Guangxi Universities Key Laboratory of Stem Cell and Biopharmaceutical Technology, Guangxi Normal University, Guilin 541004, China.
Research Center for Biomedical Sciences, Guangxi Normal University, Guilin 541004, China.
Int J Mol Sci. 2022 Oct 18;23(20):12455. doi: 10.3390/ijms232012455.
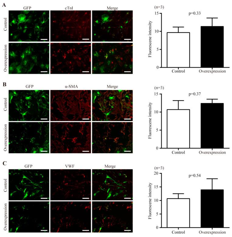
Sca-1CD31 cells are resident cardiac progenitor cells, found in many mammalian tissues including the heart, and able to differentiate into cardiomyocytes in vitro and in vivo. Our previous work indicated that heart-derived Sca-1CD31 cells increased the Nr1d1 mRNA level of with aging. However, how affects the senescence of Sca-1CD31 cells.
Overexpression and knockdown of in Sca-1CD31 cells and mouse cardiac myocyte (MCM) cell lines were performed by lentiviral transduction. The effects of abundance on cell differentiation, proliferation, apoptosis, cell cycle, and transcriptomics were evaluated. Moreover, binding of to the promoter region of and was examined by a luciferase reporter assay.
Upregulation in young Sca-1CD31 cells inhibited cell proliferation and promoted apoptosis. However, depletion of in aged Sca-1CD31 cells promoted cell proliferation and inhibited apoptosis. Furthermore, was negatively associated with cell proliferation, promoting apoptosis and senescence-associated beta-galactosidase production in MCMs. Our findings show that stimulates expression through its interaction with . may therefore act as a potent anti-aging receptor that can be a therapeutic target for aging-related diseases.
Sca-1CD31 细胞是驻留的心脏祖细胞,存在于许多哺乳动物组织中,包括心脏,并能够在体外和体内分化为心肌细胞。我们之前的工作表明,心脏来源的 Sca-1CD31 细胞随着年龄的增长增加了 Nr1d1 mRNA 水平。然而, 如何影响 Sca-1CD31 细胞的衰老。
通过慢病毒转导在 Sca-1CD31 细胞和小鼠心肌细胞(MCM)细胞系中过表达和敲低 。通过细胞分化、增殖、凋亡、细胞周期和转录组学评估 丰度对这些过程的影响。此外,通过荧光素酶报告基因检测评估 与 和 启动子区域的结合。
在年轻的 Sca-1CD31 细胞中上调 抑制细胞增殖并促进细胞凋亡。然而,在衰老的 Sca-1CD31 细胞中敲低 促进细胞增殖并抑制细胞凋亡。此外, 在 MCM 中与细胞增殖呈负相关,促进细胞凋亡和衰老相关的β-半乳糖苷酶的产生。我们的研究结果表明, 通过与其相互作用刺激 表达。因此, 可能作为一种有效的抗衰老受体,成为与衰老相关疾病的治疗靶点。