Department of Biotechnology, College of Life Science and Biotechnology, Yonsei University, Seoul 03722, Korea.
Department of Interdisciplinary Program of Integreated OMICS for Biomedical Sciences, Yonsei University, Seoul 03722, Korea.
Molecules. 2022 Oct 21;27(20):7134. doi: 10.3390/molecules27207134.
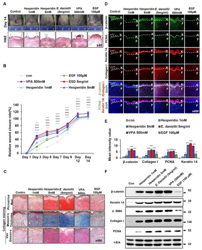
The activation of the Wnt/β-catenin signaling pathway plays a key role in the wound-healing process through tissue regeneration. The extract of Hemsl. (), a member of the Rutaceae family, activates the Wnt/β-catenin signaling pathway. However, the function of in wound healing has not yet been elucidated. We performed a migration assay to determine the wound-healing effect of extract in vitro using human keratinocytes and dermal fibroblast. In addition, a mouse acute wound model was used to investigate the cutaneous wound-healing effect of extract in vivo and confirm the potential mechanism. extract enhanced the migration of human keratinocytes and dermal fibroblasts via the activation of the Wnt/β-catenin pathway. Moreover, the extract increased the levels of keratin 14, PCNA, collagen I, and α-SMA, with nuclei accumulation of β-catenin in vitro. extract also efficiently accelerated re-epithelialization and stimulated wound healing in vivo. Furthermore, we confirmed that hesperidin, one of the components of , efficiently accelerated the migration of human keratinocytes and dermal fibroblasts, as well as wound healing in vivo via the activation of the Wnt/β-catenin pathway. Overall, extract and its active component, hesperidin, have potential to be used as therapeutic agents for wound healing.
Wnt/β-catenin 信号通路的激活在组织再生过程中通过伤口愈合发挥关键作用。芸香科成员()的提取物激活了 Wnt/β-catenin 信号通路。然而,其在伤口愈合中的功能尚未阐明。我们通过体外培养的人角质形成细胞和真皮成纤维细胞进行迁移实验,以确定 提取物的伤口愈合作用。此外,我们使用小鼠急性伤口模型在体内研究了 提取物的皮肤伤口愈合作用,并证实了其潜在机制。提取物通过激活 Wnt/β-catenin 通路促进人角质形成细胞和真皮成纤维细胞的迁移。此外,提取物在体外增加了角蛋白 14、PCNA、胶原 I 和 α-SMA 的水平,并使 β-catenin 核内积累。提取物还能有效地促进体内再上皮化和刺激伤口愈合。此外,我们证实橙皮苷(的一种成分)能有效促进人角质形成细胞和真皮成纤维细胞的迁移以及体内伤口愈合,这是通过激活 Wnt/β-catenin 通路实现的。总的来说,提取物及其活性成分橙皮苷有望成为伤口愈合的治疗剂。