Suppr超能文献

抑制血管生成性巨噬细胞可减轻椎间盘退变相关疼痛。

Inhibition of angiogenetic macrophages reduces disc degeneration-associated pain.

作者信息

Hou Yang, Shi Jiangang, Guo Yongfei, Shi Guodong

机构信息

Department of Orthopaedic Surgery, Changzheng Hospital, Second Military Medical University, Shanghai, China.

出版信息

Front Bioeng Biotechnol. 2022 Oct 11;10:962155. doi: 10.3389/fbioe.2022.962155. eCollection 2022.

Abstract

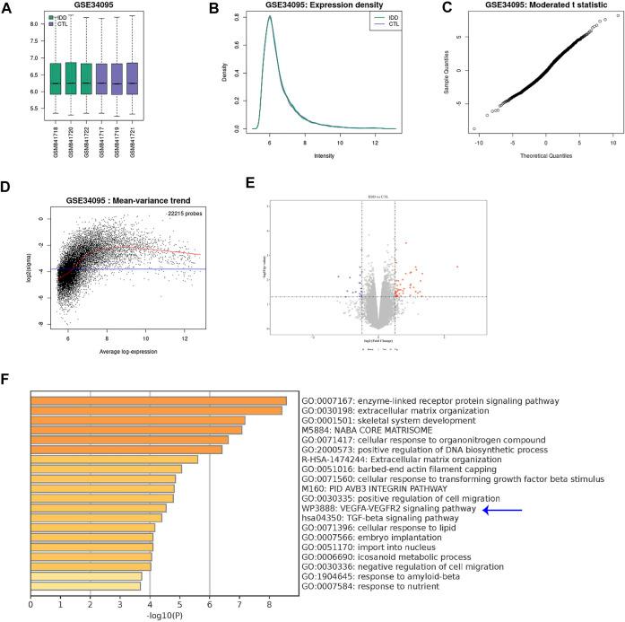
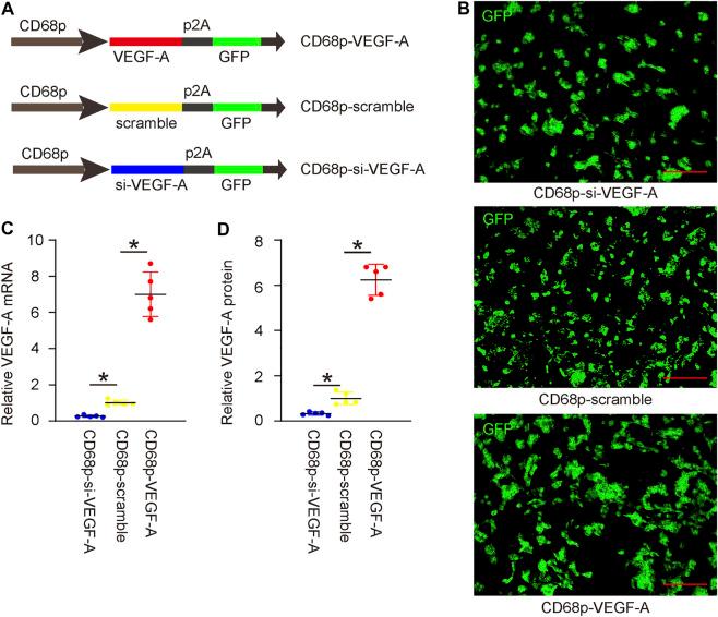
Abnormal angiogenesis and innervation in avascular discs during lumbar disc degeneration (LDD) cause severe back pain. These pathological alterations in the degenerating discs are induced by cytokines partially produced and secreted by inflammatory cells, among which macrophages are the most frequently ones detected at the legion site. However, the role of macrophages as well as their polarization in regulation of innervation and angiogenesis in the degenerating discs is unclear. In this study, we analyzed macrophages in the degenerating discs from patients and detected a specific macrophage subtype that expresses high levels of vascular endothelial growth factor A (VEGF-A). Co-expression of M2 macrophage markers in this macrophage subtype suggested that they were a M2d-like subtype. High levels of VEGF-A and genes associated with angiogenesis were also detected in LDD specimens compared to control heathy discs from a public database, consistent with our finding. Moreover, the levels of VEGF-A in disc macrophages were strongly correlated to the pain score of the examined patients, but not to the Thompson classification of the degeneration level of the patients. , overexpressing VEGF-A in macrophages increased the tube formation, proliferation and migration of co-cultured endothelial cells, and increased the innervation of embryonic spinal cord explant into the co-cultured area for macrophages and skeletal myocytes. , an orthotopic injection of adeno-associated virus carrying siRNA for VEGF-A under a macrophage-specific CD68 promoter significantly reduced the number of VEGF-A-positive disc macrophages and alleviated the pain in LDD-mice. Together, these data suggest that inhibition of angiogenetic potential of macrophages may reduce disc degeneration-associated pain through suppression of angiogenesis and innervation, as a promising therapy for LDD-associated pain.

摘要

腰椎间盘退变(LDD)过程中无血管椎间盘的异常血管生成和神经支配会导致严重的背痛。退变椎间盘中的这些病理改变是由炎症细胞部分产生和分泌的细胞因子诱导的,其中巨噬细胞是在病变部位最常检测到的细胞。然而,巨噬细胞及其极化在退变椎间盘中神经支配和血管生成调节中的作用尚不清楚。在本研究中,我们分析了患者退变椎间盘中的巨噬细胞,并检测到一种表达高水平血管内皮生长因子A(VEGF-A)的特定巨噬细胞亚型。该巨噬细胞亚型中M2巨噬细胞标志物的共表达表明它们是一种类似M2d的亚型。与来自公共数据库的对照健康椎间盘相比,在LDD标本中也检测到高水平的VEGF-A和与血管生成相关的基因,这与我们的发现一致。此外,椎间盘巨噬细胞中VEGF-A的水平与所检查患者的疼痛评分密切相关,但与患者退变程度的汤普森分类无关。在巨噬细胞中过表达VEGF-A增加了共培养内皮细胞的管形成、增殖和迁移,并增加了胚胎脊髓外植体向巨噬细胞和骨骼肌细胞共培养区域的神经支配。在巨噬细胞特异性CD68启动子下原位注射携带VEGF-A的siRNA的腺相关病毒显著减少了VEGF-A阳性椎间盘巨噬细胞的数量,并减轻了LDD小鼠的疼痛。总之,这些数据表明,抑制巨噬细胞的血管生成潜力可能通过抑制血管生成和神经支配来减轻椎间盘退变相关疼痛,这是一种有前景的LDD相关疼痛治疗方法。

https://cdn.ncbi.nlm.nih.gov/pmc/blobs/c241/9592909/a8ed20ff6059/fbioe-10-962155-g001.jpg

文献检索

告别复杂PubMed语法,用中文像聊天一样搜索,搜遍4000万医学文献。AI智能推荐,让科研检索更轻松。

立即免费搜索

文件翻译

保留排版,准确专业,支持PDF/Word/PPT等文件格式,支持 12+语言互译。

免费翻译文档

深度研究

AI帮你快速写综述,25分钟生成高质量综述,智能提取关键信息,辅助科研写作。

立即免费体验