Suppr超能文献

BAF 复合物维持儿童 H3K27M 脑胶质瘤中的神经胶质瘤干细胞。

BAF Complex Maintains Glioma Stem Cells in Pediatric H3K27M Glioma.

机构信息

Department of Pediatric Oncology, Dana-Farber Boston Children's Cancer and Blood Disorders Center, Boston, Massachusetts.

Broad Institute of Harvard and Massachusetts Institute of Technology, Cambridge, Massachusetts.

出版信息

Cancer Discov. 2022 Dec 2;12(12):2880-2905. doi: 10.1158/2159-8290.CD-21-1491.

Abstract

UNLABELLED

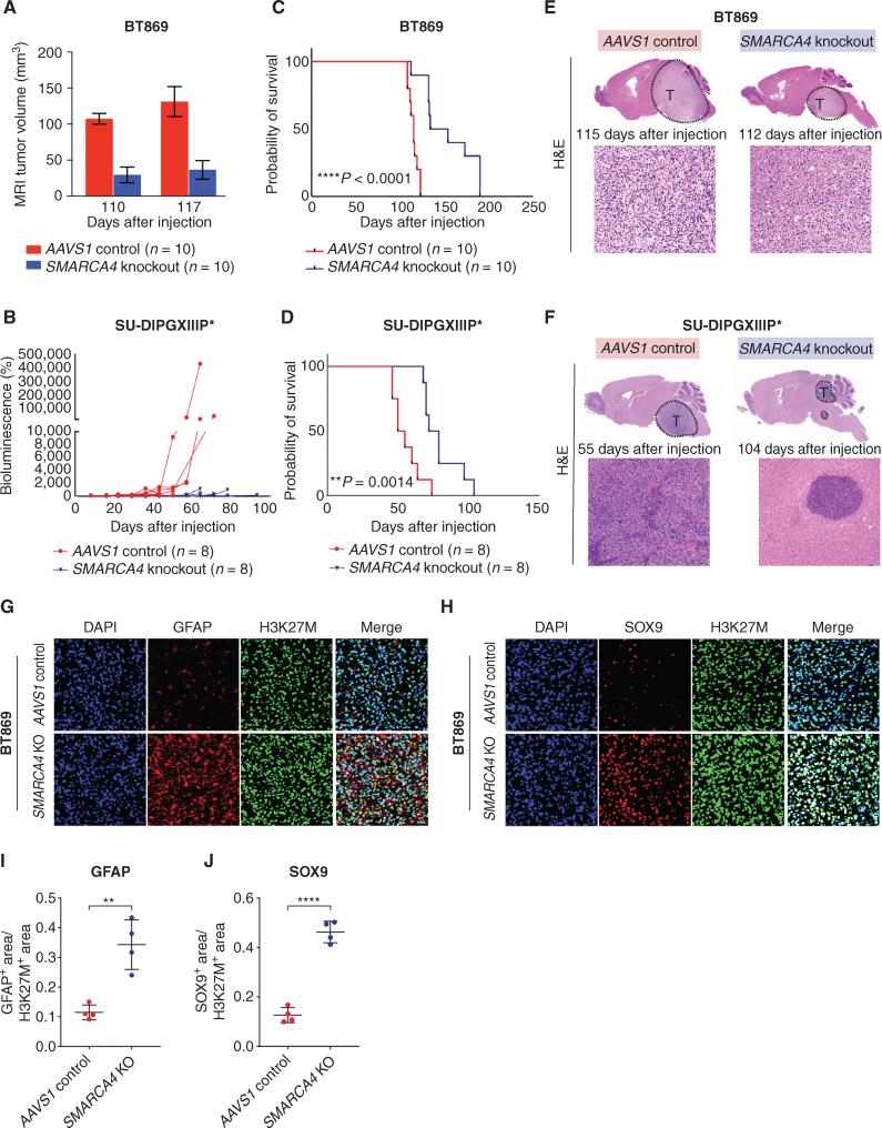
Diffuse midline gliomas are uniformly fatal pediatric central nervous system cancers that are refractory to standard-of-care therapeutic modalities. The primary genetic drivers are a set of recurrent amino acid substitutions in genes encoding histone H3 (H3K27M), which are currently undruggable. These H3K27M oncohistones perturb normal chromatin architecture, resulting in an aberrant epigenetic landscape. To interrogate for epigenetic dependencies, we performed a CRISPR screen and show that patient-derived H3K27M-glioma neurospheres are dependent on core components of the mammalian BAF (SWI/SNF) chromatin remodeling complex. The BAF complex maintains glioma stem cells in a cycling, oligodendrocyte precursor cell-like state, in which genetic perturbation of the BAF catalytic subunit SMARCA4 (BRG1), as well as pharmacologic suppression, opposes proliferation, promotes progression of differentiation along the astrocytic lineage, and improves overall survival of patient-derived xenograft models. In summary, we demonstrate that therapeutic inhibition of the BAF complex has translational potential for children with H3K27M gliomas.

SIGNIFICANCE

Epigenetic dysregulation is at the core of H3K27M-glioma tumorigenesis. Here, we identify the BRG1-BAF complex as a critical regulator of enhancer and transcription factor landscapes, which maintain H3K27M glioma in their progenitor state, precluding glial differentiation, and establish pharmacologic targeting of the BAF complex as a novel treatment strategy for pediatric H3K27M glioma. See related commentary by Beytagh and Weiss, p. 2730. See related article by Mo et al., p. 2906.

摘要

未加标签

弥漫性中线神经胶质瘤是一种普遍致命的儿科中枢神经系统癌症,对标准治疗方法具有抗药性。主要的遗传驱动因素是一组在编码组蛋白 H3(H3K27M)的基因中发生的反复氨基酸替换,目前这些 H3K27M 癌组蛋白扰乱了正常的染色质结构,导致异常的表观遗传景观。为了研究表观遗传依赖性,我们进行了 CRISPR 筛选,结果表明,源自患者的 H3K27M 神经胶质瘤神经球依赖于哺乳动物 BAF(SWI/SNF)染色质重塑复合物的核心成分。BAF 复合物使神经胶质瘤干细胞处于循环、少突胶质前体细胞样状态,在这种状态下,BAF 催化亚基 SMARCA4(BRG1)的遗传扰动,以及药物抑制,都会反对增殖,促进沿着星形胶质细胞谱系的分化进展,并提高患者来源的异种移植模型的总生存率。总之,我们证明了抑制 BAF 复合物具有治疗 H3K27M 神经胶质瘤儿童的转化潜力。

意义

表观遗传失调是 H3K27M 神经胶质瘤肿瘤发生的核心。在这里,我们确定了 BRG1-BAF 复合物作为增强子和转录因子景观的关键调节剂,这些增强子和转录因子景观维持 H3K27M 神经胶质瘤处于其祖细胞状态,阻止胶质分化,并建立了 BAF 复合物的药物靶向作为治疗儿科 H3K27M 神经胶质瘤的新策略。请参阅 Beytagh 和 Weiss 的相关评论,第 2730 页。请参阅 Mo 等人的相关文章,第 2906 页。

https://cdn.ncbi.nlm.nih.gov/pmc/blobs/3854/9716260/c503e6fb6c7a/2880fig1.jpg

文献AI研究员

20分钟写一篇综述,助力文献阅读效率提升50倍。

立即体验

用中文搜PubMed

大模型驱动的PubMed中文搜索引擎

马上搜索

文档翻译

学术文献翻译模型,支持多种主流文档格式。

立即体验