Suppr超能文献

先天性裂谷热在 Sprague Dawley 大鼠中与胎盘的弥漫性感染和病变有关。

Congenital Rift Valley fever in Sprague Dawley rats is associated with diffuse infection and pathology of the placenta.

机构信息

Center for Vaccine Research, University of Pittsburgh, Pittsburgh, Pennsylvania, United States of America.

Department of Infectious Diseases and Microbiology, University of Pittsburgh School of Public Health, Pittsburgh, Pennsylvania, United States of America.

出版信息

PLoS Negl Trop Dis. 2022 Oct 31;16(10):e0010898. doi: 10.1371/journal.pntd.0010898. eCollection 2022 Oct.

Abstract

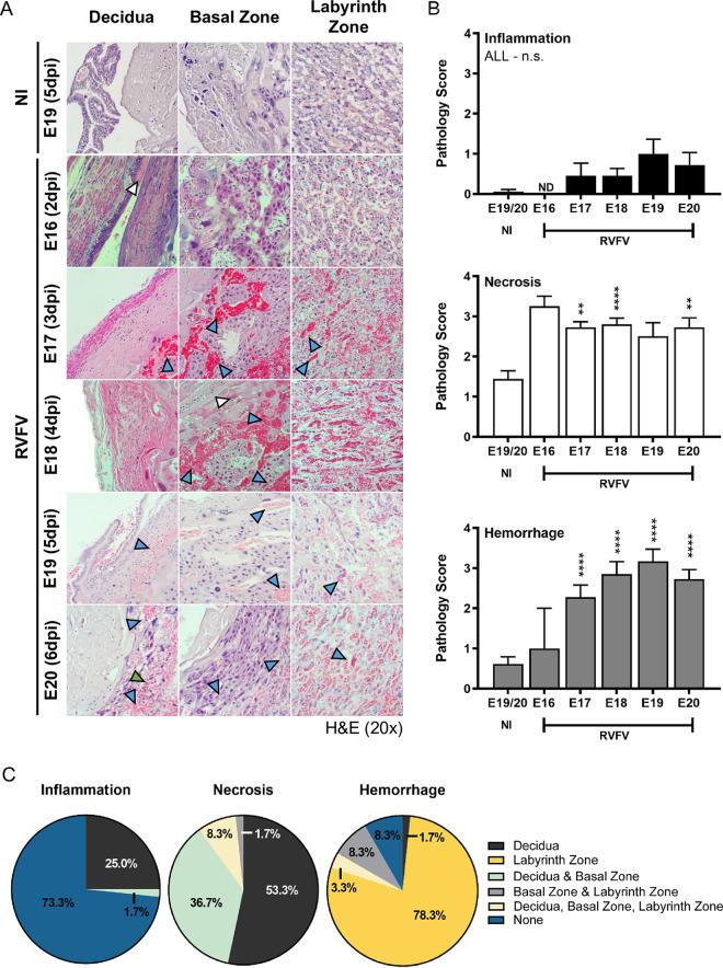
Rift Valley fever (RVF) is a disease of animals and humans associated with abortions in ruminants and late-gestation miscarriages in women. Here, we use a rat model of congenital RVF to identify tropisms, pathologies, and immune responses in the placenta during vertical transmission. Infection of late-gestation pregnant rats resulted in vertical transmission to the placenta and widespread infection throughout the decidua, basal zone, and labyrinth zone. Some pups from infected dams appeared normal while others had gross signs of teratogenicity including death. Histopathological lesions were detected in placenta from pups regardless of teratogenicity, while teratogenic pups had widespread hemorrhage throughout multiple placenta layers. Teratogenic events were associated with significant increases in placental pro-inflammatory cytokines, type I interferons, and chemokines. RVFV displays a high degree of tropism for all placental tissue layers and the degree of hemorrhage and inflammatory mediator production is highest in placenta from pups with adverse outcomes. Given the potential for RVFV to emerge in new locations and the recent evidence of emerging viruses, like Zika and SARS-CoV-2, to undergo vertical transmission, this study provides essential understanding regarding the mechanisms by which RVFV crosses the placenta barrier.

摘要

裂谷热(RVF)是一种动物和人类疾病,与反刍动物流产和孕妇晚期流产有关。在这里,我们使用大鼠先天性 RVF 模型来确定垂直传播过程中胎盘的趋向性、病理学和免疫反应。妊娠晚期感染大鼠可导致垂直传播至胎盘,并在蜕膜、基底区和迷路区广泛感染。一些来自感染母鼠的幼崽外观正常,而另一些则有明显的致畸迹象,包括死亡。无论是否存在致畸性,来自幼崽的胎盘都可检测到组织病理学病变,而致畸性幼崽的多个胎盘层有广泛的出血。致畸事件与胎盘促炎细胞因子、I 型干扰素和趋化因子的显著增加有关。RVFV 对所有胎盘组织层具有高度趋向性,在具有不良结局的幼崽的胎盘,出血和炎症介质产生的程度最高。鉴于 RVFV 有可能在新地点出现,以及寨卡病毒和 SARS-CoV-2 等新兴病毒最近有垂直传播的证据,本研究为 RVFV 穿过胎盘屏障的机制提供了重要的理解。

https://cdn.ncbi.nlm.nih.gov/pmc/blobs/ca4d/9648853/5a7acc6de5b6/pntd.0010898.g001.jpg

文献AI研究员

20分钟写一篇综述,助力文献阅读效率提升50倍。

立即体验

用中文搜PubMed

大模型驱动的PubMed中文搜索引擎

马上搜索

文档翻译

学术文献翻译模型,支持多种主流文档格式。

立即体验