Helmholtz International Lab, State Key Laboratory of Microbial Technology, Shandong University, Qingdao 266237, China.
Marine College, Shandong University, Weihai 264209, China.
Proc Natl Acad Sci U S A. 2022 Nov 16;119(46):e2208804119. doi: 10.1073/pnas.2208804119. Epub 2022 Nov 7.
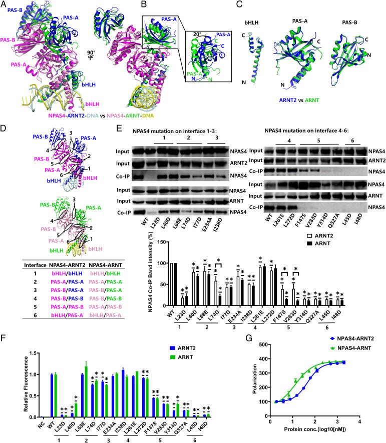
Neuronal PER-ARNT-SIM (PAS) domain protein 4 (NPAS4) is a protective transcriptional regulator whose dysfunction has been linked to a variety of neuropsychiatric and metabolic diseases. As a member of the basic helix-loop-helix PER-ARNT-SIM (bHLH-PAS) transcription factor family, NPAS4 is distinguished by an ability to form functional heterodimers with aryl hydrocarbon receptor nuclear translocator (ARNT) and ARNT2, both of which are also bHLH-PAS family members. Here, we describe the quaternary architectures of NPAS4-ARNT and NPAS4-ARNT2 heterodimers in complexes involving DNA response elements. Our crystallographic studies reveal a uniquely interconnected domain conformation for the NPAS4 protein itself, as well as its differentially configured heterodimeric arrangements with both ARNT and ARNT2. Notably, the PAS-A domains of ARNT and ARNT2 exhibit variable conformations within these two heterodimers. The ARNT PAS-A domain also forms a set of interfaces with the PAS-A and PAS-B domains of NPAS4, different from those previously noted in ARNT heterodimers formed with other class I bHLH-PAS family proteins. Our structural observations together with biochemical and cell-based interrogations of these NPAS4 heterodimers provide molecular glimpses of the NPAS4 protein architecture and extend the known repertoire of heterodimerization patterns within the bHLH-PAS family. The PAS-B domains of NPAS4, ARNT, and ARNT2 all contain ligand-accessible pockets with appropriate volumes required for small-molecule binding. Given NPAS4's linkage to human diseases, the direct visualization of these PAS domains and the further understanding of their relative positioning and interconnections within the NPAS4-ARNT and NPAS4-ARNT2 heterodimers may provide a road map for therapeutic discovery targeting these complexes.
神经元 PER-ARNT-SIM(PAS)结构域蛋白 4(NPAS4)是一种保护性转录调节因子,其功能障碍与多种神经精神和代谢疾病有关。作为基本螺旋-环-螺旋 PER-ARNT-SIM(bHLH-PAS)转录因子家族的成员,NPAS4 能够与芳香烃受体核转位蛋白(ARNT)和 ARNT2 形成功能性异二聚体,而 ARNT 和 ARNT2 也是 bHLH-PAS 家族的成员。在这里,我们描述了涉及 DNA 反应元件的 NPAS4-ARNT 和 NPAS4-ARNT2 异二聚体的四级结构。我们的晶体学研究揭示了 NPAS4 蛋白本身独特的相互连接的结构域构象,以及其与 ARNT 和 ARNT2 异二聚体的不同配置。值得注意的是,ARNT 和 ARNT2 的 PAS-A 结构域在这两种异二聚体中表现出不同的构象。ARNT 的 PAS-A 结构域还与 NPAS4 的 PAS-A 和 PAS-B 结构域形成了一组相互作用界面,与以前在与其他 I 类 bHLH-PAS 家族蛋白形成的 ARNT 异二聚体中观察到的不同。我们的结构观察结果以及对这些 NPAS4 异二聚体的生化和基于细胞的研究,为 NPAS4 蛋白结构提供了分子视角,并扩展了 bHLH-PAS 家族中异二聚化模式的已知范围。NPAS4、ARNT 和 ARNT2 的 PAS-B 结构域都包含配体可及的口袋,具有适合小分子结合的适当体积。鉴于 NPAS4 与人类疾病的关联,这些 PAS 结构域的直接可视化以及进一步了解它们在 NPAS4-ARNT 和 NPAS4-ARNT2 异二聚体中的相对位置和相互连接,可能为针对这些复合物的治疗发现提供路线图。