Department of Pathology, Johns Hopkins University School of Medicine, Baltimore, MD, USA.
Department of Oncology, Johns Hopkins University School of Medicine, Baltimore, MD, USA.
Nat Commun. 2022 Nov 10;13(1):6808. doi: 10.1038/s41467-022-34617-7.
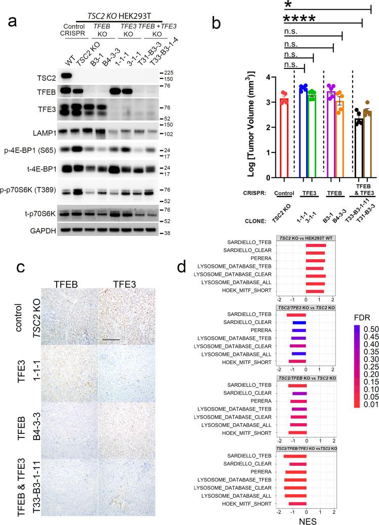
The mechanistic target of rapamycin complex 1 (mTORC1) integrates inputs from growth factors and nutrients, but how mTORC1 autoregulates its activity remains unclear. The MiT/TFE transcription factors are phosphorylated and inactivated by mTORC1 following lysosomal recruitment by RagC/D GTPases in response to amino acid stimulation. We find that starvation-induced lysosomal localization of the RagC/D GAP complex, FLCN:FNIP2, is markedly impaired in a mTORC1-sensitive manner in renal cells with TSC2 loss, resulting in unexpected TFEB hypophosphorylation and activation upon feeding. TFEB phosphorylation in TSC2-null renal cells is partially restored by destabilization of the lysosomal folliculin complex (LFC) induced by FLCN mutants and is fully rescued by forced lysosomal localization of the FLCN:FNIP2 dimer. Our data indicate that a negative feedback loop constrains amino acid-induced, FLCN:FNIP2-mediated RagC activity in renal cells with constitutive mTORC1 signaling, and the resulting MiT/TFE hyperactivation may drive oncogenesis with loss of the TSC2 tumor suppressor.
雷帕霉素靶蛋白复合物 1(mTORC1)整合了生长因子和营养物质的输入,但 mTORC1 如何自我调节其活性仍不清楚。米特/TFE 转录因子在氨基酸刺激下通过 RagC/D GTPase 募集到溶酶体后被 mTORC1 磷酸化和失活。我们发现,在 TSC2 缺失的肾细胞中,饥饿诱导的 RagC/D GAP 复合物、FLCN:FNIP2 的溶酶体定位明显受到 mTORC1 敏感性的显著损害,导致喂养时 TFEB 异常低磷酸化和激活。FLCN 突变体诱导的溶酶体滤泡素复合物(LFC)不稳定部分恢复了 TSC2 缺失的肾细胞中 TFEB 的磷酸化,并且通过强制将 FLCN:FNIP2 二聚体定位于溶酶体完全挽救了这种情况。我们的数据表明,一个负反馈回路限制了组成型 mTORC1 信号传导的肾细胞中氨基酸诱导的、FLCN:FNIP2 介导的 RagC 活性,并且由此产生的 MiT/TFE 过度激活可能导致 TSC2 肿瘤抑制因子丢失的肿瘤发生。