• 文献检索
  • 文档翻译
  • 深度研究
  • 学术资讯
  • Suppr Zotero 插件Zotero 插件
  • 邀请有礼
  • 套餐&价格
  • 历史记录
应用&插件
Suppr Zotero 插件Zotero 插件浏览器插件Mac 客户端Windows 客户端微信小程序
定价
高级版会员购买积分包购买API积分包
服务
文献检索文档翻译深度研究API 文档MCP 服务
关于我们
关于 Suppr公司介绍联系我们用户协议隐私条款
关注我们

Suppr 超能文献

核心技术专利:CN118964589B侵权必究
粤ICP备2023148730 号-1Suppr @ 2026

文献检索

告别复杂PubMed语法,用中文像聊天一样搜索,搜遍4000万医学文献。AI智能推荐,让科研检索更轻松。

立即免费搜索

文件翻译

保留排版,准确专业,支持PDF/Word/PPT等文件格式,支持 12+语言互译。

免费翻译文档

深度研究

AI帮你快速写综述,25分钟生成高质量综述,智能提取关键信息,辅助科研写作。

立即免费体验

逐渐分化与细胞周期退出脱耦产生表皮干细胞层的异质性。

Gradual differentiation uncoupled from cell cycle exit generates heterogeneity in the epidermal stem cell layer.

机构信息

Department of Genetics, Yale School of Medicine, New Haven, CT, USA.

Department of Biochemistry and Rosalind & Morris Goodman Cancer Institute, McGill University, Montreal, Quebec, Canada.

出版信息

Nat Cell Biol. 2022 Dec;24(12):1692-1700. doi: 10.1038/s41556-022-01021-8. Epub 2022 Nov 10.

DOI:10.1038/s41556-022-01021-8
PMID:36357619
原文链接:https://pmc.ncbi.nlm.nih.gov/articles/PMC9729105/
Abstract

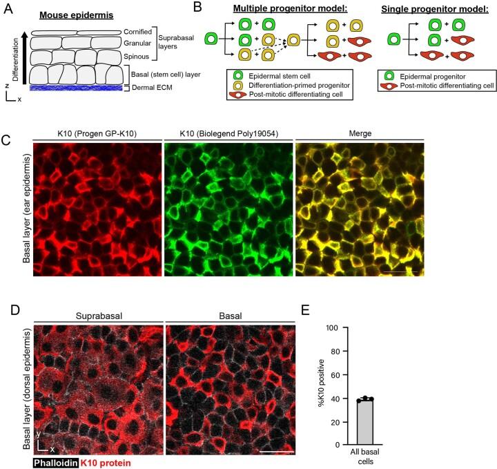
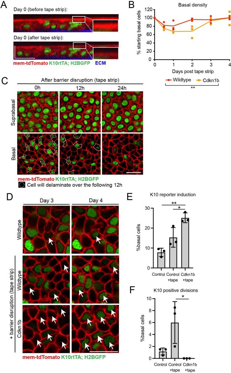
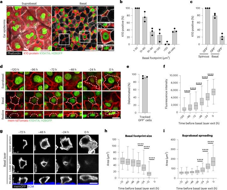
Highly regenerative tissues continuously produce terminally differentiated cells to replace those that are lost. How they orchestrate the complex transition from undifferentiated stem cells towards post-mitotic, molecularly distinct and often spatially segregated differentiated populations is not well understood. In the adult skin epidermis, the stem cell compartment contains molecularly heterogeneous subpopulations whose relationship to the complete trajectory of differentiation remains unknown. Here we show that differentiation, from commitment to exit from the stem cell layer, is a multi-day process wherein cells transit through a continuum of transcriptional changes with upregulation of differentiation genes preceding downregulation of typical stemness genes. Differentiation-committed cells remain capable of dividing to produce daughter cells fated to further differentiate, demonstrating that differentiation is uncoupled from cell cycle exit. These cell divisions are not required as part of an obligate transit-amplifying programme but help to buffer the differentiating cell pool during heightened demand. Thus, instead of distinct contributions from multiple progenitors, a continuous gradual differentiation process fuels homeostatic epidermal turnover.

摘要

高度再生的组织不断产生终末分化的细胞来替代那些丢失的细胞。它们如何协调从未分化的干细胞向有丝分裂后、分子上不同且通常空间上分离的分化群体的复杂转变,目前还不太清楚。在成年皮肤表皮中,干细胞区室包含分子异质性亚群,其与分化的完整轨迹的关系尚不清楚。在这里,我们表明从分化开始到退出干细胞层是一个多日的过程,在此过程中,细胞经历了一个连续的转录变化,分化基因的上调先于典型干性基因的下调。分化起始的细胞仍然能够分裂产生注定要进一步分化的子细胞,这表明分化与细胞周期退出是解耦的。这些细胞分裂不是必需的,因为它们是一种强制性的过渡扩增程序的一部分,但有助于在需求增加时缓冲分化细胞库。因此,不是来自多个前体细胞的不同贡献,而是一个连续的逐渐分化过程为表皮的动态平衡提供动力。

https://cdn.ncbi.nlm.nih.gov/pmc/blobs/e3af/9729105/345a595ed385/41556_2022_1021_Fig13_ESM.jpg
https://cdn.ncbi.nlm.nih.gov/pmc/blobs/e3af/9729105/43e5cb678284/41556_2022_1021_Fig1_HTML.jpg
https://cdn.ncbi.nlm.nih.gov/pmc/blobs/e3af/9729105/b97c538daf9a/41556_2022_1021_Fig2_HTML.jpg
https://cdn.ncbi.nlm.nih.gov/pmc/blobs/e3af/9729105/4e9d6cca803a/41556_2022_1021_Fig3_HTML.jpg
https://cdn.ncbi.nlm.nih.gov/pmc/blobs/e3af/9729105/fbce987b3008/41556_2022_1021_Fig4_HTML.jpg
https://cdn.ncbi.nlm.nih.gov/pmc/blobs/e3af/9729105/9853280539f3/41556_2022_1021_Fig5_ESM.jpg
https://cdn.ncbi.nlm.nih.gov/pmc/blobs/e3af/9729105/536b38edd8b7/41556_2022_1021_Fig6_ESM.jpg
https://cdn.ncbi.nlm.nih.gov/pmc/blobs/e3af/9729105/83f3d9c8b255/41556_2022_1021_Fig7_ESM.jpg
https://cdn.ncbi.nlm.nih.gov/pmc/blobs/e3af/9729105/7bd218982429/41556_2022_1021_Fig8_ESM.jpg
https://cdn.ncbi.nlm.nih.gov/pmc/blobs/e3af/9729105/90202e791218/41556_2022_1021_Fig9_ESM.jpg
https://cdn.ncbi.nlm.nih.gov/pmc/blobs/e3af/9729105/307f6dfa676e/41556_2022_1021_Fig10_ESM.jpg
https://cdn.ncbi.nlm.nih.gov/pmc/blobs/e3af/9729105/b8ebf9efa500/41556_2022_1021_Fig11_ESM.jpg
https://cdn.ncbi.nlm.nih.gov/pmc/blobs/e3af/9729105/9fe109d9b2cc/41556_2022_1021_Fig12_ESM.jpg
https://cdn.ncbi.nlm.nih.gov/pmc/blobs/e3af/9729105/345a595ed385/41556_2022_1021_Fig13_ESM.jpg
https://cdn.ncbi.nlm.nih.gov/pmc/blobs/e3af/9729105/43e5cb678284/41556_2022_1021_Fig1_HTML.jpg
https://cdn.ncbi.nlm.nih.gov/pmc/blobs/e3af/9729105/b97c538daf9a/41556_2022_1021_Fig2_HTML.jpg
https://cdn.ncbi.nlm.nih.gov/pmc/blobs/e3af/9729105/4e9d6cca803a/41556_2022_1021_Fig3_HTML.jpg
https://cdn.ncbi.nlm.nih.gov/pmc/blobs/e3af/9729105/fbce987b3008/41556_2022_1021_Fig4_HTML.jpg
https://cdn.ncbi.nlm.nih.gov/pmc/blobs/e3af/9729105/9853280539f3/41556_2022_1021_Fig5_ESM.jpg
https://cdn.ncbi.nlm.nih.gov/pmc/blobs/e3af/9729105/536b38edd8b7/41556_2022_1021_Fig6_ESM.jpg
https://cdn.ncbi.nlm.nih.gov/pmc/blobs/e3af/9729105/83f3d9c8b255/41556_2022_1021_Fig7_ESM.jpg
https://cdn.ncbi.nlm.nih.gov/pmc/blobs/e3af/9729105/7bd218982429/41556_2022_1021_Fig8_ESM.jpg
https://cdn.ncbi.nlm.nih.gov/pmc/blobs/e3af/9729105/90202e791218/41556_2022_1021_Fig9_ESM.jpg
https://cdn.ncbi.nlm.nih.gov/pmc/blobs/e3af/9729105/307f6dfa676e/41556_2022_1021_Fig10_ESM.jpg
https://cdn.ncbi.nlm.nih.gov/pmc/blobs/e3af/9729105/b8ebf9efa500/41556_2022_1021_Fig11_ESM.jpg
https://cdn.ncbi.nlm.nih.gov/pmc/blobs/e3af/9729105/9fe109d9b2cc/41556_2022_1021_Fig12_ESM.jpg
https://cdn.ncbi.nlm.nih.gov/pmc/blobs/e3af/9729105/345a595ed385/41556_2022_1021_Fig13_ESM.jpg

相似文献

1
Gradual differentiation uncoupled from cell cycle exit generates heterogeneity in the epidermal stem cell layer.逐渐分化与细胞周期退出脱耦产生表皮干细胞层的异质性。
Nat Cell Biol. 2022 Dec;24(12):1692-1700. doi: 10.1038/s41556-022-01021-8. Epub 2022 Nov 10.
2
Molecular Competition in G1 Controls When Cells Simultaneously Commit to Terminally Differentiate and Exit the Cell Cycle.分子竞争在 G1 期控制着细胞同时终末分化并退出细胞周期的时机。
Cell Rep. 2020 Jun 16;31(11):107769. doi: 10.1016/j.celrep.2020.107769.
3
Epidermal stem cells: markers, patterning and the control of stem cell fate.表皮干细胞:标志物、模式形成与干细胞命运的调控
Philos Trans R Soc Lond B Biol Sci. 1998 Jun 29;353(1370):831-7. doi: 10.1098/rstb.1998.0247.
4
c-Myc promotes differentiation of human epidermal stem cells.c-Myc促进人类表皮干细胞的分化。
Genes Dev. 1997 Nov 1;11(21):2869-82. doi: 10.1101/gad.11.21.2869.
5
c-Myc activation in transgenic mouse epidermis results in mobilization of stem cells and differentiation of their progeny.转基因小鼠表皮中的c-Myc激活导致干细胞动员及其子代分化。
Curr Biol. 2001 Apr 17;11(8):558-68. doi: 10.1016/s0960-9822(01)00154-3.
6
Epidermal cell lineage.表皮细胞谱系。
Biochem Cell Biol. 1998;76(6):889-98. doi: 10.1139/bcb-76-6-889.
7
Myogenic stem cell commitment probability remains constant as a function of organismal and mitotic age.成肌干细胞的定向分化概率作为机体年龄和有丝分裂年龄的函数保持恒定。
J Cell Physiol. 1988 Mar;134(3):324-36. doi: 10.1002/jcp.1041340303.
8
Epiprofin orchestrates epidermal keratinocyte proliferation and differentiation.表皮生长因子调控表皮角质形成细胞的增殖和分化。
J Cell Sci. 2014 Dec 15;127(Pt 24):5261-72. doi: 10.1242/jcs.156778. Epub 2014 Oct 24.
9
Mathematical models of hierarchically structured cell populations under equilibrium with application to the epidermis.处于平衡状态的分层结构细胞群体的数学模型及其在表皮中的应用。
Cell Prolif. 2003 Feb;36(1):1-26. doi: 10.1046/j.1365-2184.2003.00257.x.
10
Adhesive properties of human basal epidermal cells: an analysis of keratinocyte stem cells, transit amplifying cells, and postmitotic differentiating cells.人基底表皮细胞的黏附特性:角质形成干细胞、过渡扩增细胞和有丝分裂后分化细胞的分析
J Invest Dermatol. 2000 Mar;114(3):413-20. doi: 10.1046/j.1523-1747.2000.00884.x.

引用本文的文献

1
Partial coupling of the proliferation and differentiation programs during intestine development.肠道发育过程中增殖与分化程序的部分耦合。
bioRxiv. 2025 Jul 30:2024.04.07.588410. doi: 10.1101/2024.04.07.588410.
2
Fatty Acid Oxidation Fuels Mitochondrial Respiration to Drive Epidermal Stem Cell Fate and Barrier Regeneration.脂肪酸氧化为线粒体呼吸提供能量,以驱动表皮干细胞命运和屏障再生。
Res Sq. 2025 Jun 4:rs.3.rs-6636875. doi: 10.21203/rs.3.rs-6636875/v1.
3
Design principles of cell-state-specific enhancers in hematopoiesis.造血过程中细胞状态特异性增强子的设计原则。
Cell. 2025 Jun 12;188(12):3202-3218.e21. doi: 10.1016/j.cell.2025.04.017. Epub 2025 May 8.
4
Human-Specific Organization of Proliferation and Stemness in Squamous Epithelia: A Comparative Study to Elucidate Differences in Stem Cell Organization.鳞状上皮中增殖和干性的人类特异性组织:一项阐明干细胞组织差异的比较研究
Int J Mol Sci. 2025 Mar 28;26(7):3144. doi: 10.3390/ijms26073144.
5
Sensory nerve-secreted factors regulate basal keratinocyte function .感觉神经分泌的因子调节基底角质形成细胞的功能。
Integr Org Biol. 2025 Mar 3;7(1):obaf009. doi: 10.1093/iob/obaf009. eCollection 2025.
6
c-Jun promotes neuroblastoma cell differentiation by inhibiting APC formation via CDC16 and reduces neuroblastoma malignancy.c-Jun通过CDC16抑制APC形成来促进神经母细胞瘤细胞分化,并降低神经母细胞瘤的恶性程度。
Biol Direct. 2025 Mar 27;20(1):37. doi: 10.1186/s13062-025-00630-1.
7
Metabolic rewiring in skin epidermis drives tolerance to oncogenic mutations.皮肤表皮中的代谢重编程驱动对致癌突变的耐受性。
Nat Cell Biol. 2025 Feb;27(2):218-231. doi: 10.1038/s41556-024-01574-w. Epub 2025 Jan 6.
8
Epidermal stem cells: skin surveillance and clinical perspective.表皮干细胞:皮肤监测和临床视角。
J Transl Med. 2024 Aug 22;22(1):779. doi: 10.1186/s12967-024-05600-1.
9
Uncovering underlying physical principles and driving forces of cell differentiation and reprogramming from single-cell transcriptomics.从单细胞转录组学中揭示细胞分化和重编程的潜在物理原理和驱动力。
Proc Natl Acad Sci U S A. 2024 Aug 20;121(34):e2401540121. doi: 10.1073/pnas.2401540121. Epub 2024 Aug 16.
10
Single cell spatial biology over developmental time can decipher pediatric brain pathologies.单细胞空间生物学可解析儿童脑病理学的发育时间过程。
Neurobiol Dis. 2024 Sep;199:106597. doi: 10.1016/j.nbd.2024.106597. Epub 2024 Jul 9.