Suppr超能文献

亚毫克级甲虫抗冻蛋白可最大限度减少低温引起的细胞肿胀,促进细胞存活。

Submilligram Level of Beetle Antifreeze Proteins Minimize Cold-Induced Cell Swelling and Promote Cell Survival.

机构信息

Department of Translational Research and Cellular Therapeutics, Diabetes and Metabolism Research Institute, City of Hope, Duarte, CA 91010, USA.

Department of Chemistry and Biochemistry, California State University Los Angeles, Los Angeles, CA 90032, USA.

出版信息

Biomolecules. 2022 Oct 28;12(11):1584. doi: 10.3390/biom12111584.

Abstract

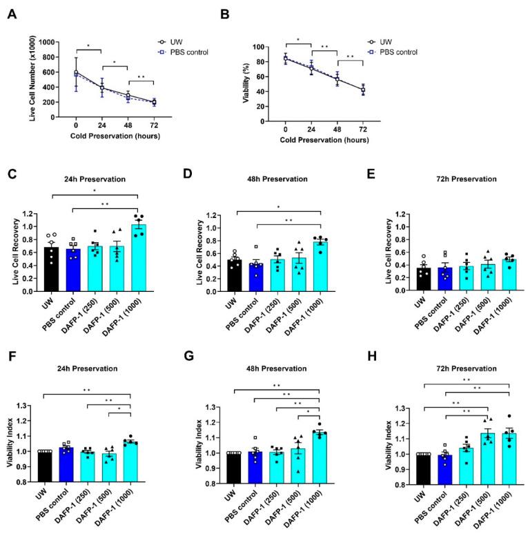
Hypothermic (cold) preservation is a limiting factor for successful cell and tissue transplantation where cell swelling (edema) usually develops, impairing cell function. University of Wisconsin (UW) solution, a standard cold preservation solution, contains effective components to suppress hypothermia-induced cell swelling. Antifreeze proteins (AFPs) found in many cold-adapted organisms can prevent cold injury of the organisms. Here, the effects of a beetle AFP from (DAFP-1) on pancreatic β-cells preservation were first investigated. As low as 500 µg/mL, DAFP-1 significantly minimized INS-1 cell swelling and subsequent cell death during 4 °C preservation in UW solution for up to three days. However, such significant cytoprotection was not observed by an AFP from (TmAFP), a structural homologue to DAFP-1 but lacking arginine, at the same levels. The cytoprotective effect of DAFP-1 was further validated with the primary β-cells in the isolated rat pancreatic islets in UW solution. The submilligram level supplement of DAFP-1 to UW solution significantly increased the islet mass recovery after three days of cold preservation followed by rewarming. The protective effects of DAFP-1 in UW solution were discussed at a molecular level. The results indicate the potential of DAFP-1 to enhance cell survival during extended cold preservation.

摘要

低温(冷)保存是细胞和组织移植成功的一个限制因素,因为细胞在低温保存过程中会发生肿胀(水肿),从而损害细胞功能。威斯康星大学(UW)溶液是一种标准的冷保存溶液,其中包含有效成分,可以抑制低温诱导的细胞肿胀。在许多适应寒冷的生物中发现的抗冻蛋白(AFPs)可以防止生物受到寒冷的伤害。在这里,首次研究了一种来自 (DAFP-1)的甲虫 AFP 对胰腺β细胞保存的影响。低至 500 µg/mL,DAFP-1 可显著减少 UW 溶液中 4°C 保存长达三天的 INS-1 细胞肿胀和随后的细胞死亡。然而,在相同水平下,结构同源物 TmAFP(一种缺乏精氨酸的 AFP)并没有观察到这种显著的细胞保护作用。在 UW 溶液中的分离大鼠胰岛中的原代β细胞中进一步验证了 DAFP-1 的细胞保护作用。DAFP-1 的亚毫克级补充剂可显著增加 UW 溶液中胰岛质量在冷保存三天后再复温后的恢复。在分子水平上讨论了 DAFP-1 在 UW 溶液中的保护作用。结果表明,DAFP-1 有潜力在延长的冷保存过程中提高细胞存活率。

https://cdn.ncbi.nlm.nih.gov/pmc/blobs/7aac/9687565/321d39796234/biomolecules-12-01584-g001.jpg

文献检索

告别复杂PubMed语法,用中文像聊天一样搜索,搜遍4000万医学文献。AI智能推荐,让科研检索更轻松。

立即免费搜索

文件翻译

保留排版,准确专业,支持PDF/Word/PPT等文件格式,支持 12+语言互译。

免费翻译文档

深度研究

AI帮你快速写综述,25分钟生成高质量综述,智能提取关键信息,辅助科研写作。

立即免费体验