Suppr超能文献

作为抗核仁素适体的成肌寡脱氧核苷酸抑制胚胎性横纹肌肉瘤细胞的生长。

Myogenetic Oligodeoxynucleotides as Anti-Nucleolin Aptamers Inhibit the Growth of Embryonal Rhabdomyosarcoma Cells.

作者信息

Nohira Naoki, Shinji Sayaka, Nakamura Shunichi, Nihashi Yuma, Shimosato Takeshi, Takaya Tomohide

机构信息

Department of Agricultural and Life Sciences, Faculty of Agriculture, Shinshu University, 8304 Minami-minowa, Kami-ina, Nagano 399-4598, Japan.

Department of Agriculture, Graduate School of Science and Technology, Shinshu University, 8304 Minami-minowa, Kami-ina, Nagano 399-4598, Japan.

出版信息

Biomedicines. 2022 Oct 25;10(11):2691. doi: 10.3390/biomedicines10112691.

Abstract

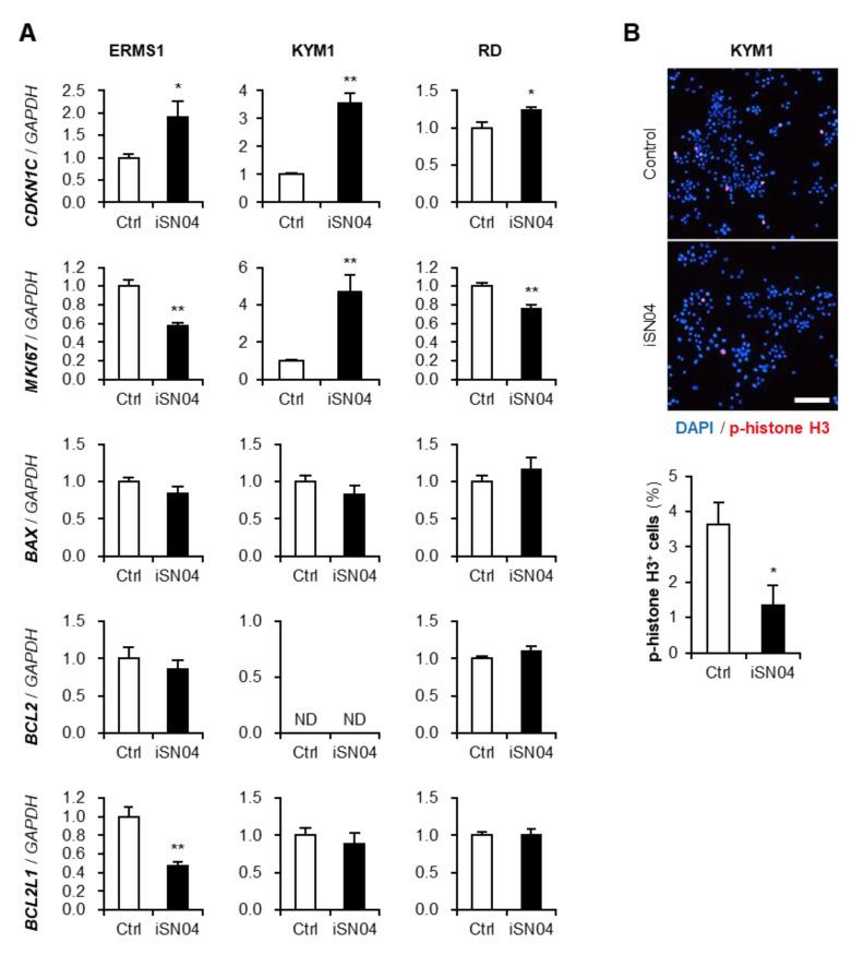
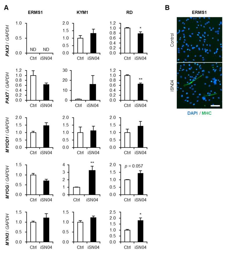
Embryonal rhabdomyosarcoma (ERMS) is the muscle-derived tumor retaining myogenic ability. iSN04 and AS1411, which are myogenetic oligodeoxynucleotides (myoDNs) serving as anti-nucleolin aptamers, have been reported to inhibit the proliferation and induce the differentiation of myoblasts. The present study investigated the effects of iSN04 and AS1411 in vitro on the growth of multiple patient-derived ERMS cell lines, ERMS1, KYM1, and RD. RT-PCR and immunostaining revealed that nucleolin was abundantly expressed and localized in nucleoplasm and nucleoli in all ERMS cell lines, similar to myoblasts. Both iSN04 and AS1411 at final concentrations of 10-30 μM significantly decreased the number of all ERMS cells; however, their optimal conditions were different among the cell lines. In all ERMS cell lines, iSN04 at a final concentration of 10 μM markedly reduced the ratio of EdU cells, indicating the inhibition of cell proliferation. Quantitative RT-PCR or immunostaining of phosphorylated histone H3 and myosin heavy chain demonstrated that iSN04 suppressed the cell cycle and partially promoted myogenesis but did not induce apoptosis in ERMS cells. Finally, both iSN04 and AS1411 at final concentrations of 10-30 μM disrupted the formation and outgrowth of RD tumorspheres in three-dimensional culture mimicking in vivo tumorigenesis. In conclusion, ERMS cells expressed nucleolin, and their growth was inhibited by the anti-nucleolin aptamers, iSN04 and AS1411, which modulates several cell cycle-related and myogenic gene expression. The present study provides evidence that anti-nucleolin aptamers can be used as nucleic acid drugs for chemotherapy against ERMS.

摘要

胚胎性横纹肌肉瘤(ERMS)是一种保留肌源性能力的肌肉来源肿瘤。iSN04和AS1411是作为抗核仁素适体的肌源性寡脱氧核苷酸(myoDNs),据报道可抑制成肌细胞增殖并诱导其分化。本研究调查了iSN04和AS1411在体外对多种患者来源的ERMS细胞系ERMS1、KYM1和RD生长的影响。逆转录聚合酶链反应(RT-PCR)和免疫染色显示,核仁素在所有ERMS细胞系中均大量表达,并定位于核质和核仁中,类似于成肌细胞。终浓度为10 - 30 μM的iSN04和AS1411均显著减少了所有ERMS细胞的数量;然而,它们的最佳作用条件在不同细胞系中有所不同。在所有ERMS细胞系中,终浓度为10 μM的iSN04显著降低了5-乙炔基-2'-脱氧尿苷(EdU)阳性细胞的比例,表明细胞增殖受到抑制。对磷酸化组蛋白H3和肌球蛋白重链进行定量RT-PCR或免疫染色表明,iSN04抑制了ERMS细胞的细胞周期并部分促进了肌生成,但未诱导细胞凋亡。最后,终浓度为10 - 30 μM的iSN04和AS1411在模拟体内肿瘤发生的三维培养中破坏了RD肿瘤球的形成和生长。总之,ERMS细胞表达核仁素,其生长受到抗核仁素适体iSN04和AS1411的抑制,这两种适体可调节多种细胞周期相关基因和肌源性基因的表达。本研究提供了证据表明抗核仁素适体可作为核酸药物用于ERMS的化疗。

https://cdn.ncbi.nlm.nih.gov/pmc/blobs/9367/9687923/a374559cd9ad/biomedicines-10-02691-g001.jpg

相似文献

4
Myogenetic Oligodeoxynucleotide Induces Myocardial Differentiation of Murine Pluripotent Stem Cells.
Int J Mol Sci. 2023 Sep 21;24(18):14380. doi: 10.3390/ijms241814380.
5
Anti-nucleolin aptamer, iSN04, inhibits the inflammatory responses in C2C12 myoblasts by modulating the β-catenin/NF-κB signaling pathway.
Biochem Biophys Res Commun. 2023 Jul 5;664:1-8. doi: 10.1016/j.bbrc.2023.04.098. Epub 2023 Apr 26.
6
9
Mechanistic studies of anticancer aptamer AS1411 reveal a novel role for nucleolin in regulating Rac1 activation.
Mol Oncol. 2015 Aug;9(7):1392-405. doi: 10.1016/j.molonc.2015.03.012. Epub 2015 Apr 9.
10
Anti-nucleolin Aptamer as a Boom in Rehabilitation of Breast Cancer.
Curr Pharm Des. 2022;28(38):3114-3126. doi: 10.2174/1381612828666220928105044.

本文引用的文献

2
Advances in the treatment of pediatric solid tumors: A 50-year perspective.
J Surg Oncol. 2022 Oct;126(5):933-942. doi: 10.1002/jso.27038.
3
Non-coding RNA in rhabdomyosarcoma progression and metastasis.
Front Oncol. 2022 Aug 11;12:971174. doi: 10.3389/fonc.2022.971174. eCollection 2022.
6
Targeting the oncogenic TBX3:nucleolin complex to treat multiple sarcoma subtypes.
Am J Cancer Res. 2021 Nov 15;11(11):5680-5700. eCollection 2021.
8
Identification of a novel RAB3IP-HMGA2 fusion transcript in an adult head and neck rhabdomyosarcoma.
Oral Dis. 2022 Oct;28(7):2052-2054. doi: 10.1111/odi.14036. Epub 2021 Oct 10.
9
Surfaceome Profiling of Rhabdomyosarcoma Reveals B7-H3 as a Mediator of Immune Evasion.
Cancers (Basel). 2021 Sep 9;13(18):4528. doi: 10.3390/cancers13184528.

文献AI研究员

20分钟写一篇综述,助力文献阅读效率提升50倍。

立即体验

用中文搜PubMed

大模型驱动的PubMed中文搜索引擎

马上搜索

文档翻译

学术文献翻译模型,支持多种主流文档格式。

立即体验