Suppr超能文献

右美托咪定通过激活α2-肾上腺素能受体防止 PDIA3 减少,从而减轻小鼠的肠道 I/R。

DEXMEDETOMIDINE PREVENTS PDIA3 DECREASE BY ACTIVATING α2-ADRENERGIC RECEPTOR TO ALLEVIATE INTESTINAL I/R IN MICE.

机构信息

Department of Anesthesiology, The First Affiliated Hospital, Sun Yat-sen University, Guangzhou, China.

出版信息

Shock. 2022 Dec 1;58(6):556-564. doi: 10.1097/SHK.0000000000002011. Epub 2022 Oct 31.

Abstract

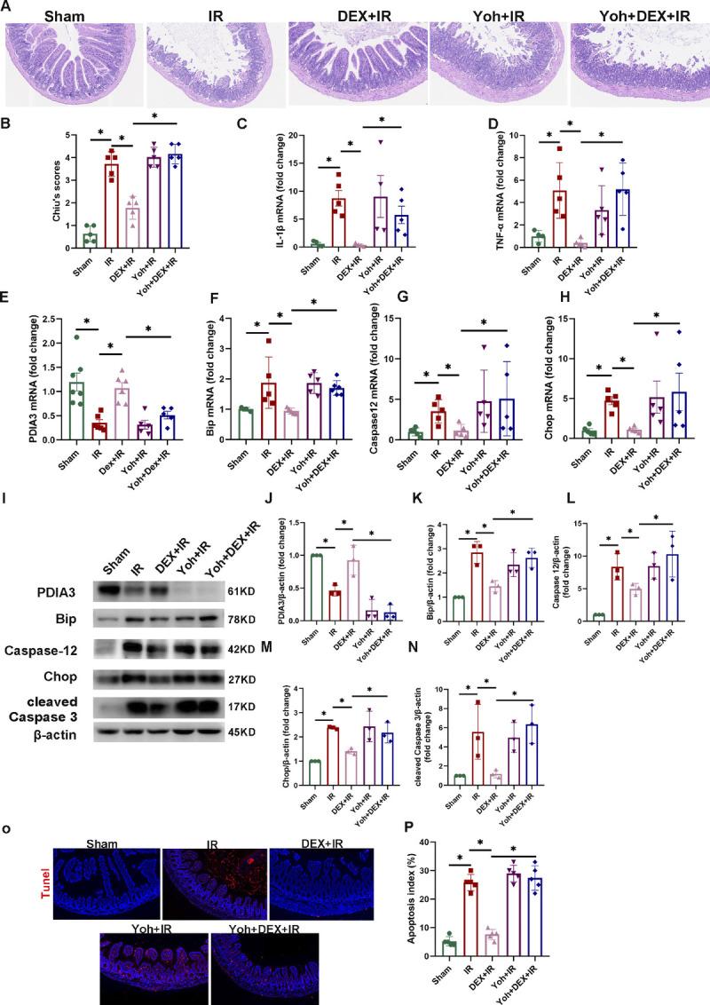
Background: Dexmedetomidine (DEX) attenuates intestinal I/R injury, but its mechanism of action remains to be further elucidated. Protein disulfide isomerase A3 (PDIA3) has been reported as a therapeutic protein for the prevention and treatment of intestinal I/R injury. This study was to investigate whether PDIA3 is involved in intestinal protection of DEX and explore the underlying mechanisms. Methods: The potential involvement of PDIA3 in DEX attenuation of intestinal I/R injury was tested in PDIA3 Flox/Flox mice and PDIA3 conditional knockout (cKO) in intestinal epithelium mice subjected to 45 min of superior mesenteric artery occlusion followed by 4 h of reperfusion. Furthermore, the α2-adrenergic receptor (α2-AR) antagonist, yohimbine, was administered in wild-type C57BL/6N mice intestinal I/R model to investigate the role of α2-AR in the intestinal protection conferred by DEX. Results: In the present study, we identified intestinal I/R-induced obvious inflammation, endoplasmic reticulum (ER) stress-dependent apoptosis, and oxidative stress, and all the aforementioned changes were improved by the administration of DEX. PDIA3 cKO in the intestinal epithelium have reversed the protective effects of DEX. Moreover, yohimbine also reversed the intestinal protection of DEX and downregulated the messenger RNA and protein levels of PDIA3. Conclusion: DEX prevents PDIA3 decrease by activating α2-AR to inhibit intestinal I/R-induced inflammation, ER stress-dependent apoptosis, and oxidative stress in mice.

摘要

背景

右美托咪定(DEX)可减轻肠 I/R 损伤,但作用机制仍需进一步阐明。蛋白二硫键异构酶 A3(PDIA3)已被报道为预防和治疗肠 I/R 损伤的治疗蛋白。本研究旨在探讨 PDIA3 是否参与 DEX 对肠的保护作用,并探讨其潜在机制。

方法

在 PDIA3Flox/Flox 小鼠和 PDIA3 条件性敲除(cKO)在肠上皮的小鼠中,测试 PDIA3 参与 DEX 减轻肠 I/R 损伤的潜在作用,这些小鼠接受 45 分钟的肠系膜上动脉闭塞,然后进行 4 小时的再灌注。此外,在野生型 C57BL/6N 小鼠肠 I/R 模型中给予 α2-肾上腺素能受体(α2-AR)拮抗剂育亨宾,以研究 α2-AR 在 DEX 赋予的肠保护中的作用。

结果

在本研究中,我们发现肠 I/R 诱导明显的炎症、内质网(ER)应激依赖性凋亡和氧化应激,DEX 的给药改善了所有上述变化。肠上皮细胞中的 PDIA3 cKO 逆转了 DEX 的保护作用。此外,育亨宾也逆转了 DEX 的肠保护作用,并下调了 PDIA3 的信使 RNA 和蛋白水平。

结论

DEX 通过激活 α2-AR 防止 PDIA3 减少,从而抑制小鼠肠 I/R 诱导的炎症、ER 应激依赖性凋亡和氧化应激。

https://cdn.ncbi.nlm.nih.gov/pmc/blobs/9e22/9803385/e2d71d279389/shock-58-556-g001.jpg

文献AI研究员

20分钟写一篇综述,助力文献阅读效率提升50倍。

立即体验

用中文搜PubMed

大模型驱动的PubMed中文搜索引擎

马上搜索

文档翻译

学术文献翻译模型,支持多种主流文档格式。

立即体验