Department of Gastroenterology, Shanghai Ninth People's Hospital, Shanghai Jiao Tong University School of Medicine, Shanghai, China.
Center for Digestive Diseases Research and Clinical Translation of Shanghai Jiao Tong University, Shanghai, China.
Commun Biol. 2022 Nov 14;5(1):1248. doi: 10.1038/s42003-022-04191-1.
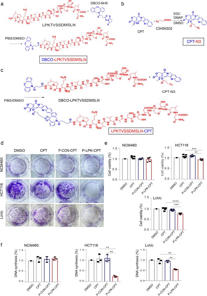
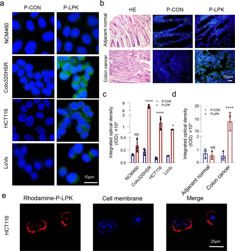
To explore highly selective targeting molecules of colorectal cancer (CRC) is a challenge. We previously identified a twelve-amino acid peptide (LPKTVSSDMSLN, namely P-LPK) by phage display technique which may specifically binds to CRC cells. Here we show that P-LPK selectively bind to a panel of human CRC cell lines and CRC tissues. In vivo, Gallium-68 (Ga) labeled P-LPK exhibits selective accumulation at tumor sites. Then, we designed a peptide-conjugated drug comprising P-LPK and camptothecin (CPT) (namely P-LPK-CPT), and found P-LPK-CPT significantly inhibits tumor growth with fewer side effects in vitro and in vivo. Furthermore, through co-immunoprecipitation and molecular docking experiment, the glutamine transporter solute carrier 1 family member 5 (SLC1A5) was identified as the possible target of P-LPK. The binding ability of P-LPK and SLC1A5 is verified by surface plasmon resonance and immunofluorescence. Taken together, P-LPK-CPT is highly effective for CRC and deserves further development as a promising anti-tumor therapeutic for CRC, especially SLC1A5-high expression type.
探索高度选择性的结直肠癌(CRC)靶向分子是一项挑战。我们之前通过噬菌体展示技术鉴定了一种十二氨基酸肽(LPKTVSSDMSLN,即 P-LPK),它可能特异性结合 CRC 细胞。在这里,我们显示 P-LPK 选择性地结合一组人类 CRC 细胞系和 CRC 组织。在体内,镓-68(Ga)标记的 P-LPK 在肿瘤部位选择性积聚。然后,我们设计了一种包含 P-LPK 和喜树碱(CPT)的肽偶联药物(即 P-LPK-CPT),并发现 P-LPK-CPT 在体外和体内均能显著抑制肿瘤生长,且副作用较少。此外,通过共免疫沉淀和分子对接实验,鉴定出谷氨酸转运体溶质载体 1 家族成员 5(SLC1A5)可能是 P-LPK 的靶标。表面等离子体共振和免疫荧光实验验证了 P-LPK 和 SLC1A5 的结合能力。综上所述,P-LPK-CPT 对 CRC 非常有效,值得进一步开发为 CRC 的有前途的抗肿瘤治疗药物,特别是 SLC1A5 高表达型。