Suppr超能文献

败血症导致中性粒细胞浸润肌肉,导致小鼠肌肉萎缩和无力。

Sepsis causes neutrophil infiltration in muscle leading to muscle atrophy and weakness in mice.

机构信息

Division of Disaster and Emergency Medicine, Department of Surgery Related, Kobe University Graduate School of Medicine, Kobe, Japan.

Department of Pediatrics, Kobe University Graduate School of Medicine, Kobe, Japan.

出版信息

Front Immunol. 2022 Oct 31;13:950646. doi: 10.3389/fimmu.2022.950646. eCollection 2022.

Abstract

BACKGROUND

Sepsis-induced muscle atrophy leads to prolonged physical dysfunction. Although the interaction of muscle atrophy and macrophage has been reported in sepsis, the role of neutrophils in muscle atrophy has not been thoroughly investigated. This study sought to investigate the long-term changes in muscle-localized neutrophils after sepsis induction and their possible role in sepsis.

METHODS

Sepsis was induced in seven-week-old male C57BL/6J mice 8-12 (cecal slurry [CS] model) intraperitoneal injection of 1 mg/g cecal slurry. The percentage change in body weight and grip strength was evaluated. The tibialis anterior muscles were dissected for microscopic examination of the cross-sectional area of myofibers or Fluorescence-activated cell sorting (FACS) analysis of immune cells. These changes were evaluated in the following conditions: (1) Longitudinal change until day 61, (2) CS concentration-dependent change on day 14 at the low (0.3 mg/g), middle (1.0 mg/g), and high (2.0 mg/g) concentrations, and (3) CS mice on day 14 treated with an anti-Ly6G antibody that depletes neutrophils.

RESULTS

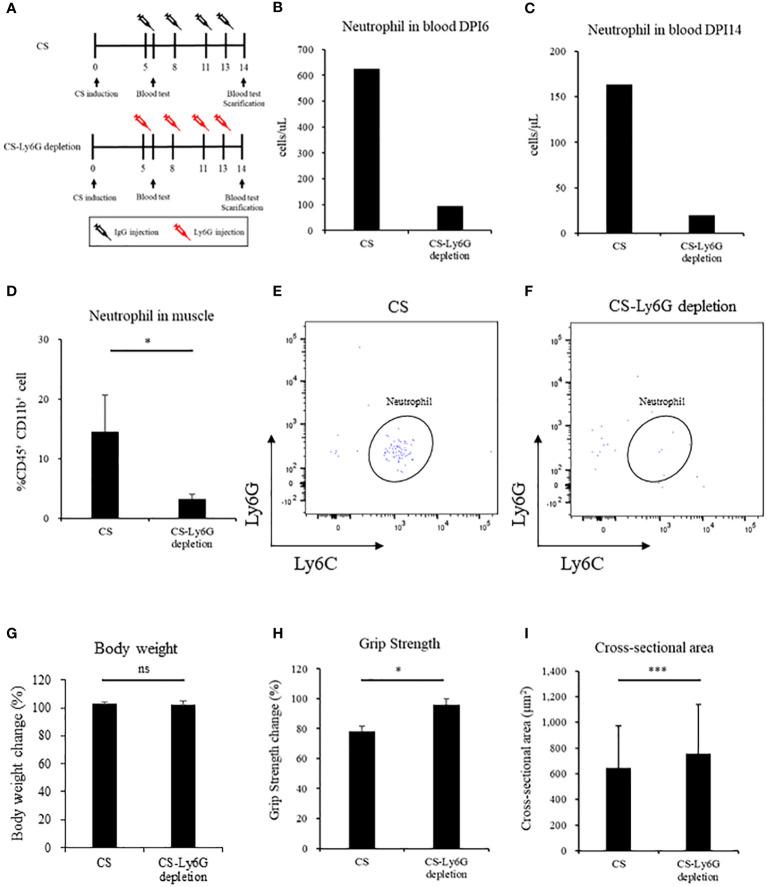
Body weight and grip strength were significantly lower in the CS model until day 61 (body weight: 123.1% ± 1.8% vs. 130.3% ± 2.5%, p = 0.04; grip strength: 104.5% ± 3.8% vs. 119.3% ± 5.3%, p = 0.04). Likewise, cross-sectional muscle area gradually decreased until day 61 from the CS induction (895.6 [606.0-1304.9] μm vs. 718.8 [536.2-937.0] μm, p < 0.01). The number of muscle-localized neutrophils increased from 2.3 ± 0.6 cell/mg on day 0 to 22.2 ± 13.0 cell/mg on day 14, and decreased thereafter. In terms of CS concentration-dependent change, cross-sectional area was smaller (484.4 ± 221.2 vs. 825.8 ± 436.2 μm [p < 0.001]) and grip strength was lower (71.4% ± 12.8% vs. 116.3% ± 7.4%, p = 0.01) in the CS High group compared with the control, with increased neutrophils (p = 0.03). Ly6G-depleted mice demonstrated significant increase of muscle cross-sectional area and grip strength compared with control mice (p < 0.01).

CONCLUSIONS

Sepsis causes infiltration of neutrophils in muscles, leading to muscle atrophy and weakness. Depletion of neutrophils in muscle reverses sepsis-induced muscle atrophy and weakness. These results suggest that neutrophils may play a critical role in sepsis-induced muscle atrophy and weakness.

摘要

背景

脓毒症引起的肌肉萎缩导致长期的身体功能障碍。虽然已经报道了脓毒症中肌肉萎缩和巨噬细胞的相互作用,但中性粒细胞在肌肉萎缩中的作用尚未被彻底研究。本研究旨在探讨脓毒症诱导后肌肉中定位的中性粒细胞的长期变化及其在脓毒症中的可能作用。

方法

通过腹腔内注射 1mg/g 盲肠内容物(CS)在 7 周龄雄性 C57BL/6J 小鼠中诱导脓毒症(CS 模型)。评估体重和握力的百分比变化。分离比目鱼肌进行肌纤维横截面积的显微镜检查或荧光激活细胞分选(FACS)分析免疫细胞。在以下条件下评估这些变化:(1)直到第 61 天的纵向变化,(2)第 14 天在低(0.3mg/g)、中(1.0mg/g)和高(2.0mg/g)浓度时 CS 浓度依赖性变化,以及(3)第 14 天 CS 小鼠用抗 Ly6G 抗体处理,耗尽中性粒细胞。

结果

CS 模型直到第 61 天体重和握力明显下降(体重:123.1%±1.8% vs. 130.3%±2.5%,p=0.04;握力:104.5%±3.8% vs. 119.3%±5.3%,p=0.04)。同样,从 CS 诱导开始,肌肉横截面面积逐渐减少直到第 61 天(895.6[606.0-1304.9]μm vs. 718.8[536.2-937.0]μm,p<0.01)。肌肉定位的中性粒细胞数量从第 0 天的 2.3±0.6 个/毫克增加到第 14 天的 22.2±13.0 个/毫克,此后减少。就 CS 浓度依赖性变化而言,与对照组相比,CS 高组的横截面面积更小(484.4±221.2 vs. 825.8±436.2μm [p<0.001]),握力更低(71.4%±12.8% vs. 116.3%±7.4%,p=0.01),中性粒细胞增多(p=0.03)。与对照组相比,Ly6G 耗尽的小鼠表现出肌肉横截面面积和握力的显著增加(p<0.01)。

结论

脓毒症导致中性粒细胞浸润肌肉,导致肌肉萎缩和无力。肌肉中中性粒细胞的耗竭可逆转脓毒症引起的肌肉萎缩和无力。这些结果表明,中性粒细胞可能在脓毒症引起的肌肉萎缩和无力中起关键作用。

https://cdn.ncbi.nlm.nih.gov/pmc/blobs/3288/9659852/a462cc0fd42e/fimmu-13-950646-g001.jpg

文献检索

告别复杂PubMed语法,用中文像聊天一样搜索,搜遍4000万医学文献。AI智能推荐,让科研检索更轻松。

立即免费搜索

文件翻译

保留排版,准确专业,支持PDF/Word/PPT等文件格式,支持 12+语言互译。

免费翻译文档

深度研究

AI帮你快速写综述,25分钟生成高质量综述,智能提取关键信息,辅助科研写作。

立即免费体验