Suppr超能文献

基于 SSA-梯度下降模型的基坑多因素沉降预测。

Multi-factor settlement prediction around foundation pit based on SSA-gradient descent model.

机构信息

College of Construction Engineering, Jilin University, Changchun, 130026, China.

Beijing Aidi Geological Engineering Technology Co., Ltd, Beijing, 100000, China.

出版信息

Sci Rep. 2022 Nov 17;12(1):19778. doi: 10.1038/s41598-022-24232-3.

Abstract

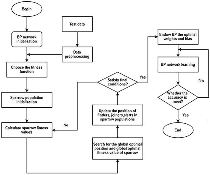
With the rise of machine learning, a lot of excellent algorithms are used for settlement prediction. Backpropagation (BP) and Elman are two typical algorithms based on gradient descent, but their performance is greatly affected by the random selection of initial weights and thresholds, so this paper chooses Sparrow Search Algorithm (SSA) to build joint model. Then, two sets of land subsidence monitoring data generated during the excavation of a foundation pit in South China are used for analysis and verification. The results show that the optimization effect of SSA on the gradient descent model is remarkable and the stability of the model is improved to a certain extent. After that, SSA is compared with GA and PSO algorithms, and the comparison shows that SSA has higher optimization efficiency. Finally, select SSA-KELM, SSA-LSSVM and SSA-BP for further comparison and it proves that the optimization efficiency of SSA for BP is higher than other kind of neural network. At the same time, it also shows that the seven influencing factors selected in this paper are feasible as the input variables of the model, which is consistent with the conclusion drawn by the grey relational analysis.

摘要

随着机器学习的兴起,许多优秀的算法被用于沉降预测。反向传播(BP)和 Elman 是两种基于梯度下降的典型算法,但它们的性能受到初始权重和阈值随机选择的极大影响,因此本文选择麻雀搜索算法(SSA)来构建联合模型。然后,使用中国南方一个基坑开挖过程中产生的两组地面沉降监测数据进行分析和验证。结果表明,SSA 对梯度下降模型的优化效果显著,模型的稳定性得到了一定程度的提高。之后,将 SSA 与 GA 和 PSO 算法进行比较,比较结果表明 SSA 具有更高的优化效率。最后,选择 SSA-KELM、SSA-LSSVM 和 SSA-BP 进行进一步比较,证明了 SSA 对 BP 的优化效率高于其他类型的神经网络。同时,也表明本文选取的七个影响因素作为模型的输入变量是可行的,这与灰色关联分析得出的结论一致。

https://cdn.ncbi.nlm.nih.gov/pmc/blobs/9275/9672094/fc23cc8228ac/41598_2022_24232_Fig1_HTML.jpg

文献AI研究员

20分钟写一篇综述,助力文献阅读效率提升50倍。

立即体验

用中文搜PubMed

大模型驱动的PubMed中文搜索引擎

马上搜索

文档翻译

学术文献翻译模型,支持多种主流文档格式。

立即体验