Suppr超能文献

新辅助化疗与胰腺导管腺癌患者代谢谱改变和癌症干性增加相关。

Neoadjuvant chemotherapy is associated with an altered metabolic profile and increased cancer stemness in patients with pancreatic ductal adenocarcinoma.

机构信息

Department of Pathology, Oslo University Hospital, Norway.

Department of Pharmacology, Institute of Clinical Medicine, University of Oslo, Norway.

出版信息

Mol Oncol. 2023 Jan;17(1):59-81. doi: 10.1002/1878-0261.13344. Epub 2022 Dec 5.

Abstract

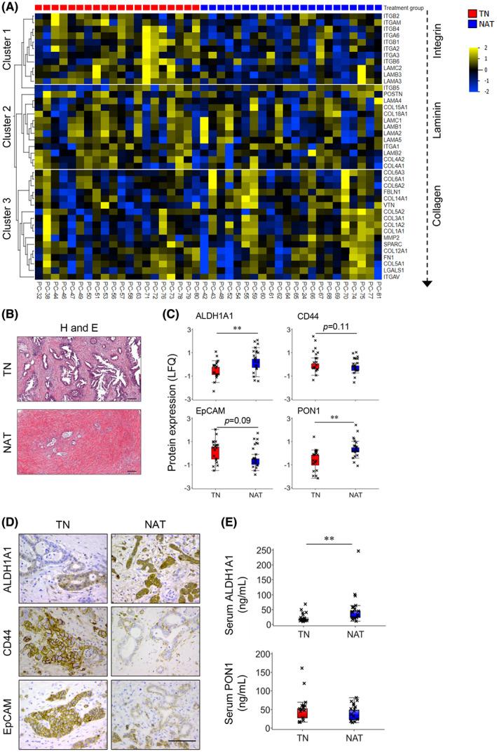
The modest clinical benefits of neoadjuvant chemotherapy (NAT) in pancreatic ductal adenocarcinoma (PDAC) are associated with a lack of robust data on treatment-induced changes in the tumor. To this end, comparative proteomic profiling of tumor tissue samples from treatment-naïve (TN, n = 20) and NAT-treated (n = 22) PDACs was performed. Differentially expressed proteins were identified and correlation with overall survival (OS) was performed. Tumors were also examined for histopathological changes and expression of cancer stem cell (CSC) markers. Serum from 33 matched patients was analyzed for metabolic markers. Cytotoxicity, proliferation, and expression of CSC markers were assessed in chemoresistant Panc-1 and Mia PaCa-2 cells. Of the 2265 proteins identified, 227 and 144 proteins showed significantly altered expression and differential phosphorylation, respectively, in NAT compared with TN samples. The majority of these were metabolism-related proteins, and 14 of these correlated moderately with OS. NAT-treated tumors and chemoresistant cancer cells showed increased expression of CSC markers. Serum ALDH1A1 was higher in NAT compared with TN. Differentially phosphorylated proteins were mainly involved in cytoskeleton organization, cell locomotion, motility, and migration, and 17 of these showed a strong positive correlation with OS. This study provides evidence of the effects of NAT on PDAC metabolism at both the tumor and the systemic levels. NAT-treated tumors showed significantly lower expression of metabolic proteins, and patients who underwent NAT showed reduced serum lactate and high-density lipoprotein-cholesterol. Lastly, cancer cells that survived cytotoxic treatment expressed higher CSC markers, both in vivo and in vitro.

摘要

新辅助化疗(NAT)在胰腺导管腺癌(PDAC)中的临床获益有限,这与缺乏关于治疗引起的肿瘤变化的强有力数据有关。为此,对未经治疗(TN,n=20)和接受 NAT 治疗(n=22)的 PDAC 肿瘤组织样本进行了比较蛋白质组学分析。鉴定差异表达的蛋白质,并与总生存期(OS)进行相关性分析。还检查了肿瘤的组织病理学变化和癌症干细胞(CSC)标志物的表达。分析了 33 对匹配患者的血清代谢标志物。在耐药的 Panc-1 和 Mia PaCa-2 细胞中评估细胞毒性、增殖和 CSC 标志物的表达。在鉴定的 2265 种蛋白质中,与 TN 样本相比,NAT 组中有 227 种和 144 种蛋白质的表达和差异磷酸化分别显著改变。这些蛋白质大多数与代谢有关,其中 14 种与 OS 中度相关。与 TN 相比,接受 NAT 治疗的肿瘤和耐药性癌细胞表现出更高的 CSC 标志物表达。NAT 组的血清 ALDH1A1 高于 TN 组。差异磷酸化的蛋白质主要参与细胞骨架组织、细胞运动、运动和迁移,其中 17 种与 OS 呈强烈正相关。这项研究提供了证据表明 NAT 对 PDAC 代谢的影响既在肿瘤水平又在全身水平。接受 NAT 治疗的肿瘤表现出代谢蛋白表达显著降低,接受 NAT 治疗的患者血清乳酸和高密度脂蛋白胆固醇降低。最后,在体内和体外,能够耐受细胞毒性治疗的癌细胞表达更高的 CSC 标志物。

https://cdn.ncbi.nlm.nih.gov/pmc/blobs/4a48/9812839/3d75741328c9/MOL2-17-59-g005.jpg

文献检索

告别复杂PubMed语法,用中文像聊天一样搜索,搜遍4000万医学文献。AI智能推荐,让科研检索更轻松。

立即免费搜索

文件翻译

保留排版,准确专业,支持PDF/Word/PPT等文件格式,支持 12+语言互译。

免费翻译文档

深度研究

AI帮你快速写综述,25分钟生成高质量综述,智能提取关键信息,辅助科研写作。

立即免费体验