Suppr超能文献

通过环状 RNA/miRNA/NF-κB 通路,修饰的 ADSC-EVs 中的子宫巨噬细胞作为治疗胎膜早破的治疗靶点。

Uterine macrophages as treatment targets for therapy of premature rupture of membranes by modified ADSC-EVs through a circRNA/miRNA/NF-κB pathway.

机构信息

Institute of Precision Medicine, Jining Medical University, No.133 Hehua Road, Jining, Shandong, 272067, People's Republic of China.

Institute of Animal Sciences, Chinese Academy of Agricultural Sciences, No.2 Yuanmingyuan West Road, Haidian District, Beijing, 100193, People's Republic of China.

出版信息

J Nanobiotechnology. 2022 Nov 19;20(1):487. doi: 10.1186/s12951-022-01696-z.

Abstract

BACKGROUND

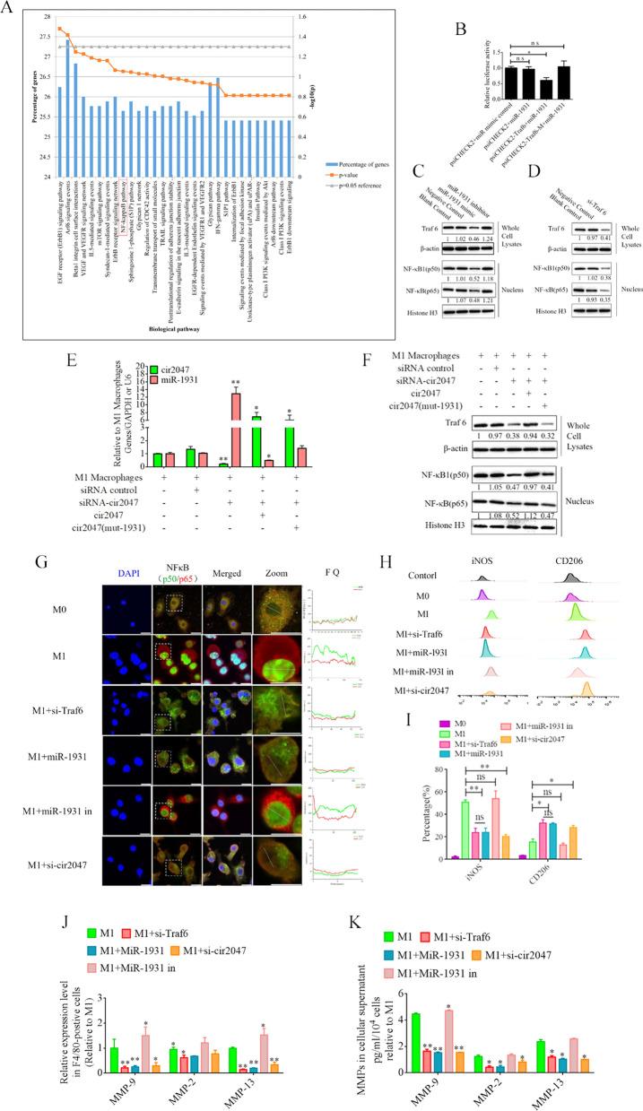
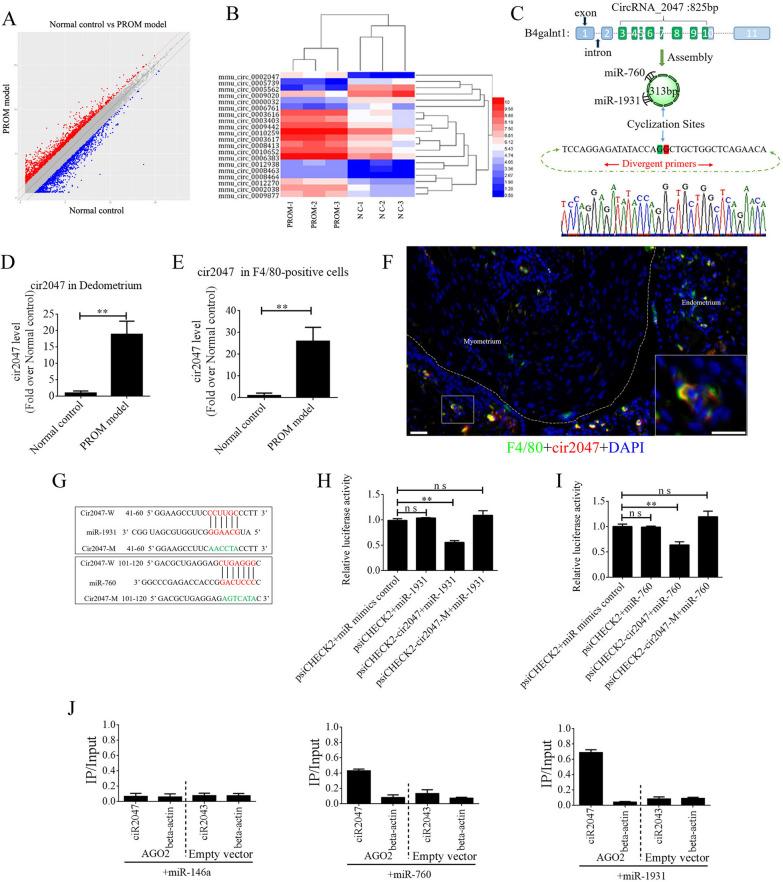
Circular RNA (circRNA) is a type of stable non-coding RNA that modifies macrophage inflammation by sponging micro RNAs (miRNAs), binding to RNA-binding proteins, and undergoing translation into peptides. Activated M1 phenotype macrophages secrete matrix metalloproteinases to participate in softening of the cervix uteri to promote vaginal delivery.

METHODS

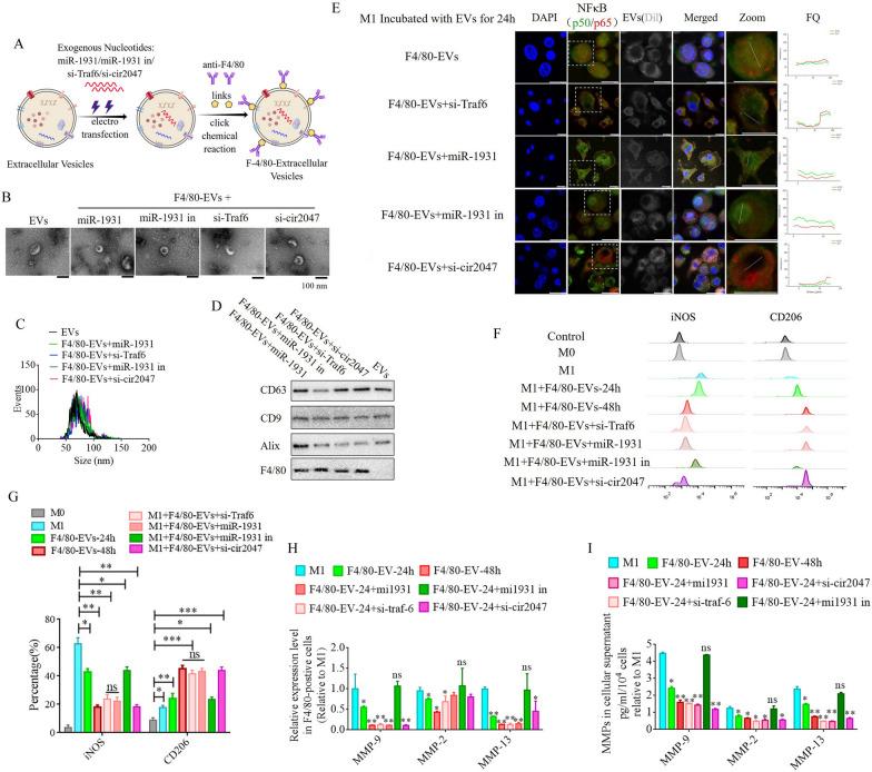
In this study, the premature rupture of membranes (PROM) mouse model was used to analyze the role of macrophages in this process. Profiling of circRNAs was performed using a competing endogenous RNA microarray, and their functions were elucidated in vitro. Meanwhile, adipose tissue-derived stem cell-secreted extracellular vesicles (EVs) were applied as a vehicle to transport small interfering RNAs (siRNAs) targeting the circRNAs to demonstrate their biological function in vivo.

RESULTS

The miRNA miR-1931 is dependent on the nuclear factor kappa-B (NF-κB) pathway but negatively regulates its activation by targeting the NF-κB signaling transducer TRAF6 to prevent polarization of M1 macrophages and inhibit matrix metalloproteinase (MMP) secretion. The host gene of circRNA B4GALNT1, also an NF-κB pathway-dependent gene, circularizes to form circRNA_0002047, which sponges miR-1931 to maintain NF-κB pathway activation and MMP secretion in vitro. In the PROM model, EVs loaded with siRNAs targeting circRNAs demonstrated that the circRNAs reduced miR-1931 expression to maintain NF-κB pathway activation and MMP secretion for accelerating PROM in vivo.

CONCLUSIONS

Our data provide insights into understanding PROM pathogenesis and improving PROM treatment.

摘要

背景

环状 RNA(circRNA)是一种稳定的非编码 RNA,通过海绵 microRNA(miRNA)、与 RNA 结合蛋白结合以及翻译为肽等方式调节巨噬细胞炎症。激活的 M1 表型巨噬细胞分泌基质金属蛋白酶参与子宫颈软化以促进阴道分娩。

方法

本研究使用胎膜早破(PROM)小鼠模型分析巨噬细胞在此过程中的作用。使用竞争性内源性 RNA 微阵列进行 circRNA 分析,并在体外阐明其功能。同时,应用脂肪组织来源的干细胞分泌的细胞外囊泡(EVs)作为载体,将针对 circRNA 的小干扰 RNA(siRNA)运送到体内以证明其生物学功能。

结果

miR-1931 依赖核因子 kappa-B(NF-κB)途径,但通过靶向 NF-κB 信号转导 TRAF6 负调控其激活,以防止 M1 巨噬细胞极化并抑制基质金属蛋白酶(MMP)分泌。circRNA B4GALNT1 的宿主基因也是 NF-κB 途径依赖性基因,它环化形成 circRNA_0002047,该分子通过海绵吸附 miR-1931 来维持 NF-κB 途径的激活和 MMP 的体外分泌。在 PROM 模型中,负载针对 circRNA 的 siRNA 的 EV 表明,circRNA 降低了 miR-1931 的表达,从而维持 NF-κB 途径的激活和 MMP 的分泌,从而加速 PROM 的发生。

结论

我们的数据提供了对理解 PROM 发病机制和改善 PROM 治疗的深入了解。

https://cdn.ncbi.nlm.nih.gov/pmc/blobs/50e1/9675163/c34b3113f14b/12951_2022_1696_Fig1_HTML.jpg

文献检索

告别复杂PubMed语法,用中文像聊天一样搜索,搜遍4000万医学文献。AI智能推荐,让科研检索更轻松。

立即免费搜索

文件翻译

保留排版,准确专业,支持PDF/Word/PPT等文件格式,支持 12+语言互译。

免费翻译文档

深度研究

AI帮你快速写综述,25分钟生成高质量综述,智能提取关键信息,辅助科研写作。

立即免费体验