Department of Health Management, The People's Hospital of Guangxi Zhuang Autonomous Region and Research center of Health Management, Guangxi Academy of Medical Sciences, Nanning, Guangxi, China.
Department of Surgical Oncology, Guangxi Medical University Cancer Hospital, Nanning, Guangxi, China.
Front Immunol. 2022 Nov 3;13:994828. doi: 10.3389/fimmu.2022.994828. eCollection 2022.
The migrasome is a newly discovered organelle that resembles extracellular vesicles in structure. However, the function of the migrasome in tumors, particularly in relation to tumor immunity and tumor microenvironment, is unclear.
Gene expression data, copy number variation raw data, and methylation data of 33 cancer types were downloaded from The Cancer Genome Atlas database. Immunohistochemistry (IHC) based on 114 case of colorectal cancer was used to validate the expression of the migrasome hub-gene. We analyzed the expression, prognosis, genetic variation, and drug sensitivity profiles of migrasome-related genes (MRGs) in pan-cancer datasets. A migrasome score was constructed based on gene set enrichment analysis, and the correlation of migrasomes with the tumor microenvironment was assessed. The CancerSEA was used to perform a single-cell level functional analysis of the migrasome. Additionally, we also analyzed the correlation between migrasomes and tumor mutational burden (TMB), microsatellite instability (MSI), and tumor immune dysfunction and exclusion scores. Single-cell transcriptome sequencing (scRNA-seq) data was used to assess the activation state of migrasomes in the tumor microenvironment.
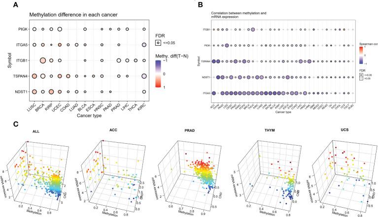
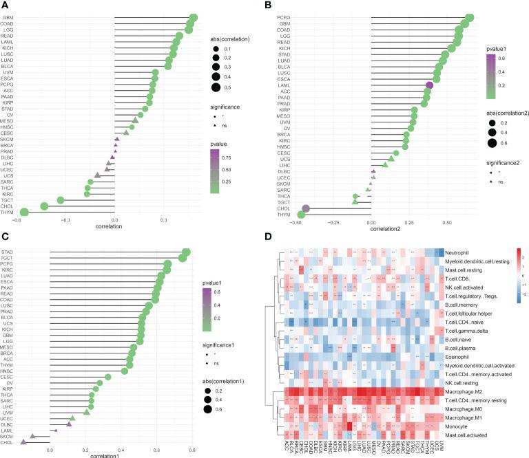
PIGK expression was significantly up-regulated in 22 of 33 tumors, and high expression of migrasome was estimated to have contributed to poor prognosis. Missense mutations are the most common type of mutation in MRGs. We identified piperlongumine as a potential drug targeting migrasomes. The migrasome score was significantly and positively correlated with the tumor immunity score and the stroma score. In most tumors, the abundance of macrophages in the tumor microenvironment was significantly and positively correlated with the migrasome score. Additionally, the migrasome scores were significantly correlated with the immune checkpoint genes in pan-cancer as well as immune checkpoint therapy-related markers including TMB and MSI. According to scRNA-seq analysis, migrasome differed significantly among cells of the tumor microenvironment. IHC confirmed low expression of ITGA5 and PIGK in colorectal cancer.
We performed the first pan-cancer analysis of migrasomes and discovered that they play an important role in tumor development and immune escape. Our study provides new insights into the role of migrasomes in tumor prognosis and immunotherapy.
迁移体是一种新发现的细胞器,其结构类似于细胞外囊泡。然而,迁移体在肿瘤中的功能,特别是与肿瘤免疫和肿瘤微环境的关系尚不清楚。
从癌症基因组图谱数据库中下载了 33 种癌症的基因表达数据、拷贝数变异原始数据和甲基化数据。使用基于 114 例结直肠癌的免疫组织化学(IHC)验证迁移体核心基因的表达。我们分析了泛癌数据集中介移体相关基因(MRGs)的表达、预后、遗传变异和药物敏感性谱。基于基因集富集分析构建了迁移体评分,并评估了迁移体与肿瘤微环境的相关性。使用癌症SEA 进行迁移体的单细胞水平功能分析。此外,我们还分析了迁移体与肿瘤突变负担(TMB)、微卫星不稳定性(MSI)和肿瘤免疫功能障碍和排除评分之间的相关性。单细胞转录组测序(scRNA-seq)数据用于评估肿瘤微环境中迁移体的激活状态。
22 种肿瘤中的 PIGK 表达明显上调,迁移体高表达估计与预后不良有关。MRGs 中最常见的突变类型是错义突变。我们鉴定出胡椒碱是一种潜在的靶向迁移体的药物。迁移体评分与肿瘤免疫评分和基质评分呈显著正相关。在大多数肿瘤中,肿瘤微环境中巨噬细胞的丰度与迁移体评分呈显著正相关。此外,迁移体评分与泛癌中的免疫检查点基因以及免疫检查点治疗相关标志物(包括 TMB 和 MSI)显著相关。根据 scRNA-seq 分析,迁移体在肿瘤微环境的细胞之间存在显著差异。IHC 证实结直肠癌中 ITGA5 和 PIGK 表达较低。
我们首次对迁移体进行了泛癌分析,发现它们在肿瘤发生和免疫逃逸中发挥重要作用。我们的研究为迁移体在肿瘤预后和免疫治疗中的作用提供了新的见解。