Department of Gastroenterology and Hepatology, Leiden University Medical Center, Leiden, Netherlands.
Department of Parasitology, Leiden University Medical Center, Leiden, Netherlands.
Front Immunol. 2022 Nov 2;13:966067. doi: 10.3389/fimmu.2022.966067. eCollection 2022.
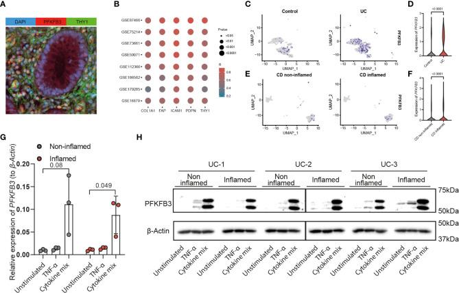
Inflammatory bowel disease (IBD) is a chronic relapsing inflammation of the intestinal tract with currently not well-understood pathogenesis. In addition to the involvement of immune cells, increasing studies show an important role for fibroblasts in the pathogenesis of IBD. Previous work showed that glycolysis is the preferred energy source for fibroblasts in fibrotic diseases. 6-phosphofructo-2-kinase/fructose-2, 6-bisphosphatase 3 (PFKFB3) is a key kinase supporting glycolysis. Increased expression of PFKFB3 in several cancers and inflammatory diseases has been previously reported, but the metabolic status of fibroblasts and the role of PFKFB3 in patients with IBD are currently unknown. Therefore, in this study, we evaluated the role of glycolysis and PFKFB3 expression in IBD. Single-sample gene set enrichment analysis (ssGSEA) revealed that glycolysis was significantly higher in IBD intestinal samples, compared to healthy controls, which was confirmed in the validation cohorts of IBD patients. Single-cell sequencing data indicated that PFKFB3 expression was higher in IBD-derived stromal cells. , PFKFB3 expression in IBD-derived fibroblasts was increased after the stimulation with pro-inflammatory cytokines. Using seahorse real-time cell metabolic analysis, inflamed fibroblasts were shown to have a higher extracellular acidification rate and a lower oxygen consumption rate, which could be reversed by inhibition of JAK/STAT pathway. Furthermore, increased expression of pro-inflammatory cytokines and chemokines in fibroblasts could be reverted by PFK15, a specific inhibitor of PFKFB3. experiments showed that PFK15 reduced the severity of dextran sulfate sodium (DSS)- and Tcell transfer induced colitis, which was accompanied by a reduction in immune cell infiltration in the intestines. These findings suggest that increased stromal PFKFB3 expression contributes to inflammation and the pathological function of fibroblasts in IBD. Inhibition of PFKFB3 suppressed their inflammatory characteristics.
炎症性肠病(IBD)是一种慢性复发性肠道炎症,其发病机制目前尚未完全了解。除了免疫细胞的参与外,越来越多的研究表明成纤维细胞在 IBD 的发病机制中起着重要作用。先前的工作表明,糖酵解是纤维化疾病中成纤维细胞的首选能量来源。6-磷酸果糖-2-激酶/果糖-2,6-二磷酸酶 3(PFKFB3)是支持糖酵解的关键激酶。先前有报道称,PFKFB3 在几种癌症和炎症性疾病中的表达增加,但目前尚不清楚 IBD 患者中成纤维细胞的代谢状态和 PFKFB3 的作用。因此,在这项研究中,我们评估了糖酵解和 PFKFB3 表达在 IBD 中的作用。单样本基因集富集分析(ssGSEA)显示,与健康对照组相比,IBD 肠道样本中的糖酵解明显更高,在 IBD 患者的验证队列中得到了证实。单细胞测序数据表明,IBD 来源的基质细胞中 PFKFB3 的表达更高。在受到促炎细胞因子刺激后,IBD 来源的成纤维细胞中 PFKFB3 的表达增加。使用 Seahorse 实时细胞代谢分析,显示炎症成纤维细胞具有更高的细胞外酸化率和更低的耗氧量,这可以通过抑制 JAK/STAT 途径来逆转。此外,成纤维细胞中促炎细胞因子和趋化因子的表达增加可以通过 PFKFB3 的特异性抑制剂 PFK15 逆转。体内实验表明,PFK15 可降低葡聚糖硫酸钠(DSS)和 T 细胞转移诱导的结肠炎的严重程度,同时减少肠道中免疫细胞的浸润。这些发现表明,基质中 PFKFB3 表达的增加有助于 IBD 中的炎症和成纤维细胞的病理功能。抑制 PFKFB3 可抑制其炎症特征。