Suppr超能文献

亨廷顿蛋白调节骨骼肌中的钙流。

Huntingtin regulates calcium fluxes in skeletal muscle.

机构信息

CHU Grenoble Alpes, Grenoble Institut Neurosciences, INSERM, U1216, Université Grenoble Alpes, Grenoble, France.

Centre National de la Recherche Scientifique, Centre de Résonance Magnétique Biologique et Médicale, Aix Marseille University, Marseille, France.

出版信息

J Gen Physiol. 2023 Jan 2;155(1). doi: 10.1085/jgp.202213103. Epub 2022 Nov 21.

Abstract

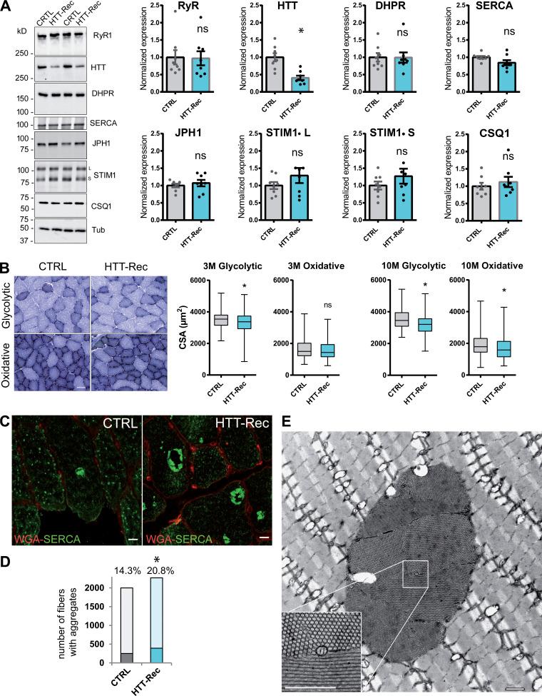
The expression of the Huntingtin protein, well known for its involvement in the neurodegenerative Huntington's disease, has been confirmed in skeletal muscle. The impact of HTT deficiency was studied in human skeletal muscle cell lines and in a mouse model with inducible and muscle-specific HTT deletion. Characterization of calcium fluxes in the knock-out cell lines demonstrated a reduction in excitation-contraction (EC) coupling, related to an alteration in the coupling between the dihydropyridine receptor and the ryanodine receptor, and an increase in the amount of calcium stored within the sarcoplasmic reticulum, linked to the hyperactivity of store-operated calcium entry (SOCE). Immunoprecipitation experiments demonstrated an association of HTT with junctophilin 1 (JPH1) and stromal interaction molecule 1 (STIM1), both providing clues on the functional effects of HTT deletion on calcium fluxes. Characterization of muscle strength and muscle anatomy of the muscle-specific HTT-KO mice demonstrated that HTT deletion induced moderate muscle weakness and mild muscle atrophy associated with histological abnormalities, similar to the phenotype observed in tubular aggregate myopathy. Altogether, this study points toward the hypotheses of the involvement of HTT in EC coupling via its interaction with JPH1, and on SOCE via its interaction with JPH1 and/or STIM1.

摘要

亨廷顿蛋白的表达已在骨骼肌中得到证实,该蛋白因参与神经退行性亨廷顿病而广为人知。研究人员研究了 HTT 缺乏对人类骨骼肌细胞系和诱导型及肌肉特异性 HTT 缺失的小鼠模型的影响。在敲除细胞系中钙流的特征表明兴奋-收缩(EC)偶联减少,这与二氢吡啶受体和兰尼碱受体之间的偶联改变有关,并且肌浆网内储存的钙量增加,这与钙储存的活性有关 钙内流(SOCE)。免疫沉淀实验表明 HTT 与连接蛋白 1(JPH1)和基质相互作用分子 1(STIM1)相关联,这两者都为 HTT 缺失对钙流的功能影响提供了线索。肌肉特异性 HTT-KO 小鼠的肌肉力量和肌肉解剖结构的特征表明,HTT 缺失诱导中度肌肉无力和轻度肌肉萎缩,伴有组织学异常,类似于管状聚集性肌病中观察到的表型。总之,这项研究表明 HTT 通过与 JPH1 的相互作用参与 EC 偶联,通过与 JPH1 和/或 STIM1 的相互作用参与 SOCE。

https://cdn.ncbi.nlm.nih.gov/pmc/blobs/d2d5/9682417/75e644e07647/JGP_202213103_Fig1.jpg

文献AI研究员

20分钟写一篇综述,助力文献阅读效率提升50倍。

立即体验

用中文搜PubMed

大模型驱动的PubMed中文搜索引擎

马上搜索

文档翻译

学术文献翻译模型,支持多种主流文档格式。

立即体验