Suppr超能文献

择期微创结肠切除术后即刻与早期(24 小时内)拔除导尿管的比较:一项随机、多中心、非劣效性试验的研究方案。

Immediate versus early (24-hours) urinary catheter removal after elective minimally invasive colonic resection: study protocol for a randomized, multicenter, non-inferiority trial.

机构信息

Division of General and Hepatobiliary Surgery, Department of Surgical Sciences, Dentistry, Gynecology and Pediatrics, University of Verona, Verona, Italy.

Division of Colon and Rectal Surgery, Faenza Hospital, Faenza, Italy.

出版信息

Trials. 2022 Nov 22;23(1):956. doi: 10.1186/s13063-022-06894-6.

Abstract

BACKGROUND

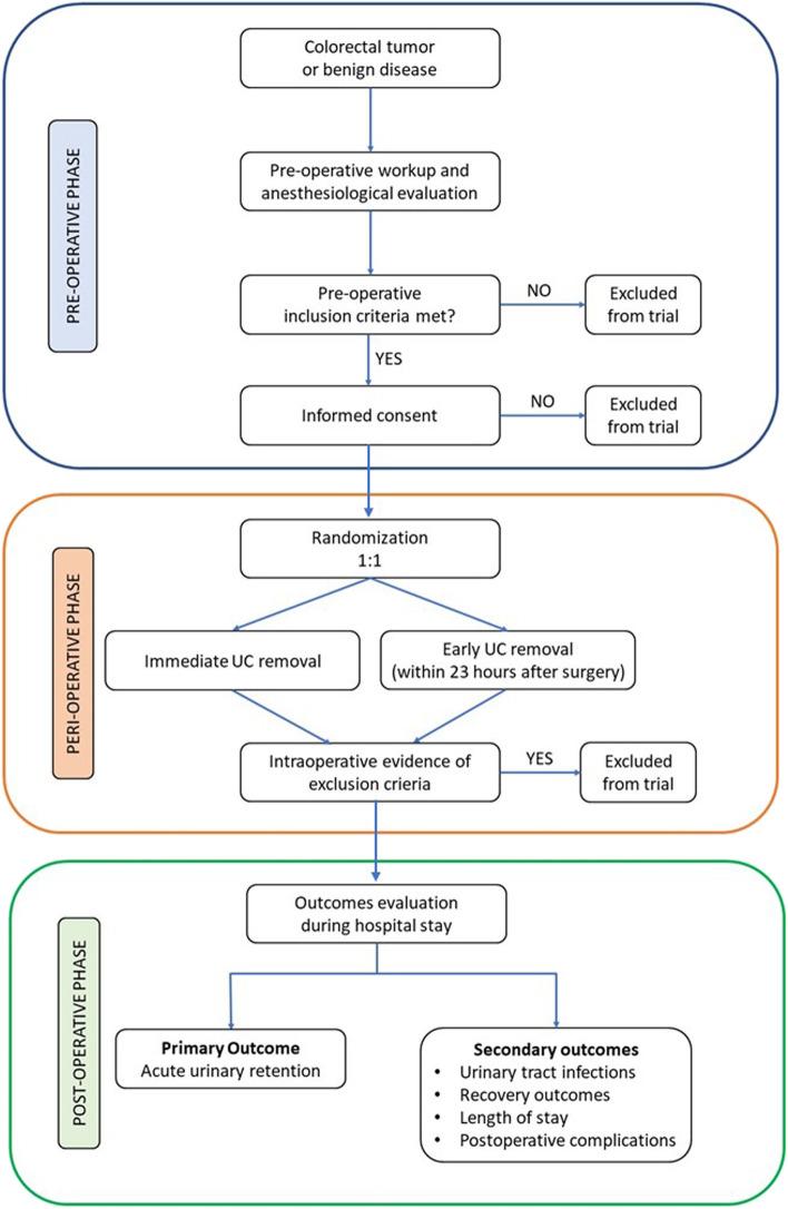
Enhanced Recovery After Surgery (ERAS) represents the standard of care in colorectal surgery. Among ERAS items, early removal of urinary catheter (UC) is considered a key issue, though adherence to this specific item still varies among centers. UC placement allows for monitoring of post-operative urinary output but relates to an increased risk of urinary tract infection (UTI), reduced mobility, and patient's discomfort. Several studies investigated the role of early UC removal specifically looking at the rate of acute urinary retention (AUR) but most of them were retrospective, single-center, underpowered, cohort studies. The main purpose of this study is to compare the rate of AUR after immediate (at the end of the surgery) versus early (within 24 h from the completion of surgery) removal of UC in patients undergoing minimally invasive colonic resection (MICR). The secondary outcomes focus on goals that could be positively impacted by the immediate removal of the UC at the end of the surgery. In particular, the rate of UTIs, perception of pain, time-to-return of bowel and physical functions, postoperative complications, and length of hospital stay will be measured.

METHODS

This is a prospective, randomized, controlled, two-arm, multi-center, study comparing the rate of AUR after immediate versus early removal of UC in patients undergoing MICR. The investigators hypothesize that immediate UC removal is non-inferior to 24-h UC removal in terms of AUR rate. Randomization is at the patient level and participants are randomized 1:1 to remove their UC either immediately or within 24 h from the completion of surgery. Those eligible for inclusion were patients undergoing any MICR with an anastomosis above the peritoneal reflection. Those patients who need to continue urinary output monitoring after the surgery will be excluded. The number of patients calculated to be enrolled in each group is 108 based on an expected AUR rate of 3% for the 24-h UC removal group and considering acceptable an AUR of 9% for the immediate UC removal group.

DISCUSSION

The demonstration of a non-inferiority of immediate versus 24-h removal of UC would call into question the usefulness of urinary drainage in the setting of MICR.

TRIAL REGISTRATION

ClinicalTrials.gov NCT05249192. Prospectively registered on February 21, 2022.

摘要

背景

加速康复外科(ERAS)代表了结直肠手术的护理标准。在 ERAS 项目中,尽早拔除导尿管(UC)被认为是关键问题,但各中心对此项具体措施的依从性仍存在差异。UC 留置可监测术后尿量,但会增加尿路感染(UTI)的风险、降低活动能力并增加患者不适。多项研究专门探讨了早期 UC 拔除对急性尿潴留(AUR)发生率的影响,但大多数研究都是回顾性的、单中心的、研究力度不足的队列研究。本研究的主要目的是比较微创结直肠切除(MICR)患者术后即刻(手术结束时)与早期(手术完成后 24 小时内)拔除 UC 后的 AUR 发生率。次要结局重点关注可能通过手术结束时立即拔除 UC 而受益的目标。具体而言,将测量 UTI 发生率、疼痛感知、肠道和身体功能恢复时间、术后并发症和住院时间。

方法

这是一项前瞻性、随机、对照、双臂、多中心研究,比较了 MICR 患者术后即刻与早期拔除 UC 后的 AUR 发生率。研究人员假设,即刻 UC 去除在 AUR 发生率方面不劣于 24 小时 UC 去除。随机化是在患者层面进行的,参与者以 1:1 的比例随机分为两组,一组在手术结束时立即拔除 UC,另一组在手术完成后 24 小时内拔除 UC。纳入标准为接受任何高于腹膜反射的吻合 MICR 的患者。将排除那些术后需要继续监测尿量的患者。根据 24 小时 UC 去除组预期 AUR 率为 3%,即刻 UC 去除组可接受 AUR 率为 9%,计算出每组纳入 108 名患者。

讨论

即刻与 24 小时 UC 去除的非劣效性证明将对 MICR 中尿路引流的有用性提出质疑。

试验注册

ClinicalTrials.gov NCT05249192。于 2022 年 2 月 21 日前瞻性注册。

https://cdn.ncbi.nlm.nih.gov/pmc/blobs/7146/9682636/e6fa6e70af63/13063_2022_6894_Fig1_HTML.jpg

文献AI研究员

20分钟写一篇综述,助力文献阅读效率提升50倍。

立即体验

用中文搜PubMed

大模型驱动的PubMed中文搜索引擎

马上搜索

文档翻译

学术文献翻译模型,支持多种主流文档格式。

立即体验