Suppr超能文献

基于语音的情感识别的特征选择增强与特征空间可视化

Feature selection enhancement and feature space visualization for speech-based emotion recognition.

作者信息

Kanwal Sofia, Asghar Sohail, Ali Hazrat

机构信息

Department of Computer Science, Islamabad Campus, Comsats University, Islamabad, Pakistan.

Department of Computer Science, University of Poonch Rawalakot, Rawalakot, Azad Kashmir, Pakistan.

出版信息

PeerJ Comput Sci. 2022 Nov 4;8:e1091. doi: 10.7717/peerj-cs.1091. eCollection 2022.

Abstract

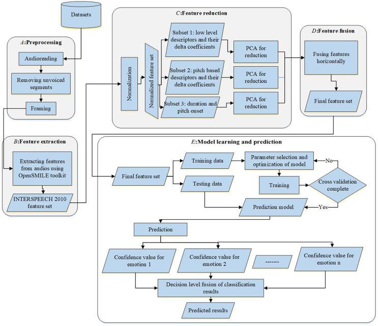
Robust speech emotion recognition relies on the quality of the speech features. We present speech features enhancement strategy that improves speech emotion recognition. We used the INTERSPEECH 2010 challenge feature-set. We identified subsets from the features set and applied principle component analysis to the subsets. Finally, the features are fused horizontally. The resulting feature set is analyzed using t-distributed neighbour embeddings (t-SNE) before the application of features for emotion recognition. The method is compared with the state-of-the-art methods used in the literature. The empirical evidence is drawn using two well-known datasets: Berlin Emotional Speech Dataset (EMO-DB) and Ryerson Audio-Visual Database of Emotional Speech and Song (RAVDESS) for two languages, German and English, respectively. Our method achieved an average recognition gain of 11.5% for six out of seven emotions for the EMO-DB dataset, and 13.8% for seven out of eight emotions for the RAVDESS dataset as compared to the baseline study.

摘要

强大的语音情感识别依赖于语音特征的质量。我们提出了一种语音特征增强策略,以改进语音情感识别。我们使用了2010年国际语音会议挑战赛的特征集。我们从特征集中识别出子集,并对子集应用主成分分析。最后,对特征进行水平融合。在将特征应用于情感识别之前,使用t分布邻域嵌入(t-SNE)对所得特征集进行分析。该方法与文献中使用的最先进方法进行了比较。分别使用两个著名的数据集:柏林情感语音数据集(EMO-DB)和瑞尔森情感语音与歌曲视听数据库(RAVDESS),针对德语和英语两种语言得出实证证据。与基线研究相比,我们的方法在EMO-DB数据集的七种情绪中有六种实现了平均11.5%的识别增益,在RAVDESS数据集八种情绪中有七种实现了13.8%的识别增益。

https://cdn.ncbi.nlm.nih.gov/pmc/blobs/21e9/9680882/7271771cb799/peerj-cs-08-1091-g001.jpg

文献AI研究员

20分钟写一篇综述,助力文献阅读效率提升50倍。

立即体验

用中文搜PubMed

大模型驱动的PubMed中文搜索引擎

马上搜索

文档翻译

学术文献翻译模型,支持多种主流文档格式。

立即体验