Zhang Dongyang, Gong Baocheng, Zhao Qiang, Li Zhijie, Tan Xiaolin, Hua Zhongyan
Department of Pediatrics, Shengjing Hospital of China Medical University, Shenyang 110004, China.
Liaoning Key Laboratory of Research and Application of Animal Models for Environmental and Metabolic Diseases, Medical Research Center, Shengjing Hospital of China Medical University, Shenyang 110004, China.
Cancers (Basel). 2022 Nov 17;14(22):5642. doi: 10.3390/cancers14225642.
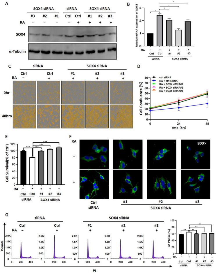
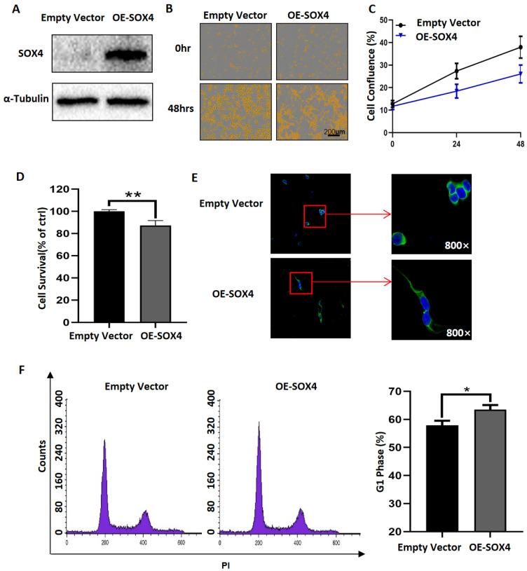
Neuroblastoma (NB), which is considered to be caused by the differentiation failure of neural crest cells, is the most common extracranial malignant solid tumor in children. The degree of tumor differentiation in patients with NB is closely correlated with the survival rate. To explore the potential targets that mediate NB cell differentiation, we analyzed four microarray datasets from GEO, and the overlapping down- or upregulated DEGs were displayed using Venn diagrams. SOX4 was one of the overlapping upregulated DEGs and was confirmed by RT-qPCR and Western blot in ATRA-treated NGP, SY5Y, and BE2 cells. To clarify whether SOX4 was the target gene regulating NB cell differentiation, the correlation between the expression of SOX4 and the survival of clinical patients was analyzed via the R2 database, SOX4 overexpression plasmids and siRNAs were generated to change the expression of SOX4, RT-qPCR and Western blot were performed to detect SOX4 expression, cell confluence or cell survival was detected by IncuCyte Zoom or CCK8 assay, immunocytochemistry staining was performed to detect cells' neurites, and a cell cycle analysis was implemented using Flow cytometry after PI staining. The results showed that the survival probabilities were positively correlated with SOX4 expression, in which overexpressing SOX4 inhibited NB cell proliferation, elongated the cells' neurite, and blocked the cell cycle in G1 phase, and that knockdown of the expression of SOX4 partially reversed the ATRA-induced inhibition of NB cell proliferation, the elongation of the cells' neurites, and the blocking of the cell cycle in the G1 phase. These indicate that SOX4 may be a target to induce NB cell differentiation.
神经母细胞瘤(NB)被认为是由神经嵴细胞分化失败引起的,是儿童最常见的颅外恶性实体肿瘤。NB患者的肿瘤分化程度与生存率密切相关。为了探索介导NB细胞分化的潜在靶点,我们分析了来自基因表达综合数据库(GEO)的四个微阵列数据集,并使用维恩图展示了重叠的下调或上调差异表达基因(DEG)。SOX4是重叠上调的DEG之一,并在全反式维甲酸(ATRA)处理的NGP、SY5Y和BE2细胞中通过逆转录定量聚合酶链反应(RT-qPCR)和蛋白质免疫印迹法得到证实。为了阐明SOX4是否是调节NB细胞分化的靶基因,通过R2数据库分析了SOX4表达与临床患者生存率之间的相关性,构建了SOX4过表达质粒和小干扰RNA(siRNA)以改变SOX4的表达,进行RT-qPCR和蛋白质免疫印迹法检测SOX4表达,通过IncuCyte Zoom或细胞计数试剂盒(CCK8)检测细胞汇合度或细胞存活率,进行免疫细胞化学染色检测细胞神经突,并在碘化丙啶(PI)染色后使用流式细胞术进行细胞周期分析。结果表明,生存概率与SOX4表达呈正相关,其中过表达SOX4抑制NB细胞增殖,延长细胞神经突,并使细胞周期阻滞在G1期,而敲低SOX4表达部分逆转了ATRA诱导的NB细胞增殖抑制、细胞神经突延长和细胞周期在G1期的阻滞。这些表明SOX4可能是诱导NB细胞分化的一个靶点。