Suppr超能文献

使用聚类和监督机器学习算法进行智能个性化购物推荐。

Intelligent personalized shopping recommendation using clustering and supervised machine learning algorithms.

机构信息

Department of Computer Science, Université du Québec à Montréal, Montreal, QC, Canada.

Institute for Intelligent Systems Research and Innovation, Deakin University, Geelong, Victoria, Australia.

出版信息

PLoS One. 2022 Dec 1;17(12):e0278364. doi: 10.1371/journal.pone.0278364. eCollection 2022.

Abstract

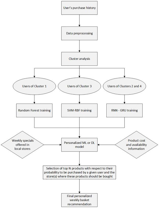
Next basket recommendation is a critical task in market basket data analysis. It is particularly important in grocery shopping, where grocery lists are an essential part of shopping habits of many customers. In this work, we first present a new grocery Recommender System available on the MyGroceryTour platform. Our online system uses different traditional machine learning (ML) and deep learning (DL) algorithms, and provides recommendations to users in a real-time manner. It aims to help Canadian customers create their personalized intelligent weekly grocery lists based on their individual purchase histories, weekly specials offered in local stores, and product cost and availability information. We perform clustering analysis to partition given customer profiles into four non-overlapping clusters according to their grocery shopping habits. Then, we conduct computational experiments to compare several traditional ML algorithms and our new DL algorithm based on the use of a gated recurrent unit (GRU)-based recurrent neural network (RNN) architecture. Our DL algorithm can be viewed as an extension of DREAM (Dynamic REcurrent bAsket Model) adapted to multi-class (i.e. multi-store) classification, since a given user can purchase recommended products in different grocery stores in which these products are available. Among traditional ML algorithms, the highest average F-score of 0.516 for the considered data set of 831 customers was obtained using Random Forest, whereas our proposed DL algorithm yielded the average F-score of 0.559 for this data set. The main advantage of the presented Recommender System is that our intelligent recommendation is personalized, since a separate traditional ML or DL model is built for each customer considered. Such a personalized approach allows us to outperform the prediction results provided by general state-of-the-art DL models.

摘要

下一个篮子推荐是市场篮子数据分析中的一项关键任务。在杂货店购物中,它尤其重要,因为购物清单是许多顾客购物习惯的重要组成部分。在这项工作中,我们首先介绍了一个新的杂货店推荐系统,该系统可在 MyGroceryTour 平台上使用。我们的在线系统使用不同的传统机器学习 (ML) 和深度学习 (DL) 算法,并实时为用户提供推荐。它旨在帮助加拿大客户根据他们的个人购买历史、当地商店提供的每周特价商品以及产品成本和可用性信息,创建他们个性化的智能每周杂货清单。我们进行聚类分析,根据他们的杂货店购物习惯将给定的客户档案划分为四个不重叠的集群。然后,我们进行计算实验,比较几种传统的 ML 算法和我们基于使用门控循环单元 (GRU) 基递归神经网络 (RNN) 架构的新 DL 算法。我们的 DL 算法可以看作是对多类(即多店)分类进行了适应的 DREAM(动态递归篮子模型)的扩展,因为给定的用户可以在不同的杂货店购买推荐的产品,这些产品在这些杂货店中都有销售。在传统的 ML 算法中,使用随机森林获得了考虑到 831 位客户的数据集的最高平均 F 分数 0.516,而我们提出的 DL 算法对该数据集的平均 F 分数为 0.559。所提出的推荐系统的主要优势在于,我们的智能推荐是个性化的,因为为每个考虑的客户都构建了单独的传统 ML 或 DL 模型。这种个性化方法使我们能够超越提供的一般最先进的 DL 模型的预测结果。

https://cdn.ncbi.nlm.nih.gov/pmc/blobs/91b0/9714752/5b18b40bfc84/pone.0278364.g001.jpg

文献AI研究员

20分钟写一篇综述,助力文献阅读效率提升50倍。

立即体验

用中文搜PubMed

大模型驱动的PubMed中文搜索引擎

马上搜索

文档翻译

学术文献翻译模型,支持多种主流文档格式。

立即体验