• 文献检索
  • 文档翻译
  • 深度研究
  • 学术资讯
  • Suppr Zotero 插件Zotero 插件
  • 邀请有礼
  • 套餐&价格
  • 历史记录
应用&插件
Suppr Zotero 插件Zotero 插件浏览器插件Mac 客户端Windows 客户端微信小程序
定价
高级版会员购买积分包购买API积分包
服务
文献检索文档翻译深度研究API 文档MCP 服务
关于我们
关于 Suppr公司介绍联系我们用户协议隐私条款
关注我们

Suppr 超能文献

核心技术专利:CN118964589B侵权必究
粤ICP备2023148730 号-1Suppr @ 2026

文献检索

告别复杂PubMed语法,用中文像聊天一样搜索,搜遍4000万医学文献。AI智能推荐,让科研检索更轻松。

立即免费搜索

文件翻译

保留排版,准确专业,支持PDF/Word/PPT等文件格式,支持 12+语言互译。

免费翻译文档

深度研究

AI帮你快速写综述,25分钟生成高质量综述,智能提取关键信息,辅助科研写作。

立即免费体验

塞来昔布通过抑制 mTOR 信号通路激活自噬,防止髓核细胞凋亡。

Celecoxib activates autophagy by inhibiting the mTOR signaling pathway and prevents apoptosis in nucleus pulposus cells.

机构信息

Department of Orthopaedics, Zhongshan Hospital of Fudan University, 180 Fenglin Road/1609 Xietu Road, 200032, Shanghai, China.

Department of Orthopedic Surgery, Zhongshan Hospital Xiamen Branch, Fudan University, 668 Jinhu Rd, District of Huli, Fujian, 361015, Xiamen, China.

出版信息

BMC Pharmacol Toxicol. 2022 Dec 1;23(1):90. doi: 10.1186/s40360-022-00633-y.

DOI:10.1186/s40360-022-00633-y
PMID:36457130
原文链接:https://pmc.ncbi.nlm.nih.gov/articles/PMC9714067/
Abstract

BACKGROUND

Intervertebral disc degeneration results from a variety of etiologies, including inflammation and aging. Degenerated intervertebral discs feature down-regulated extracellular matrix synthesis, resulting in losing their ability to retain water and absorb compression. Celecoxib is a well-known selective cyclooxygenase-2 inhibitor for treating arthritis and relieving pain. Nevertheless, the mechanism of Celecoxib for treating inflammation-related intervertebral disc degeneration has not yet been clarified.

METHOD

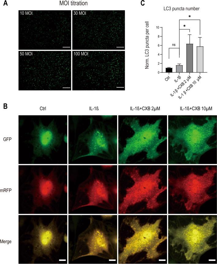
Protein synthesis was analyzed by western blot. Fluorescent probes DCFH-DA and MitoSox Red detected reactive oxygen species and were measured by flow cytometry. The activity of the kinase pathway was evaluated by protein phosphorylation. Autophagy was monitored by mRFP-GFP-LC3 transfection and LC3 analysis. Mitochondrial apoptotic proteins were analyzed by western blot and cell membrane integrity was measured by flow cytometry. The autophagic gene was silenced by siRNA.

RESULTS

In this study, interleukin-1β stimulation reduced the synthesis of aggrecan, type I and II collagen and caused excessive production of reactive oxygen species. We looked for a therapeutic window of Celecoxib for nucleus pulposus cells to regain extracellular matrix synthesis and reduce oxidative stress. To look into nucleus pulposus cells in response to stimuli, enhancement of autophagy was achieved by Celecoxib, confirmed by mRFP-GFP-LC3 transfection and LC3 analysis. The mammalian target of rapamycin and a panel of downstream proteins responded to Celecoxib and propelled autophagy machinery to stabilize homeostasis. Ultimately, inhibition of autophagy by silencing autophagy protein 5 disrupted the protective effects of Celecoxib, culminating in apoptosis.

CONCLUSION

In summary, we have demonstrated a new use for the old drug Celecoxib that treats intervertebral disc degeneration by enhancing autophagy in nucleus pulposus cells and opening a door for treating other degenerative diseases.

摘要

背景

椎间盘退变是由多种病因引起的,包括炎症和衰老。退变的椎间盘表现为细胞外基质合成减少,从而丧失保持水分和吸收压缩的能力。塞来昔布是一种著名的选择性环氧化酶-2 抑制剂,用于治疗关节炎和缓解疼痛。然而,塞来昔布治疗炎症相关椎间盘退变的机制尚未阐明。

方法

通过 Western blot 分析蛋白质合成。荧光探针 DCFH-DA 和 MitoSox Red 检测活性氧,并通过流式细胞术进行测量。通过蛋白磷酸化评估激酶途径的活性。通过 mRFP-GFP-LC3 转染和 LC3 分析监测自噬。通过 Western blot 分析线粒体凋亡蛋白,通过流式细胞术测量细胞膜完整性。通过 siRNA 沉默自噬基因。

结果

在这项研究中,白细胞介素-1β刺激降低了聚集蛋白、I 型和 II 型胶原的合成,并导致活性氧的过度产生。我们寻找塞来昔布治疗椎间盘细胞恢复细胞外基质合成和减少氧化应激的治疗窗口。为了研究椎间盘细胞对刺激的反应,塞来昔布通过增强自噬来实现,通过 mRFP-GFP-LC3 转染和 LC3 分析得到证实。雷帕霉素的哺乳动物靶标和一组下游蛋白对塞来昔布作出反应,并推动自噬机制来稳定体内平衡。最终,通过沉默自噬蛋白 5 抑制自噬破坏了塞来昔布的保护作用,导致细胞凋亡。

结论

总之,我们已经证明了旧药塞来昔布的新用途,通过增强椎间盘细胞的自噬来治疗椎间盘退变,并为治疗其他退行性疾病开辟了道路。

https://cdn.ncbi.nlm.nih.gov/pmc/blobs/df8c/9714067/d9e3c1afe229/40360_2022_633_Fig6_HTML.jpg
https://cdn.ncbi.nlm.nih.gov/pmc/blobs/df8c/9714067/4d4612611a18/40360_2022_633_Fig1_HTML.jpg
https://cdn.ncbi.nlm.nih.gov/pmc/blobs/df8c/9714067/17071ccb1853/40360_2022_633_Fig2_HTML.jpg
https://cdn.ncbi.nlm.nih.gov/pmc/blobs/df8c/9714067/a447ab55d33d/40360_2022_633_Fig3_HTML.jpg
https://cdn.ncbi.nlm.nih.gov/pmc/blobs/df8c/9714067/c471258048f2/40360_2022_633_Fig4_HTML.jpg
https://cdn.ncbi.nlm.nih.gov/pmc/blobs/df8c/9714067/08f3b8226d9d/40360_2022_633_Fig5_HTML.jpg
https://cdn.ncbi.nlm.nih.gov/pmc/blobs/df8c/9714067/d9e3c1afe229/40360_2022_633_Fig6_HTML.jpg
https://cdn.ncbi.nlm.nih.gov/pmc/blobs/df8c/9714067/4d4612611a18/40360_2022_633_Fig1_HTML.jpg
https://cdn.ncbi.nlm.nih.gov/pmc/blobs/df8c/9714067/17071ccb1853/40360_2022_633_Fig2_HTML.jpg
https://cdn.ncbi.nlm.nih.gov/pmc/blobs/df8c/9714067/a447ab55d33d/40360_2022_633_Fig3_HTML.jpg
https://cdn.ncbi.nlm.nih.gov/pmc/blobs/df8c/9714067/c471258048f2/40360_2022_633_Fig4_HTML.jpg
https://cdn.ncbi.nlm.nih.gov/pmc/blobs/df8c/9714067/08f3b8226d9d/40360_2022_633_Fig5_HTML.jpg
https://cdn.ncbi.nlm.nih.gov/pmc/blobs/df8c/9714067/d9e3c1afe229/40360_2022_633_Fig6_HTML.jpg

相似文献

1
Celecoxib activates autophagy by inhibiting the mTOR signaling pathway and prevents apoptosis in nucleus pulposus cells.塞来昔布通过抑制 mTOR 信号通路激活自噬,防止髓核细胞凋亡。
BMC Pharmacol Toxicol. 2022 Dec 1;23(1):90. doi: 10.1186/s40360-022-00633-y.
2
HIF1A Alleviates compression-induced apoptosis of nucleus pulposus derived stem cells via upregulating autophagy.低氧诱导因子 1A 通过上调自噬缓解压迫诱导的髓核干细胞凋亡。
Autophagy. 2021 Nov;17(11):3338-3360. doi: 10.1080/15548627.2021.1872227. Epub 2021 Jan 18.
3
Compression stress induces nucleus pulposus cell autophagy by inhibition of the PI3K/AKT/mTOR pathway and activation of the JNK pathway.压缩应激通过抑制 PI3K/AKT/mTOR 通路和激活 JNK 通路诱导髓核细胞自噬。
Connect Tissue Res. 2021 May;62(3):337-349. doi: 10.1080/03008207.2020.1736578. Epub 2020 Mar 17.
4
Therapeutic effect of co-culture of rat bone marrow mesenchymal stem cells and degenerated nucleus pulposus cells on intervertebral disc degeneration.大鼠骨髓间充质干细胞与退变髓核细胞共培养对椎间盘退变的治疗作用。
Spine J. 2021 Sep;21(9):1567-1579. doi: 10.1016/j.spinee.2021.05.007. Epub 2021 May 14.
5
Pharmacological inhibition of mTORC1 but not mTORC2 protects against human disc cellular apoptosis, senescence, and extracellular matrix catabolism through Akt and autophagy induction.雷帕霉素靶蛋白复合物 1(mTORC1)的药理学抑制而非 mTORC2 的抑制通过 Akt 和自噬诱导来防止人椎间盘细胞凋亡、衰老和细胞外基质的分解代谢。
Osteoarthritis Cartilage. 2019 Jun;27(6):965-976. doi: 10.1016/j.joca.2019.01.009. Epub 2019 Feb 1.
6
Selective interference of mTORC1/RAPTOR protects against human disc cellular apoptosis, senescence, and extracellular matrix catabolism with Akt and autophagy induction.选择性干扰 mTORC1/RAPTOR 可通过激活 Akt 和诱导自噬来防止人椎间盘细胞凋亡、衰老和细胞外基质代谢。
Osteoarthritis Cartilage. 2017 Dec;25(12):2134-2146. doi: 10.1016/j.joca.2017.08.019. Epub 2017 Sep 6.
7
Decorin inhibits nucleus pulposus apoptosis by matrix-induced autophagy via the mTOR pathway.聚集蛋白聚糖通过基质诱导自噬抑制髓核细胞凋亡,其作用机制与 mTOR 通路有关。
J Orthop Res. 2021 Aug;39(8):1777-1788. doi: 10.1002/jor.24882. Epub 2020 Oct 23.
8
DJ-1-mediated p62 degradation delays intervertebral disc degeneration by inhibiting apoptosis of nucleus pulposus cells.DJ-1介导的p62降解通过抑制髓核细胞凋亡延缓椎间盘退变。
Apoptosis. 2023 Oct;28(9-10):1357-1371. doi: 10.1007/s10495-023-01862-0. Epub 2023 Jun 10.
9
TNFAIP3 ameliorates the degeneration of inflammatory human nucleus pulposus cells by inhibiting mTOR signaling and promoting autophagy.肿瘤坏死因子-α诱导蛋白 3 通过抑制 mTOR 信号通路和促进自噬来减轻炎症性人髓核细胞的退变。
Aging (Albany NY). 2020 Nov 20;12(23):24242-24254. doi: 10.18632/aging.104160.
10
Spermidine promotes nucleus pulposus autophagy as a protective mechanism against apoptosis and ameliorates disc degeneration.精胺通过促进髓核细胞自噬来防止细胞凋亡,从而起到缓解椎间盘退变的保护作用。
J Cell Mol Med. 2018 Jun;22(6):3086-3096. doi: 10.1111/jcmm.13586. Epub 2018 Mar 25.

引用本文的文献

1
Multi-Target Glitazones for Modulating Peroxisome Proliferator-Activated Receptor-γ, Cyclooxygenase-2, and Carbonic Anhydrases for the Management of Metabolic Dysfunction.用于调节过氧化物酶体增殖物激活受体γ、环氧合酶-2和碳酸酐酶以治疗代谢功能障碍的多靶点格列酮类药物
ACS Pharmacol Transl Sci. 2025 May 23;8(6):1627-1658. doi: 10.1021/acsptsci.5c00011. eCollection 2025 Jun 13.
2
Progress in regulating inflammatory biomaterials for intervertebral disc regeneration.用于椎间盘再生的炎症调节生物材料的研究进展。
Bioact Mater. 2023 Dec 8;33:506-531. doi: 10.1016/j.bioactmat.2023.11.021. eCollection 2024 Mar.
3
STING signaling in inflammaging: a new target against musculoskeletal diseases.

本文引用的文献

1
Involvement of autophagy in the maintenance of rat intervertebral disc homeostasis: an in-vitro and in-vivo RNA interference study of Atg5.自噬在维持大鼠椎间盘内稳态中的作用:Atg5 的体外和体内 RNA 干扰研究。
Osteoarthritis Cartilage. 2022 Mar;30(3):481-493. doi: 10.1016/j.joca.2021.12.004. Epub 2021 Dec 24.
2
Celecoxib ameliorates diabetic neuropathy by decreasing apoptosis and oxidative stress in dorsal root ganglion neurons via the miR-155/COX-2 axis.塞来昔布通过miR-155/COX-2轴减少背根神经节神经元的凋亡和氧化应激,从而改善糖尿病性神经病变。
Exp Ther Med. 2021 Aug;22(2):825. doi: 10.3892/etm.2021.10257. Epub 2021 Jun 2.
3
STING 信号在肌骨疾病炎症老化中的作用:一个新的治疗靶点
Front Immunol. 2023 Jul 10;14:1227364. doi: 10.3389/fimmu.2023.1227364. eCollection 2023.
4
Celecoxib alleviates nociceptor sensitization mediated by interleukin-1beta-primed annulus fibrosus cells.塞来昔布缓解白细胞介素 1β预激活的纤维环细胞介导的伤害感受器敏化。
Eur Spine J. 2023 Jun;32(6):2048-2058. doi: 10.1007/s00586-023-07672-x. Epub 2023 Apr 18.
Inhibition of Autophagy at Different Stages by ATG5 Knockdown and Chloroquine Supplementation Enhances Consistent Human Disc Cellular Apoptosis and Senescence Induction rather than Extracellular Matrix Catabolism.
通过 ATG5 敲低和氯喹补充抑制自噬的不同阶段增强了人椎间盘细胞的一致性凋亡和衰老诱导,而不是细胞外基质的代谢分解。
Int J Mol Sci. 2021 Apr 12;22(8):3965. doi: 10.3390/ijms22083965.
4
Mitochondrial ROS prime the hyperglycemic shift from apoptosis to necroptosis.线粒体活性氧引发从凋亡到坏死性凋亡的高血糖转变。
Cell Death Discov. 2020 Nov 26;6(1):132. doi: 10.1038/s41420-020-00370-3.
5
Novel combination of celecoxib and metformin improves the antitumor effect by inhibiting the growth of Hepatocellular Carcinoma.塞来昔布和二甲双胍的新型组合通过抑制肝癌生长提高抗肿瘤效果。
J Cancer. 2020 Sep 14;11(21):6437-6444. doi: 10.7150/jca.47532. eCollection 2020.
6
Evaluation of the association between biochemical and immunohistochemical score of caspase-9 and TNFα, and the grading of lumbar disc herniation.评价半胱氨酸天冬氨酸蛋白酶-9 和 TNFα 的生化和免疫组织化学评分与腰椎间盘突出症分级之间的关系。
Br J Neurosurg. 2021 Dec;35(6):770-774. doi: 10.1080/02688697.2020.1817314. Epub 2020 Sep 14.
7
The role of IL-1β and TNF-α in intervertebral disc degeneration.白细胞介素-1β和肿瘤坏死因子-α在椎间盘退变中的作用。
Biomed Pharmacother. 2020 Nov;131:110660. doi: 10.1016/j.biopha.2020.110660. Epub 2020 Aug 24.
8
Autophagy as a modulator of cell death machinery.自噬作为细胞死亡机制的调节剂。
Cell Death Dis. 2020 Jul 8;11(7):517. doi: 10.1038/s41419-020-2724-5.
9
A step-by-step protocol for isolation of murine nucleus pulposus cells.小鼠髓核细胞分离的逐步方案。
JOR Spine. 2019 Dec 19;2(4):e1073. doi: 10.1002/jsp2.1073. eCollection 2019 Dec.
10
A New Understanding of the Role of IL-1 in Age-Related Intervertebral Disc Degeneration in a Murine Model.一种新的认识:在小鼠模型中,IL-1 在与年龄相关的椎间盘退变中的作用。
J Bone Miner Res. 2019 Aug;34(8):1531-1542. doi: 10.1002/jbmr.3714. Epub 2019 May 29.