• 文献检索
  • 文档翻译
  • 深度研究
  • 学术资讯
  • Suppr Zotero 插件Zotero 插件
  • 邀请有礼
  • 套餐&价格
  • 历史记录
应用&插件
Suppr Zotero 插件Zotero 插件浏览器插件Mac 客户端Windows 客户端微信小程序
定价
高级版会员购买积分包购买API积分包
服务
文献检索文档翻译深度研究API 文档MCP 服务
关于我们
关于 Suppr公司介绍联系我们用户协议隐私条款
关注我们

Suppr 超能文献

核心技术专利:CN118964589B侵权必究
粤ICP备2023148730 号-1Suppr @ 2026

文献检索

告别复杂PubMed语法,用中文像聊天一样搜索,搜遍4000万医学文献。AI智能推荐,让科研检索更轻松。

立即免费搜索

文件翻译

保留排版,准确专业,支持PDF/Word/PPT等文件格式,支持 12+语言互译。

免费翻译文档

深度研究

AI帮你快速写综述,25分钟生成高质量综述,智能提取关键信息,辅助科研写作。

立即免费体验

微小RNA-21通过调控Ajuba/Isl1轴通路促进骨髓间充质干细胞向心肌样细胞分化。

MiRNA-21 promotes differentiation of bone marrow mesenchymal stem cells into cardiomyocyte-like cells by regulating the Ajuba/Isl1 axis pathway.

作者信息

Yang Wengang, Zhao Lei, Xue Song, Liu Jidong, Shan Jianggui

机构信息

Department of Cardiovascular Surgery, Renji Hospital, Shanghai Jiao Tong University School of Medicine, Shanghai, China.

出版信息

Arch Med Sci. 2022 Nov 7;18(6):1672-1677. doi: 10.5114/aoms/154956. eCollection 2022.

DOI:10.5114/aoms/154956
PMID:36457985
原文链接:https://pmc.ncbi.nlm.nih.gov/articles/PMC9710289/
Abstract

INTRODUCTION

In this study, we aimed to investigate the role of miRNA-21 and the regulating pathway that promotes the differentiation of bone marrow mesenchymal stem cells (BMSCs).

METHODS

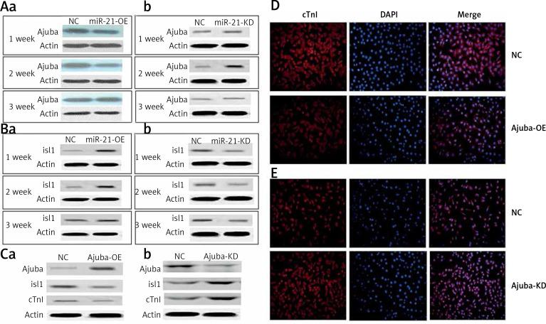
We used miR-21-OE, miR-21-KD, ajuba-OE and ajuba-KD plasmids to infect BMSCs. The expression of miRNA-21, ajuba, Isl1 and cTnI was detected by RT-qPCR, WB and immunofluorescence staining in groups.

RESULTS

MiRNA-21 over-expression increased the expression of Isl1, and vice versa. Ajuba over-expression decreased the expression of Isl1, and vice versa. Ajuba negatively regulated the differentiation of BMSCs into cardiomyocyte-like cells.

CONCLUSIONS

MiRNA-21 could regulate differentiation of bone marrow mesenchymal stem cells (BMSCs) to cardiomyocyte-like cells through the ajuba/Isl1 axis pathway.

摘要

引言

在本研究中,我们旨在探究miRNA-21的作用以及促进骨髓间充质干细胞(BMSCs)分化的调控途径。

方法

我们使用miR-21-OE、miR-21-KD、ajuba-OE和ajuba-KD质粒感染BMSCs。通过RT-qPCR、WB和免疫荧光染色检测各组中miRNA-21、ajuba、Isl1和cTnI的表达。

结果

miRNA-21过表达增加了Isl1的表达,反之亦然。ajuba过表达降低了Isl1的表达,反之亦然。ajuba负向调控BMSCs向心肌样细胞的分化。

结论

miRNA-21可通过ajuba/Isl1轴途径调节骨髓间充质干细胞(BMSCs)向心肌样细胞的分化。

https://cdn.ncbi.nlm.nih.gov/pmc/blobs/ddfe/9710289/58c869e25914/AMS-18-6-154956-g003.jpg
https://cdn.ncbi.nlm.nih.gov/pmc/blobs/ddfe/9710289/de6858a155e6/AMS-18-6-154956-g001.jpg
https://cdn.ncbi.nlm.nih.gov/pmc/blobs/ddfe/9710289/457ebd0db750/AMS-18-6-154956-g002.jpg
https://cdn.ncbi.nlm.nih.gov/pmc/blobs/ddfe/9710289/58c869e25914/AMS-18-6-154956-g003.jpg
https://cdn.ncbi.nlm.nih.gov/pmc/blobs/ddfe/9710289/de6858a155e6/AMS-18-6-154956-g001.jpg
https://cdn.ncbi.nlm.nih.gov/pmc/blobs/ddfe/9710289/457ebd0db750/AMS-18-6-154956-g002.jpg
https://cdn.ncbi.nlm.nih.gov/pmc/blobs/ddfe/9710289/58c869e25914/AMS-18-6-154956-g003.jpg

相似文献

1
MiRNA-21 promotes differentiation of bone marrow mesenchymal stem cells into cardiomyocyte-like cells by regulating the Ajuba/Isl1 axis pathway.微小RNA-21通过调控Ajuba/Isl1轴通路促进骨髓间充质干细胞向心肌样细胞分化。
Arch Med Sci. 2022 Nov 7;18(6):1672-1677. doi: 10.5114/aoms/154956. eCollection 2022.
2
Downregulation of MiR-199b-5p Inducing Differentiation of Bone-Marrow Mesenchymal Stem Cells (BMSCs) Toward Cardiomyocyte-Like Cells via HSF1/HSP70 Pathway.下调 miR-199b-5p 通过 HSF1/HSP70 通路诱导骨髓间充质干细胞向心肌样细胞分化。
Med Sci Monit. 2018 May 1;24:2700-2710. doi: 10.12659/MSM.907441.
3
Differentiation of mesenchymal stem cells into cardiomyocytes is regulated by miRNA-1-2 via WNT signaling pathway.间充质干细胞向心肌细胞的分化受miRNA-1-2通过WNT信号通路调控。
J Biomed Sci. 2017 May 10;24(1):29. doi: 10.1186/s12929-017-0337-9.
4
Bone marrow-derived mesenchymal stem cells improve rat islet graft revascularization by upregulating ISL1.骨髓间充质干细胞通过上调 ISL1 改善大鼠胰岛移植物的再血管化。
Stem Cells. 2021 Aug;39(8):1033-1048. doi: 10.1002/stem.3378. Epub 2021 Apr 3.
5
lncRNA IGF2-AS promotes the osteogenic differentiation of bone marrow mesenchymal stem cells by sponging miR-3,126-5p to upregulate KLK4.lncRNA IGF2-AS 通过海绵吸附 miR-3,126-5p 来上调 KLK4 促进骨髓间充质干细胞的成骨分化。
J Gene Med. 2021 Oct;23(10):e3372. doi: 10.1002/jgm.3372. Epub 2021 Jul 16.
6
LncRNA TUG regulates osteogenic differentiation of bone marrow mesenchymal stem cells via miRNA-204/SIRT 1.长链非编码 RNA TUG 通过 miRNA-204/SIRT1 调节骨髓间充质干细胞的成骨分化。
J Musculoskelet Neuronal Interact. 2022 Sep 1;22(3):401-410.
7
[Mechanism of ring finger protein 11 regulating Akt signaling pathway to promote osteogenic differentiation of bone marrow mesenchymal stem cells].[环状泛素连接酶11调控Akt信号通路促进骨髓间充质干细胞成骨分化的机制]
Zhongguo Xiu Fu Chong Jian Wai Ke Za Zhi. 2022 Jan 15;36(1):102-110. doi: 10.7507/1002-1892.202107108.
8
Activation of Notch1 signalling promotes multi-lineage differentiation of c-Kit(POS)/NKX2.5(POS) bone marrow stem cells: implication in stem cell translational medicine.Notch1信号通路的激活促进c-Kit(阳性)/NKX2.5(阳性)骨髓干细胞的多谱系分化:对干细胞转化医学的启示
Stem Cell Res Ther. 2015 May 9;6(1):91. doi: 10.1186/s13287-015-0085-2.
9
Maclurin Promotes the Chondrogenic Differentiation of Bone Marrow Mesenchymal Stem Cells by Regulating miR-203a-3p/Smad1.Maclurin 通过调控 miR-203a-3p/Smad1 促进骨髓间充质干细胞的软骨分化。
Cell Reprogram. 2022 Feb;24(1):9-20. doi: 10.1089/cell.2021.0122.
10
Low-magnitude vibration induces osteogenic differentiation of bone marrow mesenchymal stem cells via miR-378a-3p/Grb2 pathway to promote bone formation in a rat model of age-related bone loss.低强度振动通过miR-378a-3p/Grb2途径诱导骨髓间充质干细胞成骨分化,以促进老年骨质疏松大鼠模型的骨形成。
FASEB J. 2020 Sep;34(9):11754-11771. doi: 10.1096/fj.201902830RRR. Epub 2020 Jul 11.

引用本文的文献

1
Mechanism and role of nuclear laminin B1 in cell senescence and malignant tumors.细胞核层粘连蛋白B1在细胞衰老和恶性肿瘤中的机制及作用
Cell Death Discov. 2024 Jun 1;10(1):269. doi: 10.1038/s41420-024-02045-9.
2
Inhibitory effect of microRNA-21 on pathways and mechanisms involved in cardiac fibrosis development.miRNA-21 对心脏纤维化发展相关通路和机制的抑制作用。
Ther Adv Cardiovasc Dis. 2024 Jan-Dec;18:17539447241253134. doi: 10.1177/17539447241253134.
3
Cardiac microRNAs: diagnostic and therapeutic potential.心脏微小RNA:诊断和治疗潜力

本文引用的文献

1
Mesenchymal stem cells were affected by up-regulation of miRNA-21 in vitro.间充质干细胞在体外受到miRNA-21上调的影响。
Int J Clin Exp Pathol. 2018 Jan 1;11(1):27-37. eCollection 2018.
2
Up-Regulation of miRNA-21 Expression Promotes Migration and Proliferation of Sca-1+ Cardiac Stem Cells in Mice.miRNA-21表达上调促进小鼠Sca-1+心脏干细胞的迁移和增殖。
Med Sci Monit. 2016 May 23;22:1724-32. doi: 10.12659/msm.895753.
3
[Epithelial-mesenchymal transition and cancer stem cells].[上皮-间质转化与癌症干细胞]
Arch Med Sci. 2023 Aug 25;19(5):1360-1381. doi: 10.5114/aoms/169775. eCollection 2023.
Zhonghua Bing Li Xue Za Zhi. 2013 Jan;42(1):62-5. doi: 10.3760/cma.j.issn.0529-5807.2013.01.018.
4
MicroRNAs regulate both epithelial-to-mesenchymal transition and cancer stem cells.微小 RNA 既能调节上皮间质转化,也能调节肿瘤干细胞。
Oncogene. 2014 Jan 16;33(3):269-78. doi: 10.1038/onc.2013.55. Epub 2013 Mar 4.
5
Adipogenesis: from stem cell to adipocyte.脂肪生成:从干细胞到脂肪细胞。
Annu Rev Biochem. 2012;81:715-36. doi: 10.1146/annurev-biochem-052110-115718. Epub 2012 Mar 29.
6
MicroRNAs: new players in cardiac injury and protection.微小 RNA:心脏损伤与保护的新角色。
Mol Pharmacol. 2011 Oct;80(4):558-64. doi: 10.1124/mol.111.073528. Epub 2011 Jul 7.
7
MicroRNomics: a newly emerging approach for disease biology.微小RNA组学:一种新兴的疾病生物学研究方法。
Physiol Genomics. 2008 Apr 22;33(2):139-47. doi: 10.1152/physiolgenomics.00034.2008. Epub 2008 Feb 26.
8
Adipogenesis: forces that tip the scales.脂肪生成:决定成败的因素
Trends Endocrinol Metab. 2002 Jan-Feb;13(1):5-11. doi: 10.1016/s1043-2760(01)00517-3.