Suppr超能文献

采用靶向 p38γ 激酶基因治疗治疗癫痫。

Treatment of epilepsy using a targeted p38γ kinase gene therapy.

机构信息

Dementia Research Centre, Macquarie Medical School, Faculty of Medicine, Health and Human Sciences, Macquarie University, Sydney, Australia.

出版信息

Sci Adv. 2022 Dec 2;8(48):eadd2577. doi: 10.1126/sciadv.add2577.

Abstract

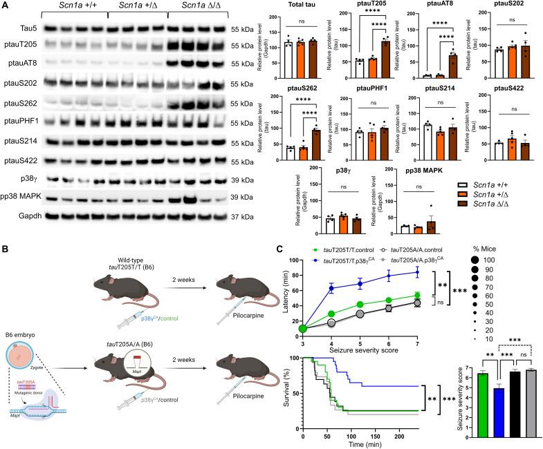
Hyperphosphorylated microtubule-associated protein tau has been implicated in dementia, epilepsy, and other neurological disorders. In contrast, site-specific phosphorylation of tau at threonine 205 (T205) by the kinase p38γ was shown to disengage tau from toxic pathways, serving a neuroprotective function in Alzheimer's disease. Using a viral-mediated gene delivery approach in different mouse models of epilepsy, we show that p38γ activity-enhancing treatment reduces seizure susceptibility, restores neuronal firing patterns, reduces behavioral deficits, and ameliorates epilepsy-induced deaths. Furthermore, we show that p38γ-mediated phosphorylation of tau at T205 is essential for this protection in epilepsy, as a lack of this critical interaction reinstates pathological features and accelerates epilepsy in vivo. Hence, our work provides a scope to harness p38γ as a future therapy applicable to acute neurological conditions.

摘要

过度磷酸化的微管相关蛋白 tau 与痴呆、癫痫和其他神经紊乱有关。相比之下,激酶 p38γ 在 tau 的苏氨酸 205 位(T205)的特异性磷酸化被证明可以使 tau 脱离毒性途径,在阿尔茨海默病中发挥神经保护作用。我们使用不同的癫痫小鼠模型中的病毒介导的基因传递方法表明,增强 p38γ 活性的治疗可降低癫痫发作易感性、恢复神经元放电模式、减少行为缺陷并改善癫痫引起的死亡。此外,我们还表明,tau 在 T205 位的 p38γ 介导的磷酸化对于癫痫中的这种保护是必不可少的,因为这种关键相互作用的缺失会恢复病理特征并在体内加速癫痫。因此,我们的工作为利用 p38γ 作为适用于急性神经疾病的未来疗法提供了一个机会。

https://cdn.ncbi.nlm.nih.gov/pmc/blobs/4f6e/10936047/2817c2bd3a5a/sciadv.add2577-f1.jpg

文献检索

告别复杂PubMed语法,用中文像聊天一样搜索,搜遍4000万医学文献。AI智能推荐,让科研检索更轻松。

立即免费搜索

文件翻译

保留排版,准确专业,支持PDF/Word/PPT等文件格式,支持 12+语言互译。

免费翻译文档

深度研究

AI帮你快速写综述,25分钟生成高质量综述,智能提取关键信息,辅助科研写作。

立即免费体验