Molecular and Cellular Immunoregulation Section, Laboratory of Immune System Biology, National Institute of Allergy and Infectious Diseases, National Institutes of Health, Bethesda, MD, United States.
Department of Gerontology and Respirology, Xiangya Hospital, Central South University, Changsha, Hunan, China.
Front Immunol. 2022 Nov 16;13:975958. doi: 10.3389/fimmu.2022.975958. eCollection 2022.
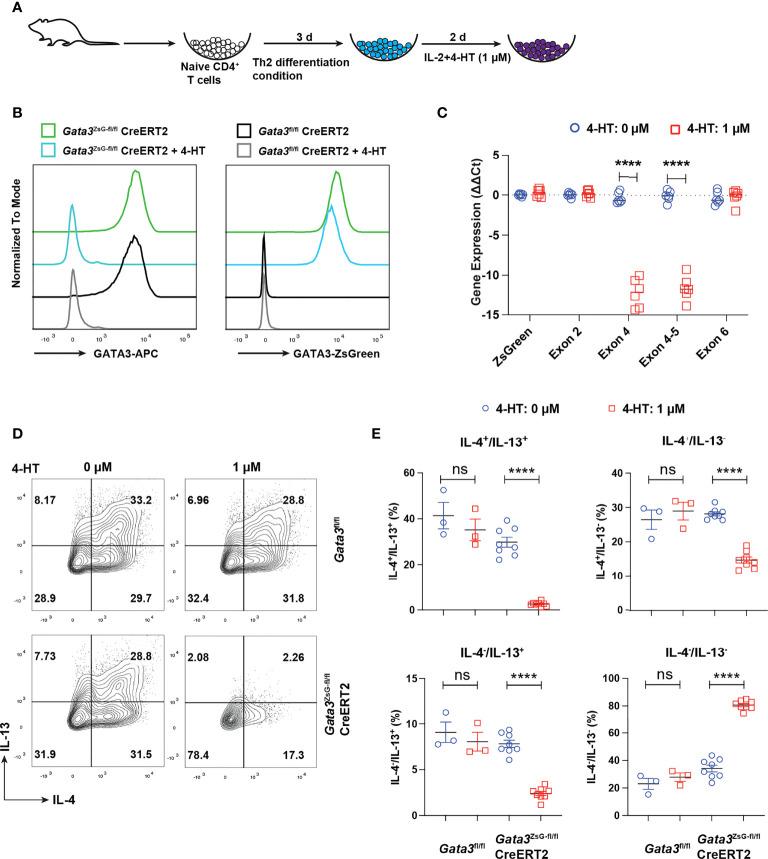
T helper-2 (Th2) cells and type 2 innate lymphoid cells (ILC2s) play crucial roles during type 2 immune responses; the transcription factor GATA3 is essential for the differentiation and functions of these cell types. It has been demonstrated that GATA3 is critical for maintaining Th2 and ILC2 phenotype ; GATA3 not only positively regulates type 2 lymphocyte-associated genes, it also negatively regulates many genes associated with other lineages. However, such functions cannot be easily verified because the expression of the markers for identifying Th2 and ILC2s depends on GATA3. Thus, whether Th2 cells and ILC2s disappear after deletion or these -deleted "Th2 cells" or "ILC2s" acquire an alternative lineage fate is unknown. In this study, we generated novel GATA3 reporter mouse strains carrying the or allele. This was achieved by inserting a ZsGreen-T2A cassette at the translation initiation site of either the wild type allele or the modified allele which carries two sites flanking the exon 4. ZsGreen faithfully reflected the endogenous GATA3 protein expression in Th2 cells and ILC2s both and . These reporter mice also allowed us to visualize Th2 cells and ILC2s . An inducible deletion system was created by crossing mice with a tamoxifen-inducible Cre. Continuous expression of ZsGreen even after the exon 4 deletion was noted, which allows us to isolate and monitor GATA3-deficient "Th2" cells and "ILC2s" during immune responses. Our results not only indicated that functional GATA3 is dispensable for regulating its own expression in mature type 2 lymphocytes, but also revealed that GATA3-deficient "ILC2s" might be much more stable than . Overall, the generation of these novel GATA3 reporters will provide valuable research tools to the scientific community in investigating type 2 immune responses .
辅助性 T 细胞 2(Th2)细胞和 2 型先天淋巴样细胞(ILC2)在 2 型免疫反应中发挥着至关重要的作用;转录因子 GATA3 对于这些细胞类型的分化和功能至关重要。已经证明,GATA3 对于维持 Th2 和 ILC2 表型是必不可少的;GATA3 不仅正向调控 2 型淋巴细胞相关基因,还负向调控许多与其他谱系相关的基因。然而,由于鉴定 Th2 和 ILC2 的标志物的表达依赖于 GATA3,因此这些功能难以验证。因此,在删除后,Th2 细胞和 ILC2 是否消失,或者这些被删除的“Th2 细胞”或“ILC2”是否获得替代的谱系命运尚不清楚。在这项研究中,我们生成了携带 或 等位基因的新型 GATA3 报告小鼠品系。这是通过在野生型 等位基因或携带两个侧翼外显子 4 的修饰 等位基因的翻译起始位点插入 ZsGreen-T2A 盒来实现的。ZsGreen 在 Th2 细胞和 ILC2 中忠实地反映了内源性 GATA3 蛋白的表达,无论是 还是 。这些报告小鼠还使我们能够可视化 Th2 细胞和 ILC2。通过将 小鼠与他莫昔芬诱导的 Cre 进行杂交,创建了一个诱导型 缺失系统。即使在外显子 4 缺失后,ZsGreen 的连续表达仍被注意到,这使我们能够在 2 型免疫反应期间分离和监测 GATA3 缺失的“Th2”细胞和“ILC2”。我们的结果不仅表明功能性 GATA3 对于调节其在成熟 2 型淋巴细胞中的自身表达是可有可无的,而且还揭示了 GATA3 缺失的“ILC2”可能比 更稳定。总的来说,这些新型 GATA3 报告小鼠的产生将为科学界研究 2 型免疫反应提供有价值的研究工具。