Suppr超能文献

虚拟和机械耦合如何影响双手跟踪。

How virtual and mechanical coupling impact bimanual tracking.

机构信息

School of Electronic Engineering and Computer Science, Queen Mary University of London, London, United Kingdom.

Department of Bioengineering, Imperial College of Science Technology and Medicine, London, United Kingdom.

出版信息

J Neurophysiol. 2023 Jan 1;129(1):102-114. doi: 10.1152/jn.00057.2022. Epub 2022 Dec 7.

Abstract

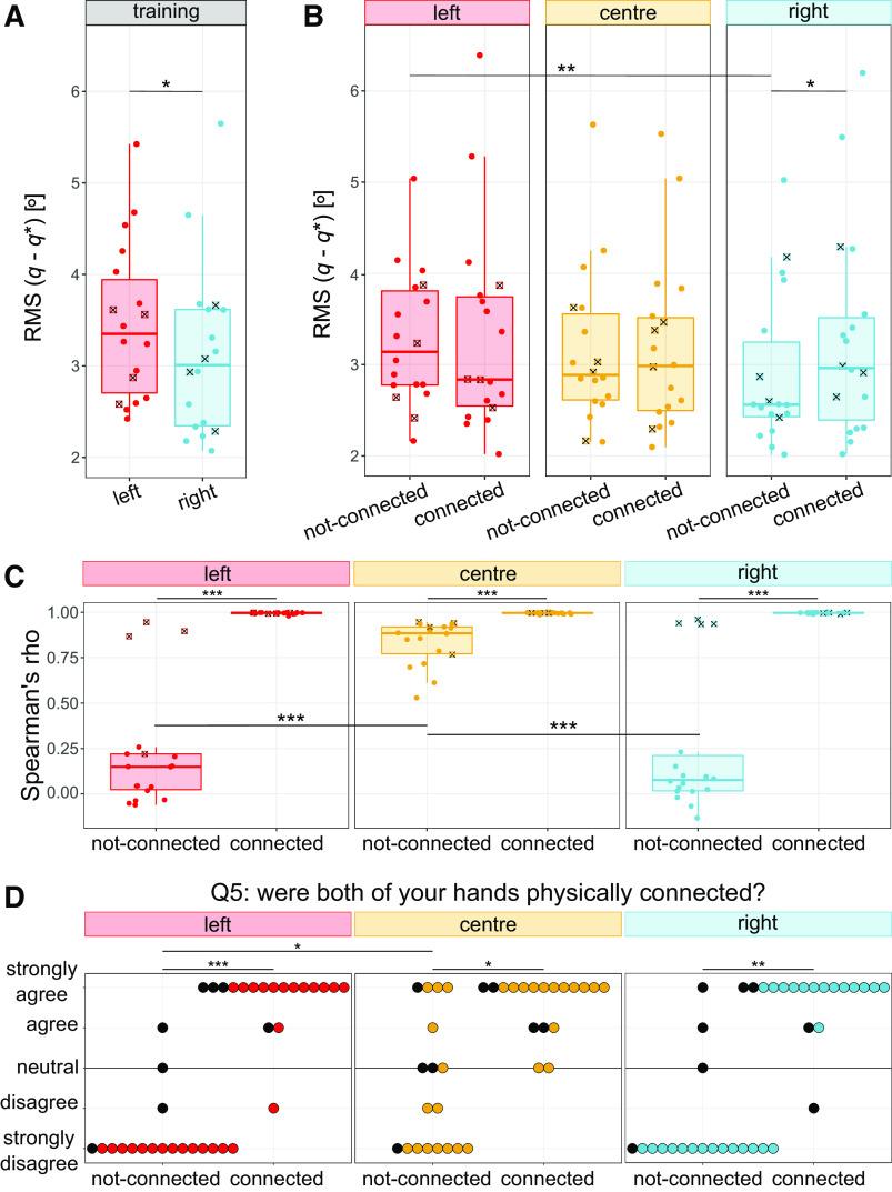
Bilateral training systems look to promote the paretic hand's use in individuals with hemiplegia. Although this is normally achieved using mechanical coupling (i.e., a physical connection between the hands), a virtual reality system relying on virtual coupling (i.e., through a shared virtual object) would be simpler to use and prevent slacking. However, it is not clear whether different coupling modes differently impact task performance and effort distribution between the hands. We explored how 18 healthy right-handed participants changed their motor behaviors in response to the uninstructed addition of mechanical coupling, and virtual coupling using a shared cursor mapped to the average hands' position. In a second experiment, we then studied the impact of connection stiffness on performance, perception, and effort imbalance. The results indicated that both coupling types can induce the hands to actively contribute to the task. However, the task asymmetry introduced by using a cursor mapped to either the left or right hand only modulated the hands' contribution when not mechanically coupled. The tracking performance was similar for all coupling types, independent of the connection stiffness, although the mechanical coupling was preferred and induced the hands to move with greater correlation. These findings suggest that virtual coupling can induce the hands to actively contribute to a task in healthy participants without hindering their performance. Further investigation on the coupling types' impact on the performance and hands' effort distribution in patients with hemiplegia could allow for the design of simpler training systems that promote the affected hand's use. We showed that the uninstructed addition of a virtual and/or a mechanical coupling can induce both hands to actively contribute in a continuous redundant bimanual tracking task without impacting performance. In addition, we showed that the task asymmetry can only alter the effort distribution when the hands are not connected, independent of the connection stiffness. Our findings suggest that virtual coupling could be used in the development of simpler VR-based training devices.

摘要

双侧训练系统旨在促进偏瘫患者使用瘫痪手。虽然这通常是通过机械耦合(即手之间的物理连接)来实现的,但依赖虚拟耦合(即通过共享虚拟对象)的虚拟现实系统将更易于使用,并防止懈怠。然而,目前尚不清楚不同的耦合模式是否会对手的任务表现和用力分配产生不同的影响。我们探讨了 18 名健康的右利手参与者如何在未受指导的情况下通过机械耦合和使用共享光标(映射到平均手的位置)的虚拟耦合来改变他们的运动行为。在第二个实验中,我们研究了连接刚度对性能、感知和用力不平衡的影响。结果表明,两种耦合类型都可以促使双手主动参与任务。然而,仅当未机械耦合时,使用映射到左手或右手的光标引入的任务不对称性才会调节双手的贡献。对于所有耦合类型,跟踪性能都相似,与连接刚度无关,尽管机械耦合更受青睐,并诱导双手以更大的相关性移动。这些发现表明,在健康参与者中,虚拟耦合可以在没有妨碍其性能的情况下,促使双手主动参与任务。进一步研究偏瘫患者中耦合类型对性能和双手用力分配的影响,可以设计出更简单的训练系统,促进患手的使用。我们表明,在连续冗余的双手跟踪任务中,无需指导即可添加虚拟和/或机械耦合,这两种耦合都可以促使双手主动参与,而不会影响性能。此外,我们表明,仅当双手未连接时,任务不对称性才会改变用力分配,而与连接刚度无关。我们的发现表明,虚拟耦合可用于开发更简单的基于虚拟现实的训练设备。

https://cdn.ncbi.nlm.nih.gov/pmc/blobs/04a1/9844510/85c3398cddbb/jn-00057-2022r01.jpg

文献AI研究员

20分钟写一篇综述,助力文献阅读效率提升50倍。

立即体验

用中文搜PubMed

大模型驱动的PubMed中文搜索引擎

马上搜索

文档翻译

学术文献翻译模型,支持多种主流文档格式。

立即体验