Yu Xin, Chen Ying, Cui Lele, Yang Kaming, Wang Xumeng, Lei Linyuan, Zhang Yanping, Kong Xinyi, Lao Wanwen, Li Zhenlin, Liu Yang, Li Yuetong, Bi Changlong, Wu Chao, Zhai Aixia
Department of Laboratory Medicine, The Eighth Affiliated Hospital, Sun Yat-sen University, Shenzhen, China.
Department of Immunology, School of Basic Medical Sciences, Capital Medical University, Beijing, China.
Front Microbiol. 2022 Nov 24;13:1052917. doi: 10.3389/fmicb.2022.1052917. eCollection 2022.
Chronic hepatitis B (CHB) remains a significant global health problem, leading to recurrent inflammation and liver-damaging diseases such as fibrosis, cirrhosis, and hepatocellular carcinoma (HCC). Currently, although diagnostic markers for CHB are well established, the indicators for predicting liver injury caused by hepatitis B virus (HBV) infection still need to be further explored. Thus, the identification of credible infectious indicators is urgently needed to facilitate timely clinical intervention and avoid the progression of disease malignancy.
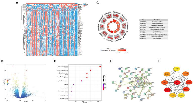
The Gene Expression Omnibus (GEO) database GSE83148 data set was used to explore the hub genes for HBV infection. The quantitative real-time polymerase chain reaction (qPCR) was used to identify the impact of HBV infection on the expression of hub gene at the cell level. At the same time, serum samples and clinical information were collected from healthy, HBV-free and CHB patients. The enzyme-linked immunosorbent assay (ELISA) was used to verify the results of cell experiments and Pearson correlation analysis was used to clarify hub genes correlation with HBV infection indicators and liver injury-related indicators. Finally, the Gene Expression Profiling Interactive Analysis (GEPIA) database was used to analyze the differences in the expression of hub gene in liver injury diseases.
Chemokine (C-X-C motif) ligand (CXCL)8, CXCL9, CXCL10, and CXCL11 were identified as hub genes in HBV infection. After HBV infection, the expression of the four chemokines was significantly increased and the concentrations secreted into serum were also increased. Moreover, the four chemokines were significantly correlated with HBV infection-related indicators and liver injury-related indicators, which were positively correlated with alanine aminotransferase (ALT), aspartate aminotransferase (AST) and hepatitis B e antigen (HBeAg), and negatively correlated with AST/ALT ratio and hepatitis B core antibody (HBcAb). In addition, the expression of CXCL9, CXCL10, and CXCL11 in HCC tissues was significantly higher than in normal tissues.
Using a combination of bioinformatics, cell experiments, and clinical correlation analysis, this study showed that CXCL8, CXCL9, CXCL10, and CXCL11 can be used as serum biomarkers to forecast liver injury caused by HBV infection.
慢性乙型肝炎(CHB)仍然是一个重大的全球健康问题,会导致反复炎症以及肝损伤疾病,如纤维化、肝硬化和肝细胞癌(HCC)。目前,尽管CHB的诊断标志物已得到充分确立,但预测乙型肝炎病毒(HBV)感染所致肝损伤的指标仍有待进一步探索。因此,迫切需要确定可靠的感染指标,以便及时进行临床干预并避免疾病恶性进展。
利用基因表达综合数据库(GEO)的GSE83148数据集探索HBV感染的关键基因。采用定量实时聚合酶链反应(qPCR)在细胞水平上确定HBV感染对关键基因表达的影响。同时,收集健康、无HBV和CHB患者的血清样本及临床信息。采用酶联免疫吸附测定(ELISA)验证细胞实验结果,并通过Pearson相关性分析阐明关键基因与HBV感染指标及肝损伤相关指标的相关性。最后,利用基因表达谱交互式分析(GEPIA)数据库分析关键基因在肝损伤疾病中的表达差异。
趋化因子(C-X-C基序)配体(CXCL)8、CXCL9、CXCL10和CXCL11被确定为HBV感染中的关键基因。HBV感染后,这四种趋化因子的表达显著增加,分泌到血清中的浓度也升高。此外,这四种趋化因子与HBV感染相关指标和肝损伤相关指标显著相关,与丙氨酸氨基转移酶(ALT)、天冬氨酸氨基转移酶(AST)和乙型肝炎e抗原(HBeAg)呈正相关,与AST/ALT比值和乙型肝炎核心抗体(HBcAb)呈负相关。此外,CXCL9、CXCL10和CXCL11在HCC组织中的表达显著高于正常组织。
本研究通过生物信息学、细胞实验和临床相关性分析相结合的方法表明,CXCL8、CXCL9、CXCL10和CXCL11可作为血清生物标志物来预测HBV感染所致的肝损伤。