• 文献检索
  • 文档翻译
  • 深度研究
  • 学术资讯
  • Suppr Zotero 插件Zotero 插件
  • 邀请有礼
  • 套餐&价格
  • 历史记录
应用&插件
Suppr Zotero 插件Zotero 插件浏览器插件Mac 客户端Windows 客户端微信小程序
定价
高级版会员购买积分包购买API积分包
服务
文献检索文档翻译深度研究API 文档MCP 服务
关于我们
关于 Suppr公司介绍联系我们用户协议隐私条款
关注我们

Suppr 超能文献

核心技术专利:CN118964589B侵权必究
粤ICP备2023148730 号-1Suppr @ 2026

文献检索

告别复杂PubMed语法,用中文像聊天一样搜索,搜遍4000万医学文献。AI智能推荐,让科研检索更轻松。

立即免费搜索

文件翻译

保留排版,准确专业,支持PDF/Word/PPT等文件格式,支持 12+语言互译。

免费翻译文档

深度研究

AI帮你快速写综述,25分钟生成高质量综述,智能提取关键信息,辅助科研写作。

立即免费体验

全球 miRNA 表达揭示 1 型糖尿病中新型核与线粒体相互作用。

Global miRNA expression reveals novel nuclear and mitochondrial interactions in Type 1 diabetes mellitus.

机构信息

Laboratory of Human and Medical Genetics, Graduate Program in Genetics and Molecular Biology, Federal University of Para, Belem, PA, Brazil.

Instituto Tecnológico Vale Desenvolvimento Sustentável Vale, Institute of Technology, Belem, PA, Brazil.

出版信息

Front Endocrinol (Lausanne). 2022 Nov 24;13:1033809. doi: 10.3389/fendo.2022.1033809. eCollection 2022.

DOI:10.3389/fendo.2022.1033809
PMID:36506063
原文链接:https://pmc.ncbi.nlm.nih.gov/articles/PMC9731375/
Abstract

BACKGROUND

Considering the potential role of miRNAs as biomarkers and their interaction with both nuclear and mitochondrial genes, we investigated the miRNA expression profile in type 1 diabetes (T1DM) patients, including the pathways in which they are involved considering both nuclear and mitochondrial functions.

METHODS

We analyzed samples of T1DM patients and control individuals (normal glucose tolerance) by high throughput miRNA sequencing (miRNome). Next, five miRNAs - , , , and were validated by RT-qPCR. The identification of target genes was extracted from miRTarBase and mitoXplorer database. We also performed receiver operating characteristic (ROC) curves and miRNAs that had an AUC > 0.85 were considered potential biomarkers.

RESULTS

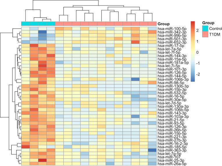
Overall, 41 miRNAs were differentially expressed in T1DM patients compared to control. had the highest number of predicted target genes and was associated with several pathways, including insulin signaling and apoptosis. 34.1% (14/41) of the differentially expressed miRNAs also targeted mitochondrial genes, and 80.5% (33/41) of them targeted nuclear genes involved in the mitochondrial metabolism. All five validated miRNAs were upregulated in T1DM. Among them, showed AUC>0.85, being suggested as potential biomarker to T1DM.

CONCLUSION

Our results demonstrated 41 DE miRNAs that had a great accuracy in discriminating T1DM and control group. Furthermore, we demonstrate the influence of these miRNAs on numerous metabolic pathways, including mitochondrial metabolism. and were highlighted in our results, possibly acting on nuclear and mitochondrial dysfunction and, subsequently, T1DM dysregulation.

摘要

背景

鉴于 miRNA 作为生物标志物的潜在作用及其与核基因和线粒体基因的相互作用,我们研究了 1 型糖尿病 (T1DM) 患者的 miRNA 表达谱,包括考虑核和线粒体功能的它们所涉及的途径。

方法

我们通过高通量 miRNA 测序 (miRNome) 分析了 T1DM 患者和对照个体(正常糖耐量)的样本。接下来,通过 RT-qPCR 验证了五个 miRNA - 、 、 、 和 。miRTarBase 和 mitoXplorer 数据库提取了靶基因的鉴定。我们还进行了接收器操作特征 (ROC) 曲线分析,AUC>0.85 的 miRNA 被认为是潜在的生物标志物。

结果

总体而言,与对照组相比,T1DM 患者有 41 个 miRNA 表达差异。 具有最多的预测靶基因,与包括胰岛素信号和凋亡在内的多个途径相关。41 个差异表达 miRNA 中有 34.1%(14/41)也靶向线粒体基因,其中 80.5%(33/41)靶向参与线粒体代谢的核基因。所有验证的五个 miRNA 在 T1DM 中均上调。其中, 表现出 AUC>0.85,被建议作为 T1DM 的潜在生物标志物。

结论

我们的研究结果表明,41 个差异表达的 miRNA 能够准确区分 T1DM 和对照组。此外,我们还证明了这些 miRNA 对包括线粒体代谢在内的许多代谢途径的影响。 和 在我们的研究结果中得到了强调,它们可能作用于核和线粒体功能障碍,进而导致 T1DM 失调。

https://cdn.ncbi.nlm.nih.gov/pmc/blobs/4d54/9731375/e4855088c5e3/fendo-13-1033809-g008.jpg
https://cdn.ncbi.nlm.nih.gov/pmc/blobs/4d54/9731375/10d399dd3b1d/fendo-13-1033809-g001.jpg
https://cdn.ncbi.nlm.nih.gov/pmc/blobs/4d54/9731375/099bdf0b3547/fendo-13-1033809-g002.jpg
https://cdn.ncbi.nlm.nih.gov/pmc/blobs/4d54/9731375/207d5540c69d/fendo-13-1033809-g003.jpg
https://cdn.ncbi.nlm.nih.gov/pmc/blobs/4d54/9731375/b1155b4a52da/fendo-13-1033809-g004.jpg
https://cdn.ncbi.nlm.nih.gov/pmc/blobs/4d54/9731375/b10aeed5f5d7/fendo-13-1033809-g005.jpg
https://cdn.ncbi.nlm.nih.gov/pmc/blobs/4d54/9731375/94357f61fdf3/fendo-13-1033809-g006.jpg
https://cdn.ncbi.nlm.nih.gov/pmc/blobs/4d54/9731375/61c562644f66/fendo-13-1033809-g007.jpg
https://cdn.ncbi.nlm.nih.gov/pmc/blobs/4d54/9731375/e4855088c5e3/fendo-13-1033809-g008.jpg
https://cdn.ncbi.nlm.nih.gov/pmc/blobs/4d54/9731375/10d399dd3b1d/fendo-13-1033809-g001.jpg
https://cdn.ncbi.nlm.nih.gov/pmc/blobs/4d54/9731375/099bdf0b3547/fendo-13-1033809-g002.jpg
https://cdn.ncbi.nlm.nih.gov/pmc/blobs/4d54/9731375/207d5540c69d/fendo-13-1033809-g003.jpg
https://cdn.ncbi.nlm.nih.gov/pmc/blobs/4d54/9731375/b1155b4a52da/fendo-13-1033809-g004.jpg
https://cdn.ncbi.nlm.nih.gov/pmc/blobs/4d54/9731375/b10aeed5f5d7/fendo-13-1033809-g005.jpg
https://cdn.ncbi.nlm.nih.gov/pmc/blobs/4d54/9731375/94357f61fdf3/fendo-13-1033809-g006.jpg
https://cdn.ncbi.nlm.nih.gov/pmc/blobs/4d54/9731375/61c562644f66/fendo-13-1033809-g007.jpg
https://cdn.ncbi.nlm.nih.gov/pmc/blobs/4d54/9731375/e4855088c5e3/fendo-13-1033809-g008.jpg

相似文献

1
Global miRNA expression reveals novel nuclear and mitochondrial interactions in Type 1 diabetes mellitus.全球 miRNA 表达揭示 1 型糖尿病中新型核与线粒体相互作用。
Front Endocrinol (Lausanne). 2022 Nov 24;13:1033809. doi: 10.3389/fendo.2022.1033809. eCollection 2022.
2
Identification of plasma miR-4505, miR-4743-5p and miR-4750-3p as novel diagnostic biomarkers for coronary artery disease in patients with type 2 diabetes mellitus: a case-control study.鉴定血浆 miR-4505、miR-4743-5p 和 miR-4750-3p 作为 2 型糖尿病患者冠心病的新型诊断生物标志物:病例对照研究。
Cardiovasc Diabetol. 2024 Jul 29;23(1):278. doi: 10.1186/s12933-024-02374-0.
3
Plasma Exosome-Enriched Extracellular Vesicles From Lactating Mothers With Type 1 Diabetes Contain Aberrant Levels of miRNAs During the Postpartum Period.1 型糖尿病哺乳期母亲的富含血浆外泌体的细胞外囊泡在产后期间含有异常水平的 miRNAs。
Front Immunol. 2021 Oct 8;12:744509. doi: 10.3389/fimmu.2021.744509. eCollection 2021.
4
Identification of non-invasive biomarkers for chronic atrophic gastritis from serum exosomal microRNAs.从血清外泌体 microRNAs 中鉴定慢性萎缩性胃炎的非侵入性生物标志物。
BMC Cancer. 2019 Feb 8;19(1):129. doi: 10.1186/s12885-019-5328-7.
5
Identification of novel circulating miRNAs biomarkers for healthy obese and lean children.鉴定健康肥胖和瘦弱儿童的新型循环 miRNA 生物标志物。
BMC Endocr Disord. 2023 Oct 30;23(1):238. doi: 10.1186/s12902-023-01498-w.
6
Identifying common and specific microRNAs expressed in peripheral blood mononuclear cell of type 1, type 2, and gestational diabetes mellitus patients.鉴定1型、2型和妊娠期糖尿病患者外周血单个核细胞中表达的常见和特异性微小RNA。
BMC Res Notes. 2013 Nov 26;6:491. doi: 10.1186/1756-0500-6-491.
7
Detection of microRNAs expression signatures in vitreous humor of intraocular tuberculosis.眼内结核患者玻璃体液中微小RNA表达特征的检测
Mol Biol Rep. 2023 Dec;50(12):10061-10072. doi: 10.1007/s11033-023-08819-1. Epub 2023 Oct 31.
8
miRNA profiling of human nasopharyngeal carcinoma cell lines HONE1 and CNE2 after X-ray therapy.X 射线治疗后人鼻咽癌细胞系 HONE1 和 CNE2 的 miRNA 谱分析。
Adv Clin Exp Med. 2022 Jun;31(6):671-687. doi: 10.17219/acem/146580.
9
Differentially expressed miRNAs in sepsis-induced acute kidney injury target oxidative stress and mitochondrial dysfunction pathways.脓毒症诱导的急性肾损伤中差异表达的微小RNA靶向氧化应激和线粒体功能障碍通路。
PLoS One. 2017 Mar 15;12(3):e0173292. doi: 10.1371/journal.pone.0173292. eCollection 2017.
10
Normalization matters: tracking the best strategy for sperm miRNA quantification.标准化很重要:探寻精子微小RNA定量的最佳策略
Mol Hum Reprod. 2017 Jan;23(1):45-53. doi: 10.1093/molehr/gaw072. Epub 2016 Dec 8.

引用本文的文献

1
Islet Tissue Macrophages in Immunity Homeostasis and Type 1 Diabetes.免疫稳态与1型糖尿病中的胰岛组织巨噬细胞
Clin Rev Allergy Immunol. 2025 Aug 18;68(1):82. doi: 10.1007/s12016-025-09084-9.
2
microRNAs in Type 1 Diabetes: Roles, Pathological Mechanisms, and Therapeutic Potential.1型糖尿病中的微小RNA:作用、病理机制及治疗潜力
Int J Mol Sci. 2025 Apr 2;26(7):3301. doi: 10.3390/ijms26073301.
3
Screening of potential biomarkers of osteoarthritis: a bioinformatics analysis.骨关节炎潜在生物标志物的筛选:一项生物信息学分析

本文引用的文献

1
Health-Related Quality-of-Life and Associated Factors Among Children and Adolescents with Type 1 Diabetes Mellitus: A Cross-Sectional Study.1型糖尿病儿童和青少年的健康相关生活质量及其相关因素:一项横断面研究。
Pediatric Health Med Ther. 2022 Jun 22;13:243-256. doi: 10.2147/PHMT.S364454. eCollection 2022.
2
The antagonistic pleiotropy of insulin-like growth factor 1.胰岛素样生长因子 1 的拮抗多效性。
Aging Cell. 2021 Sep;20(9):e13443. doi: 10.1111/acel.13443. Epub 2021 Aug 7.
3
Insulin and IGF-1 receptors regulate complex I-dependent mitochondrial bioenergetics and supercomplexes via FoxOs in muscle.
Clin Rheumatol. 2025 Jan;44(1):453-463. doi: 10.1007/s10067-024-07213-x. Epub 2024 Nov 25.
4
Downregulation of hsa-miR-100-5p May Be a Protective Factor in the Early Stages of Nephropathy in Type 1 Diabetes Mellitus.hsa-miR-100-5p 的下调可能是 1 型糖尿病肾病早期阶段的一种保护因素。
Int J Mol Sci. 2024 May 23;25(11):5663. doi: 10.3390/ijms25115663.
5
Redefining Autoimmune Disorders' Pathoetiology: Implications for Mood and Psychotic Disorders' Association with Neurodegenerative and Classical Autoimmune Disorders.重新定义自身免疫性疾病的病理生理学:对情绪和精神病性障碍与神经退行性和经典自身免疫性疾病的关联的影响。
Cells. 2023 Apr 25;12(9):1237. doi: 10.3390/cells12091237.
6
Type I Diabetes Pathoetiology and Pathophysiology: Roles of the Gut Microbiome, Pancreatic Cellular Interactions, and the 'Bystander' Activation of Memory CD8 T Cells.I 型糖尿病的发病机制和病理生理学:肠道微生物组、胰腺细胞相互作用以及记忆性 CD8 T 细胞的“旁观者”激活的作用。
Int J Mol Sci. 2023 Feb 7;24(4):3300. doi: 10.3390/ijms24043300.
胰岛素和 IGF-1 受体通过肌肉中的 FoxO 调节复合物 I 依赖的线粒体生物能学和超复合物。
J Clin Invest. 2021 Sep 15;131(18). doi: 10.1172/JCI146415.
4
Endogenous asymmetric dimethylarginine accumulation precipitates the cardiac and mitochondrial dysfunctions in type 1 diabetic rats.内源性非对称性二甲基精氨酸积累导致 1 型糖尿病大鼠心脏和线粒体功能障碍。
Eur J Pharmacol. 2021 Jul 5;902:174081. doi: 10.1016/j.ejphar.2021.174081. Epub 2021 Apr 24.
5
A Balanced Act: The Effects of GH-GHR-IGF1 Axis on Mitochondrial Function.一种平衡行为:生长激素-生长激素受体-胰岛素样生长因子-1轴对线粒体功能的影响
Front Cell Dev Biol. 2021 Mar 18;9:630248. doi: 10.3389/fcell.2021.630248. eCollection 2021.
6
The lncRNA Malat1 regulates microvascular function after myocardial infarction in mice via miR-26b-5p/Mfn1 axis-mediated mitochondrial dynamics.长链非编码RNA Malat1通过miR-26b-5p/Mfn1轴介导的线粒体动力学调节小鼠心肌梗死后的微血管功能。
Redox Biol. 2021 May;41:101910. doi: 10.1016/j.redox.2021.101910. Epub 2021 Feb 22.
7
Mitochondria-related core genes and TF-miRNA-hub mrDEGs network in breast cancer.乳腺癌中线粒体相关核心基因和 TF-miRNA-枢纽 mrDEGs 网络。
Biosci Rep. 2021 Jan 29;41(1). doi: 10.1042/BSR20203481.
8
Mitochondrial Epigenetics: Non-Coding RNAs as a Novel Layer of Complexity.线粒体表观遗传学:非编码 RNA 作为复杂性的新层次。
Int J Mol Sci. 2020 Mar 6;21(5):1838. doi: 10.3390/ijms21051838.
9
Current understandings of the pathogenesis of type 1 diabetes: Genetics to environment.1型糖尿病发病机制的当前认识:从基因到环境
World J Diabetes. 2020 Jan 15;11(1):13-25. doi: 10.4239/wjd.v11.i1.13.
10
Epigenetic Regulation in Etiology of Type 1 Diabetes Mellitus.表观遗传学调控在 1 型糖尿病发病机制中的作用。
Int J Mol Sci. 2019 Dec 19;21(1):36. doi: 10.3390/ijms21010036.