Suppr超能文献

血清和脑代谢组学研究揭示了补米汤对缺血性中风大鼠的保护作用。

Serum and brain metabolomic study reveals the protective effects of Bai-Mi-Decoction on rats with ischemic stroke.

作者信息

Yang Lingling, Su Xiaojuan, Lu Fangfang, Zong Rong, Ding Shuqin, Liu Jing, Wilson Gidion, Li Liuyan, Yang Youyue, Wang Weibiao, Wang Xiaoying, Chen Jianyu, Ma Xueqin

机构信息

Department of Pharmaceutical Analysis, Key Laboratory of Hui Ethnic Medicine Modernization, Ministry of Education, School of Pharmacy, Ningxia Medical University, Yinchuan, China.

Fujian University of Traditional Chinese Medicine, Fuzhou, China.

出版信息

Front Pharmacol. 2022 Nov 24;13:1005301. doi: 10.3389/fphar.2022.1005301. eCollection 2022.

Abstract

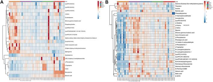
Bai-Mi-Decoction (BMD), which is composed of , , , and , is a characteristic TCM multi-herb formula for brain disease. However, the mechanism of protective effects of BMD on ischemic stroke (IS) still has not been clarified. Our study is designed to elucidate the protective effects and underlying mechanisms of BMD on IS by employing pharmacodynamic and serum and brain metabolomic methods. In this experiment, 90 adult male Sprague-Dawley rats were randomly divided into the sham operation group (SHAM, vehicle), middle cerebral artery occlusion-reperfusion injury model group (MCAO/R, vehicle), positive control group (NMDP, 36 mg/kg/day nimodipine), and low (BMDL, 0.805 g/kg/day), moderate (BMDM, 1.61 g/kg/day), and high (BMDH, 3.22 g/kg/day) dosage of BMD prophylactic administration groups. The drugs were dissolved in 0.5% CMC-Na and orally administered to rats with equal volumes (100 g/ml body weight) once a day for 14 consecutive days. Neurological deficit score, cerebral infarct volume, change in body weight, and serum NO, SOD, MDA, GSH, and GSSG levels were determined. Pathological abnormalities using hematoxylin and eosin staining and the expression of VEGF, caspase-3, and NF-κB were analyzed. Furthermore, serum and brain metabolic profiles were explored to reveal the underlying mechanism using UHPLC-QTOF-MS/MS technology. BMD exhibited significant neuroprotective effects on MCAO/R rats. As compared to the MCAO/R model group, it could reduce the neurological deficit score and cerebral infarct volume, increase body weight, enhance GSH, SOD, and GSSG activities, and decrease NO and MDA contents of MCAO/R rats. Meanwhile, BMD could ameliorate pathological abnormalities of MCAO/R rats through reducing neuronal loss, vacuolated spaces, shrunken neurons, and destructed neuron structure, as well as regulating the expression of VEGF, caspase-3, and NF-κB. UHPLC-QTOF-MS/MS-based serum and brain metabolomics analysis found a total of 53 differential metabolites between MCAO/R and SHAM groups, of which 30 were significantly regulated by BMD intervention, and further metabolic pathway analysis implied that the protective effects were mainly associated with amino acid and glycerophospholipid metabolisms. Our pharmacodynamic and metabolomic results revealed the neuroprotective effects of BMD on MCAO/R rats, and the underlying mechanisms were probably related to amino acid and glycerophospholipid metabolisms.

摘要

补米汤(BMD)由[具体药材1]、[具体药材2]、[具体药材3]和[具体药材4]组成,是一种治疗脑部疾病的特色中药复方。然而,BMD对缺血性中风(IS)的保护作用机制仍未阐明。我们的研究旨在通过药效学以及血清和脑代谢组学方法阐明BMD对IS的保护作用及其潜在机制。在本实验中,90只成年雄性Sprague-Dawley大鼠被随机分为假手术组(SHAM,赋形剂)、大脑中动脉闭塞-再灌注损伤模型组(MCAO/R,赋形剂)、阳性对照组(NMDP,36毫克/千克/天尼莫地平)以及BMD低剂量(BMDL,0.805克/千克/天)、中剂量(BMDM,1.61克/千克/天)和高剂量(BMDH,3.22克/千克/天)预防性给药组。药物溶解于0.5%羧甲基纤维素钠中,以等体积(100克/毫升体重)每日一次口服给予大鼠,连续给药14天。测定神经功能缺损评分、脑梗死体积、体重变化以及血清一氧化氮(NO)、超氧化物歧化酶(SOD)、丙二醛(MDA)、谷胱甘肽(GSH)和氧化型谷胱甘肽(GSSG)水平。采用苏木精-伊红染色分析病理异常情况,并分析血管内皮生长因子(VEGF)、半胱天冬酶-3(caspase-3)和核因子κB(NF-κB)的表达。此外,利用超高效液相色谱-四极杆飞行时间串联质谱(UHPLC-QTOF-MS/MS)技术探索血清和脑代谢谱,以揭示潜在机制。BMD对MCAO/R大鼠表现出显著的神经保护作用。与MCAO/R模型组相比,它可以降低神经功能缺损评分和脑梗死体积,增加体重,增强MCAO/R大鼠的GSH、SOD和GSSG活性,并降低NO和MDA含量。同时,BMD可通过减少神经元丢失、空泡形成、神经元萎缩和神经元结构破坏,以及调节VEGF、caspase-3和NF-κB的表达来改善MCAO/R大鼠的病理异常。基于UHPLC-QTOF-MS/MS的血清和脑代谢组学分析发现,MCAO/R组和SHAM组之间共有53种差异代谢物,其中30种受BMD干预显著调节,进一步的代谢途径分析表明其保护作用主要与氨基酸和甘油磷脂代谢有关。我们的药效学和代谢组学结果揭示了BMD对MCAO/R大鼠的神经保护作用,其潜在机制可能与氨基酸和甘油磷脂代谢有关。

https://cdn.ncbi.nlm.nih.gov/pmc/blobs/5464/9729534/823a68a176e2/fphar-13-1005301-g001.jpg

文献检索

告别复杂PubMed语法,用中文像聊天一样搜索,搜遍4000万医学文献。AI智能推荐,让科研检索更轻松。

立即免费搜索

文件翻译

保留排版,准确专业,支持PDF/Word/PPT等文件格式,支持 12+语言互译。

免费翻译文档

深度研究

AI帮你快速写综述,25分钟生成高质量综述,智能提取关键信息,辅助科研写作。

立即免费体验