Suppr超能文献

血清白细胞介素-12p40:一种用于糖皮质激素治疗后微小病变病复发早期预测的新型生物标志物。

Serum IL-12p40: A novel biomarker for early prediction of minimal change disease relapse following glucocorticoids therapy.

作者信息

Bai Mengqiu, Zhang Jian, Su Xinwan, Yao Xi, Li Heng, Cheng Jun, Mao Jianhua, Li Xiayu, Chen Jianghua, Lin Weiqiang

机构信息

Kidney Disease Center, The First Affiliated Hospital, Zhejiang University School of Medicine, Hangzhou, China.

Department of Nephrology, The Fourth Affiliated Hospital, International Institutes of Medicine, Zhejiang University School of Medicine, Jinhua, Zhejiang, China.

出版信息

Front Med (Lausanne). 2022 Nov 24;9:922193. doi: 10.3389/fmed.2022.922193. eCollection 2022.

Abstract

BACKGROUND

Minimal change disease (MCD) has a high recurrence rate, but currently, no biomarker can predict its recurrence. To this end, this study aimed at identifying potential serum cytokines as valuable biomarkers for predicting the risk of MCD recurrence.

MATERIALS AND METHODS

Raybiotech 440 cytokine antibody microarray was used to detect the serum samples of eight relapsed, eight non-relapsed MCD patients after glucocorticoid treatment, and eight healthy controls. The differentially expressed cytokines were confirmed by enzyme-linked immunosorbent assay (ELISA) with serum samples from 29 non-relapsed and 35 relapsed MCD patients. The study used the receiver operating characteristic (ROC) curve analysis to investigate the sensitivity and specificity of a serum biomarker for predicting the MCD relapse.

RESULTS

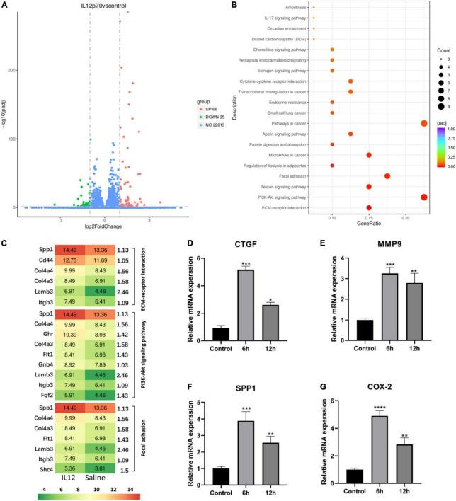
Serum IL-12p40 levels increased significantly in the relapsed group. The Area Under the ROC Curve (AUC) of IL-12p40 was 0.727 (95%CI: 0.597-0.856; < 0.01). The RNA-sequencing analysis and qPCR assay performed on the IL-12 treated mouse podocytes and the control group showed increased expression of podocyte damage genes, such as connective tissue growth factor (CTGF), matrix metallopeptidase 9 (MMP9), secreted phosphoprotein 1 (SPP1), and cyclooxygenase-2 (COX-2) in the former group.

CONCLUSION

IL-12p40 may serve as a new biomarker for predicting the risk of MCD recurrence after glucocorticoid treatment, and it may be involved in the pathogenesis and recurrence of MCD.

摘要

背景

微小病变病(MCD)复发率高,但目前尚无生物标志物可预测其复发。为此,本研究旨在鉴定潜在的血清细胞因子作为预测MCD复发风险的有价值生物标志物。

材料与方法

采用Raybiotech 440细胞因子抗体微阵列检测8例复发、8例糖皮质激素治疗后未复发的MCD患者以及8例健康对照者的血清样本。通过酶联免疫吸附测定(ELISA),利用29例未复发和35例复发MCD患者的血清样本对差异表达的细胞因子进行验证。本研究采用受试者工作特征(ROC)曲线分析来研究血清生物标志物预测MCD复发的敏感性和特异性。

结果

复发组血清IL-12p40水平显著升高。IL-12p40的ROC曲线下面积(AUC)为0.727(95%CI:0.597 - 0.856;P < 0.01)。对经IL-12处理的小鼠足细胞和对照组进行的RNA测序分析和qPCR检测显示,前一组足细胞损伤基因如结缔组织生长因子(CTGF)、基质金属蛋白酶9(MMP9)、分泌性磷蛋白1(SPP1)和环氧化酶-2(COX-2)的表达增加。

结论

IL-12p40可能作为预测糖皮质激素治疗后MCD复发风险的新生物标志物,且可能参与MCD的发病机制和复发过程。

https://cdn.ncbi.nlm.nih.gov/pmc/blobs/910f/9729255/f17880eaf068/fmed-09-922193-g001.jpg

文献AI研究员

20分钟写一篇综述,助力文献阅读效率提升50倍。

立即体验

用中文搜PubMed

大模型驱动的PubMed中文搜索引擎

马上搜索

文档翻译

学术文献翻译模型,支持多种主流文档格式。

立即体验