• 文献检索
  • 文档翻译
  • 深度研究
  • 学术资讯
  • Suppr Zotero 插件Zotero 插件
  • 邀请有礼
  • 套餐&价格
  • 历史记录
应用&插件
Suppr Zotero 插件Zotero 插件浏览器插件Mac 客户端Windows 客户端微信小程序
定价
高级版会员购买积分包购买API积分包
服务
文献检索文档翻译深度研究API 文档MCP 服务
关于我们
关于 Suppr公司介绍联系我们用户协议隐私条款
关注我们

Suppr 超能文献

核心技术专利:CN118964589B侵权必究
粤ICP备2023148730 号-1Suppr @ 2026

文献检索

告别复杂PubMed语法,用中文像聊天一样搜索,搜遍4000万医学文献。AI智能推荐,让科研检索更轻松。

立即免费搜索

文件翻译

保留排版,准确专业,支持PDF/Word/PPT等文件格式,支持 12+语言互译。

免费翻译文档

深度研究

AI帮你快速写综述,25分钟生成高质量综述,智能提取关键信息,辅助科研写作。

立即免费体验

驴睾丸和附睪组织转录特异性分析。

Transcriptional Specificity Analysis of Testis and Epididymis Tissues in Donkey.

机构信息

College of Life Sciences, Qingdao Agricultural University, Qingdao 266109, China.

Jiaozhou Agricultural and Rural Bureau, Jiaozhou 266300, China.

出版信息

Genes (Basel). 2022 Dec 11;13(12):2339. doi: 10.3390/genes13122339.

DOI:10.3390/genes13122339
PMID:36553607
原文链接:https://pmc.ncbi.nlm.nih.gov/articles/PMC9777602/
Abstract

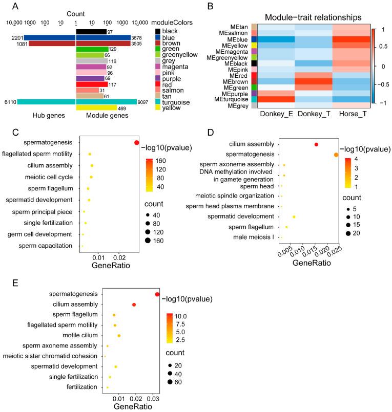
Donkeys, with high economic value for meat, skin and milk production, are important livestock. However, the current insights into reproduction of donkeys are far from enough. To obtain a deeper understanding, the differential expression analysis and weighted gene co-expression network analysis (WGCNA) of transcriptomic data of testicular and epididymis tissues in donkeys were performed. In the result, there were 4313 differentially expressed genes (DEGs) in the two tissues, including 2047 enriched in testicular tissue and 2266 in epididymis tissue. WGCNA identified 1081 hub genes associated with testis development and 6110 genes with epididymal development. Next, the tissue-specific genes were identified with the above two methods, and the gene ontology (GO) analysis revealed that the epididymal-specific genes were associated with gonad development. On the other hand, the testis-specific genes were involved in the formation of sperm flagella, meiosis period, ciliary assembly, ciliary movement, etc. In addition, we found that eca-Mir-711 and eca-Mir-143 likely participated in regulating the development of epididymal tissue. Meanwhile, eca-Mir-429, eca-Mir-761, eca-Mir-200a, eca-Mir-191 and eca-Mir-200b potentially played an important role in regulating the development of testicular tissue. In short, these results will contribute to functional studies of the male reproductive trait in donkeys.

摘要

驴具有很高的肉用、皮用和乳用经济价值,是一种重要的家畜。然而,目前对驴繁殖的了解还远远不够。为了获得更深入的理解,对驴睾丸和附睪组织的转录组数据进行了差异表达分析和加权基因共表达网络分析(WGCNA)。结果表明,在这两种组织中存在 4313 个差异表达基因(DEGs),其中 2047 个在睾丸组织中富集,2266 个在附睪组织中富集。WGCNA 鉴定出与睾丸发育相关的 1081 个枢纽基因和与附睪发育相关的 6110 个基因。接下来,使用上述两种方法鉴定组织特异性基因,基因本体(GO)分析表明,附睪特异性基因与性腺发育有关。另一方面,睾丸特异性基因参与精子鞭毛的形成、减数分裂期、纤毛组装、纤毛运动等过程。此外,我们发现 eca-Mir-711 和 eca-Mir-143 可能参与调节附睪组织的发育。同时,eca-Mir-429、eca-Mir-761、eca-Mir-200a、eca-Mir-191 和 eca-Mir-200b 可能在调节睾丸组织发育中发挥重要作用。总之,这些结果将有助于驴雄性生殖特性的功能研究。

https://cdn.ncbi.nlm.nih.gov/pmc/blobs/96ca/9777602/dd706adb0a08/genes-13-02339-g006.jpg
https://cdn.ncbi.nlm.nih.gov/pmc/blobs/96ca/9777602/54f360d824fc/genes-13-02339-g001.jpg
https://cdn.ncbi.nlm.nih.gov/pmc/blobs/96ca/9777602/db74b28c7d82/genes-13-02339-g002.jpg
https://cdn.ncbi.nlm.nih.gov/pmc/blobs/96ca/9777602/6a282065af0a/genes-13-02339-g003.jpg
https://cdn.ncbi.nlm.nih.gov/pmc/blobs/96ca/9777602/c81539784f85/genes-13-02339-g004.jpg
https://cdn.ncbi.nlm.nih.gov/pmc/blobs/96ca/9777602/cd665a89c47c/genes-13-02339-g005.jpg
https://cdn.ncbi.nlm.nih.gov/pmc/blobs/96ca/9777602/dd706adb0a08/genes-13-02339-g006.jpg
https://cdn.ncbi.nlm.nih.gov/pmc/blobs/96ca/9777602/54f360d824fc/genes-13-02339-g001.jpg
https://cdn.ncbi.nlm.nih.gov/pmc/blobs/96ca/9777602/db74b28c7d82/genes-13-02339-g002.jpg
https://cdn.ncbi.nlm.nih.gov/pmc/blobs/96ca/9777602/6a282065af0a/genes-13-02339-g003.jpg
https://cdn.ncbi.nlm.nih.gov/pmc/blobs/96ca/9777602/c81539784f85/genes-13-02339-g004.jpg
https://cdn.ncbi.nlm.nih.gov/pmc/blobs/96ca/9777602/cd665a89c47c/genes-13-02339-g005.jpg
https://cdn.ncbi.nlm.nih.gov/pmc/blobs/96ca/9777602/dd706adb0a08/genes-13-02339-g006.jpg

相似文献

1
Transcriptional Specificity Analysis of Testis and Epididymis Tissues in Donkey.驴睾丸和附睪组织转录特异性分析。
Genes (Basel). 2022 Dec 11;13(12):2339. doi: 10.3390/genes13122339.
2
Age-related changes in testicular morphometry and function in Egyptian donkeys.埃及驴睾丸形态计量学和功能的年龄相关性变化。
Reprod Domest Anim. 2022 Nov;57(11):1319-1326. doi: 10.1111/rda.14207. Epub 2022 Jul 25.
3
The adult boar testicular and epididymal transcriptomes.成年公猪的睾丸和附睾转录组。
BMC Genomics. 2009 Aug 7;10:369. doi: 10.1186/1471-2164-10-369.
4
Members of the murine Pate family are predominantly expressed in the epididymis in a segment-specific fashion and regulated by androgens and other testicular factors.鼠 Pate 家族成员主要以特定节段的方式在附睾中表达,并受雄激素和其他睾丸因子的调节。
Reprod Biol Endocrinol. 2011 Sep 26;9(1):128. doi: 10.1186/1477-7827-9-128.
5
Transcriptomic analysis of testis and epididymis tissues from Banna mini-pig inbred line boars with single-molecule long-read sequencing†.利用单分子长读长测序技术对版纳微型猪近交系公猪睾丸和附睾组织进行转录组分析†
Biol Reprod. 2023 Mar 13;108(3):465-478. doi: 10.1093/biolre/ioac216.
6
Impact of male fertility status on the transcriptome of the bovine epididymis.雄性生育状态对牛附睾转录组的影响。
Mol Hum Reprod. 2017 Jun 1;23(6):355-369. doi: 10.1093/molehr/gax019.
7
Dynamics of cattle sperm sncRNAs during maturation, from testis to ejaculated sperm.牛精子 sncRNAs 在成熟过程中的动态变化,从睾丸到射出的精子。
Epigenetics Chromatin. 2021 May 24;14(1):24. doi: 10.1186/s13072-021-00397-5.
8
Transcription factors and miRNA act as contrary regulators of gene expression in the testis and epididymis of Bos indicus animals.在印度野牛的睾丸和附睪中,转录因子和 miRNA 作为基因表达的相反调控因子发挥作用。
Gene. 2024 Mar 20;899:148133. doi: 10.1016/j.gene.2024.148133. Epub 2024 Jan 3.
9
Epididymal Sperm Granuloma and Antisperm Antibodies in Donkeys.公驴的附睾精子肉芽肿和抗精子抗体。
J Equine Vet Sci. 2021 Jun;101:103450. doi: 10.1016/j.jevs.2021.103450. Epub 2021 Mar 23.
10
A Single-Cell Landscape of Spermioteleosis in Mice and Pigs.小鼠和猪精子形成过程中的单细胞景观。
Cells. 2024 Mar 22;13(7):563. doi: 10.3390/cells13070563.

引用本文的文献

1
Whole-Transcriptome Sequencing and Differential Expression Analysis of the Epididymis in Junggar Bactrian Camels Before and After Sexual Maturity.准噶尔双峰驼性成熟前后附睾的全转录组测序及差异表达分析
Biology (Basel). 2025 Jun 25;14(7):760. doi: 10.3390/biology14070760.
2
Unraveling the genetic and physiological potential of donkeys: insights from genomics, proteomics, and metabolomics approaches.解析驴的遗传和生理潜能:来自基因组学、蛋白质组学和代谢组学方法的见解
Mamm Genome. 2025 Mar;36(1):10-24. doi: 10.1007/s00335-024-10083-y. Epub 2024 Nov 7.
3
A review of genetic resources and trends of omics applications in donkey research: focus on China.

本文引用的文献

1
Rec8 Cohesin-mediated Axis-loop chromatin architecture is required for meiotic recombination.Rec8 着丝粒蛋白介导的轴环染色质结构对于减数分裂重组是必需的。
Nucleic Acids Res. 2022 Apr 22;50(7):3799-3816. doi: 10.1093/nar/gkac183.
2
Screening key miRNAs and genes in prostate cancer by microarray analysis.通过微阵列分析筛选前列腺癌中的关键微小RNA和基因。
Transl Cancer Res. 2020 Feb;9(2):856-868. doi: 10.21037/tcr.2019.12.30.
3
Transcriptome Atlas of 16 Donkey Tissues.16种驴组织的转录组图谱
驴研究中的遗传资源及组学应用趋势综述:聚焦中国
Front Vet Sci. 2024 Oct 11;11:1366128. doi: 10.3389/fvets.2024.1366128. eCollection 2024.
4
First Molecular Detection and Genetic Characterization of and in Donkeys in Shanxi Province, China.中国山西省驴中[具体物质]的首次分子检测与基因特征分析
Animals (Basel). 2024 Sep 12;14(18):2651. doi: 10.3390/ani14182651.
5
Analysis of miRNAs in milk of four livestock species.四种家畜乳中 miRNA 的分析。
BMC Genomics. 2024 Sep 14;25(1):859. doi: 10.1186/s12864-024-10783-4.
6
A Comparative Full-Length Transcriptome Analysis Using Oxford Nanopore Technologies (ONT) in Four Tissues of Bovine Origin.使用牛津纳米孔技术(ONT)对牛源四种组织进行的全长转录组比较分析。
Animals (Basel). 2024 May 31;14(11):1646. doi: 10.3390/ani14111646.
7
Exploring Genetic Markers: Mitochondrial DNA and Genomic Screening for Biodiversity and Production Traits in Donkeys.探索遗传标记:驴的线粒体DNA和基因组筛选用于生物多样性及生产性状研究
Animals (Basel). 2023 Aug 27;13(17):2725. doi: 10.3390/ani13172725.
Front Genet. 2021 Aug 9;12:682734. doi: 10.3389/fgene.2021.682734. eCollection 2021.
4
A novel CDC25A/DYRK2 regulatory switch modulates cell cycle and survival.一种新型的 CDC25A/DYRK2 调节开关调控细胞周期和存活。
Cell Death Differ. 2022 Jan;29(1):105-117. doi: 10.1038/s41418-021-00845-5. Epub 2021 Aug 6.
5
Donkey Industry in China: Current Aspects, Suggestions and Future Challenges.中国驴产业:现状、建议与未来挑战。
J Equine Vet Sci. 2021 Jul;102:103642. doi: 10.1016/j.jevs.2021.103642. Epub 2021 Apr 29.
6
KOBAS-i: intelligent prioritization and exploratory visualization of biological functions for gene enrichment analysis.KOBAS-i:用于基因富集分析的生物学功能智能优先级排序和探索性可视化。
Nucleic Acids Res. 2021 Jul 2;49(W1):W317-W325. doi: 10.1093/nar/gkab447.
7
CEP164 is essential for efferent duct multiciliogenesis and male fertility.CEP164 对于输出导管的多发性纤毛形成和雄性生育能力是必需的。
Reproduction. 2021 Jul 8;162(2):129-139. doi: 10.1530/REP-21-0042.
8
Downregulation of ATP6V1A Involved in Alzheimer's Disease via Synaptic Vesicle Cycle, Phagosome, and Oxidative Phosphorylation.通过突触囊泡循环、吞噬体和氧化磷酸化下调与阿尔茨海默病相关的 ATP6V1A。
Oxid Med Cell Longev. 2021 Apr 19;2021:5555634. doi: 10.1155/2021/5555634. eCollection 2021.
9
Sperm-oocyte signaling: the role of IZUMO1R and CD9 in PTK2B activation and actin remodeling at the sperm binding site†.精卵信号传递:IZUMO1R 和 CD9 在 PTK2B 激活和精子结合部位肌动蛋白重构中的作用†。
Biol Reprod. 2021 Jun 4;104(6):1292-1301. doi: 10.1093/biolre/ioab048.
10
Falco: high-speed FastQC emulation for quality control of sequencing data.Falco:用于测序数据质量控制的高速 FastQC 仿真。
F1000Res. 2019 Nov 7;8:1874. doi: 10.12688/f1000research.21142.2. eCollection 2019.