Department of Neurology with Institute of Translational Neurology, University Hospital Münster, Münster 48149, Germany.
Institute of Human Genetics, Genetic Epidemiology, University of Münster, Münster, 48149, Germany.
Proc Natl Acad Sci U S A. 2023 Jan 3;120(1):e2209944120. doi: 10.1073/pnas.2209944120. Epub 2022 Dec 27.
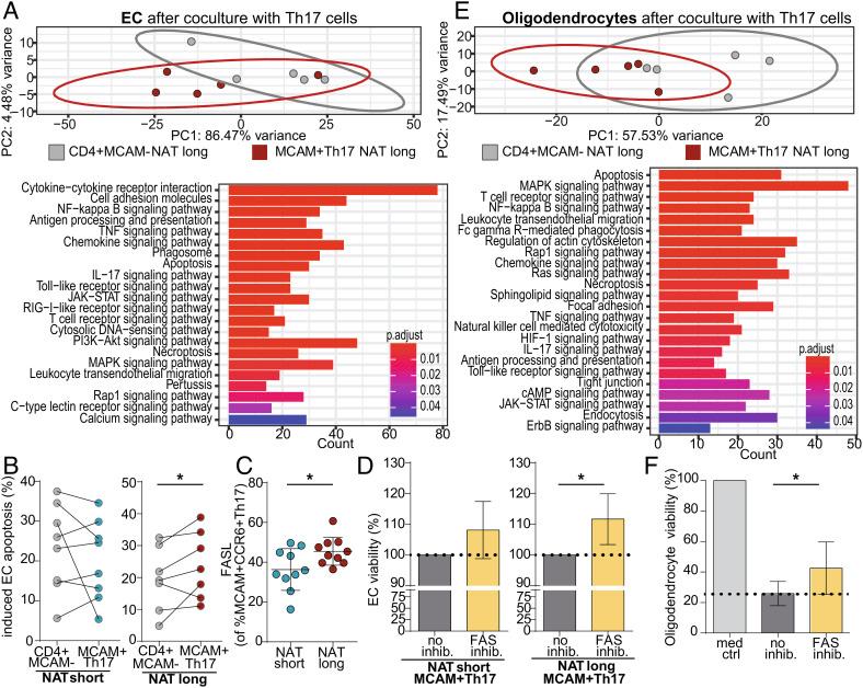
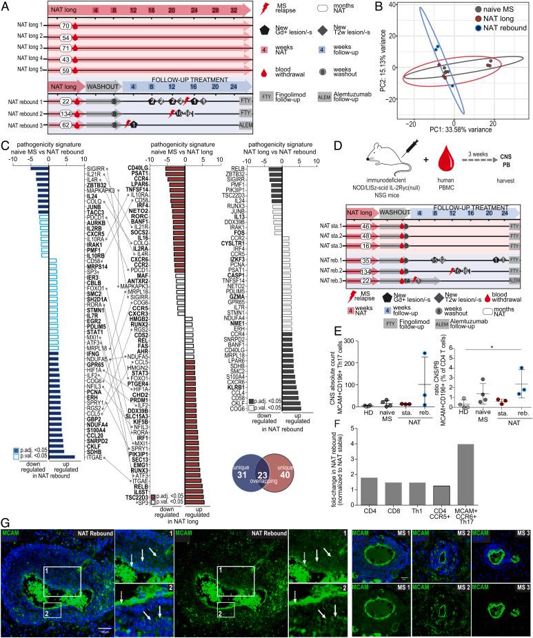
After natalizumab (NAT) cessation, some multiple sclerosis (MS) patients experience a severe disease rebound. The rebound pathophysiology is still unclear; however, it has been linked to interleukin-17-producing T-helper (Th17) cells. We demonstrate that during NAT treatment, MCAM+CCR6+Th17 cells gradually acquire a pathogenic profile, including proinflammatory cytokine production, pathogenic transcriptional signatures, brain endothelial barrier impairment, and oligodendrocyte damage via induction of apoptotic pathways. This is accompanied by an increase in Th17 cell frequencies in the cerebrospinal fluid of NAT-treated patients. Notably, Th17 cells derived from NAT-treated patients, who later developed a disease rebound upon treatment cessation, displayed a distinct transcriptional pathogenicity profile associated with altered migratory properties. Accordingly, increased brain infiltration of patient Th17 cells was illustrated in a humanized mouse model and brain histology from a rebound patient. Therefore, peripheral blood-accumulated MCAM+CCR6+Th17 cells might be involved in rebound pathophysiology, and monitoring of changes in Th17 cell pathogenicity in patients before/during NAT treatment cessation might enable rebound risk assessment in the future.
在那他珠单抗(natalizumab,NAT)停药后,一些多发性硬化症(multiple sclerosis,MS)患者经历了严重的疾病反弹。反弹的病理生理学机制仍不清楚;然而,它与产生白细胞介素-17 的辅助性 T 细胞(T helper,Th17)细胞有关。我们证明,在 NAT 治疗期间,MCAM+CCR6+Th17 细胞逐渐获得致病特征,包括产生促炎细胞因子、具有致病转录特征、损害血脑屏障和通过诱导凋亡途径损害少突胶质细胞。这伴随着 NAT 治疗患者脑脊液中 Th17 细胞频率的增加。值得注意的是,来自 NAT 治疗后疾病反弹患者的 Th17 细胞在停药后表现出明显的转录致病性特征,与改变的迁移特性相关。因此,在人源化小鼠模型和反弹患者的脑组织病理学中,显示出患者 Th17 细胞的脑内浸润增加。因此,外周血累积的 MCAM+CCR6+Th17 细胞可能参与反弹的病理生理学机制,在 NAT 治疗停止之前/期间监测患者 Th17 细胞致病性的变化,可能有助于未来评估反弹风险。