Suppr超能文献

ADAR1通过调控棕榈酸处理的HepG2.2.15细胞中的miR-122-5p抑制乙肝病毒DNA复制

ADAR1 Inhibits HBV DNA Replication via Regulating miR-122-5p in Palmitic Acid Treated HepG2.2.15 Cells.

作者信息

Yang Hongli, Rui Fajuan, Li Rui, Yin Shengxia, Xue Qi, Hu Xinyu, Xu Yayun, Wu Chao, Shi Junping, Li Jie

机构信息

Department of Gastroenterology, Shandong Provincial Hospital Affiliated to Shandong First Medical University, Ji'nan, People's Republic of China.

Department of Infectious Diseases, Nanjing Drum Tower Hospital Clinical College of Traditional Chinese and Western Medicine, Nanjing, People's Republic of China.

出版信息

Diabetes Metab Syndr Obes. 2022 Dec 23;15:4035-4047. doi: 10.2147/DMSO.S373385. eCollection 2022.

Abstract

BACKGROUND AND AIMS

Changes in living standards and diet structure, non-alcoholic fatty liver disease (NAFLD) is prevalent globally, including in Asia, where chronic hepatitis B (CHB) is endemic. As such, cooccurrence of NAFLD with CHB is common in Asia. However, the pathogenesis underlying the onset of fatty liver in CHB prognosis has not been fully elucidated. Therefore, we aimed to investigate the effects and mechanisms of lipotoxicity on hepatitis B virus (HBV) DNA replication.

METHODS

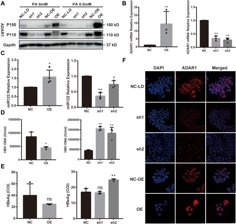
The expression of adenosine deaminase acting on RNA-1 (ADAR1) and miR-122 was evaluated in liver tissues from patients with CHB concurrent NAFLD. Palmitic acid-treated HepG2.2.15 cells were used as the cell model. The effect of lipotoxicity on HBV DNA replication was evaluated in vitro by transfecting the ADAR1 overexpression or knockdown lentiviral vector into HepG2.2.15 cells, respectively. qRT-PCR, western blotting and immunofluorescence were performed to determine ADAR1 expression.

RESULTS

The expression of ADAR1 in the liver tissues of CHB patients with concurrent NAFLD was significantly down-regulated compared with that in CHB patients. Enforced expression of ADAR1 inhibited the HBV DNA replication, whereas ADAR1 knockdown resulted in increased HBV DNA expression in palmitic acid - treated HepG2.2.15 cells. Additionally, ADAR1 inhibited the HBV DNA replication by upregulating miR-122, which is most abundant in the liver and mainly inhibits HBV DNA replication.

CONCLUSIONS

ADAR1 may act as a suppressor of HBV replication in palmitic acid -treated HepG2.2.15 cells by increasing miR-122 levels. Thus, ADAR1 may serve as a potential biomarker and therapeutic target for CHB with concurrent NAFLD.

摘要

背景与目的

随着生活水平和饮食结构的改变,非酒精性脂肪性肝病(NAFLD)在全球范围内普遍存在,包括在慢性乙型肝炎(CHB)流行的亚洲地区。因此,NAFLD与CHB在亚洲并存的情况很常见。然而,CHB预后中脂肪肝发病的潜在机制尚未完全阐明。因此,我们旨在研究脂毒性对乙型肝炎病毒(HBV)DNA复制的影响及机制。

方法

评估CHB合并NAFLD患者肝组织中作用于RNA-1的腺苷脱氨酶(ADAR1)和miR-122的表达。用棕榈酸处理的HepG2.2.15细胞作为细胞模型。通过分别将ADAR1过表达或敲低慢病毒载体转染到HepG2.2.15细胞中,在体外评估脂毒性对HBV DNA复制的影响。进行qRT-PCR、蛋白质印迹和免疫荧光以确定ADAR1的表达。

结果

与CHB患者相比,CHB合并NAFLD患者肝组织中ADAR1的表达明显下调。ADAR1的强制表达抑制了HBV DNA复制,而ADAR1敲低导致棕榈酸处理的HepG2.2.15细胞中HBV DNA表达增加。此外,ADAR1通过上调miR-122抑制HBV DNA复制,miR-122在肝脏中含量最高,主要抑制HBV DNA复制。

结论

在棕榈酸处理的HepG2.2.15细胞中,ADAR1可能通过增加miR-122水平而作为HBV复制的抑制剂。因此,ADAR1可能作为CHB合并NAFLD的潜在生物标志物和治疗靶点。

https://cdn.ncbi.nlm.nih.gov/pmc/blobs/b2ec/9793725/0b35d1a94d72/DMSO-15-4035-g0001.jpg

文献AI研究员

20分钟写一篇综述,助力文献阅读效率提升50倍。

立即体验

用中文搜PubMed

大模型驱动的PubMed中文搜索引擎

马上搜索

文档翻译

学术文献翻译模型,支持多种主流文档格式。

立即体验