Suppr超能文献

PSME2可识别乳腺癌中的免疫热肿瘤,并与免疫治疗的良好疗效相关。

PSME2 identifies immune-hot tumors in breast cancer and associates with well therapeutic response to immunotherapy.

作者信息

Wu Cen, Zhong Ren, Sun Xiaofei, Shi Jiajie

机构信息

Department of General Surgery, Rudong County People's Hospital, Nantong, China.

Departments of Breast Oncology, The Fourth Hospital of Hebei Medical University, Shijiazhuang, China.

出版信息

Front Genet. 2022 Dec 13;13:1071270. doi: 10.3389/fgene.2022.1071270. eCollection 2022.

Abstract

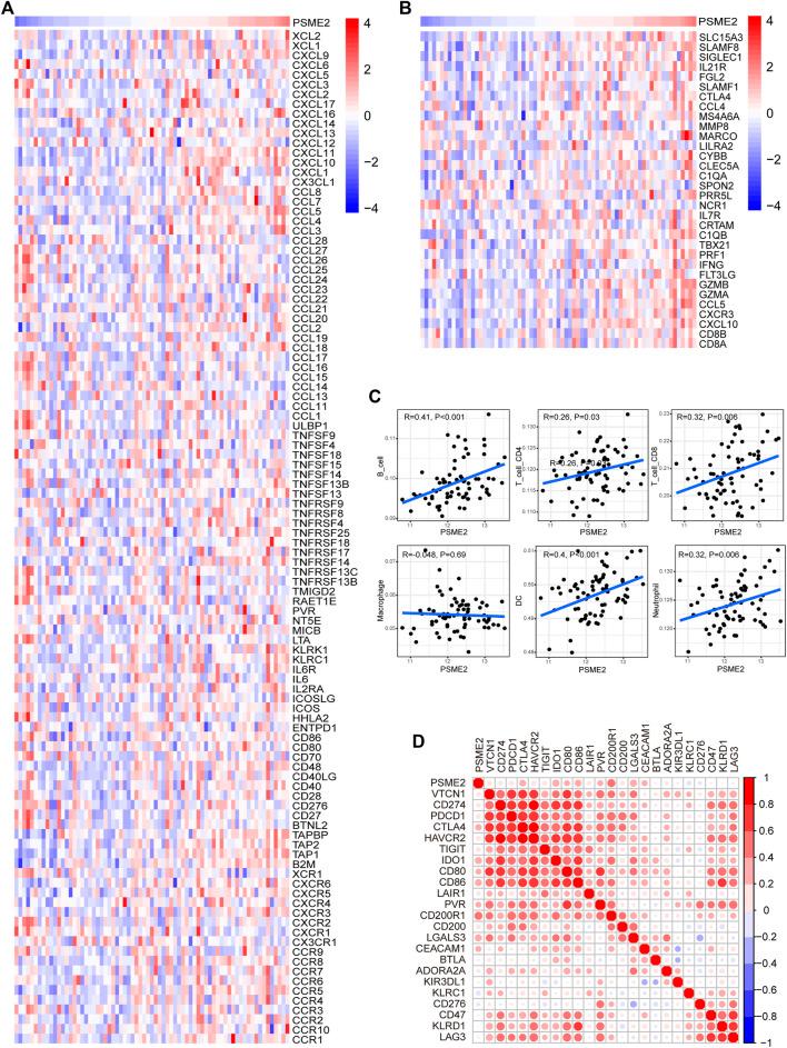
Breast cancer (BrCa) is a heterogeneous disease, which leads to unsatisfactory prognosis in females worldwide. Previous studies have proved that tumor immune microenvironment (TIME) plays crucial roles in oncogenesis, progression, and therapeutic resistance in Breast cancer. However, biomarkers related to TIME features have not been fully discovered. Proteasome activator complex subunit 2 (PSME2) is a member of proteasome activator subunit gene family, which is critical to protein degradation mediated by the proteasome. In the current research, we comprehensively analyzed the expression and immuno-correlations of Proteasome activator complex subunit 2 in Breast cancer. Proteasome activator complex subunit 2 was significantly upregulated in tumor tissues but associated with well prognosis. In addition, Proteasome activator complex subunit 2 was overexpressed in HER2-positive Breast cancer but not related to other clinicopathological features. Interestingly, Proteasome activator complex subunit 2 was positively related to immune-related processes and identified immuno-hot TIME in Breast cancer. Specifically, Proteasome activator complex subunit 2 was positively correlated with immunomodulators, tumor-infiltrating immune cells (TIICs), immune checkpoints, and tumor mutation burden (TMB) levels. Moreover, the positive correlation between Proteasome activator complex subunit 2 and PD-L1 expression was confirmed in a tissue microarray (TMA) cohort. Furthermore, in an immunotherapy cohort of Breast cancer, patients with pathological complete response (pCR) expressed higher Proteasome activator complex subunit 2 compared with those with non-pathological complete response. In conclusion, Proteasome activator complex subunit 2 is upregulated in tumor tissues and correlated with the immuno-hot tumor immune microenvironment, which can be a novel biomarker for the recognition of tumor immune microenvironment features and immunotherapeutic response in Breast cancer.

摘要

乳腺癌(BrCa)是一种异质性疾病,在全球女性中导致了不尽人意的预后。先前的研究已经证明,肿瘤免疫微环境(TIME)在乳腺癌的发生、发展和治疗耐药中起着关键作用。然而,与TIME特征相关的生物标志物尚未被充分发现。蛋白酶体激活复合物亚基2(PSME2)是蛋白酶体激活亚基基因家族的成员,对蛋白酶体介导的蛋白质降解至关重要。在当前的研究中,我们全面分析了蛋白酶体激活复合物亚基2在乳腺癌中的表达及其免疫相关性。蛋白酶体激活复合物亚基2在肿瘤组织中显著上调,但与良好的预后相关。此外,蛋白酶体激活复合物亚基2在HER2阳性乳腺癌中过表达,但与其他临床病理特征无关。有趣的是,蛋白酶体激活复合物亚基2与免疫相关过程呈正相关,并在乳腺癌中鉴定出免疫热肿瘤免疫微环境。具体而言,蛋白酶体激活复合物亚基2与免疫调节因子、肿瘤浸润免疫细胞(TIICs)、免疫检查点和肿瘤突变负荷(TMB)水平呈正相关。此外,在组织微阵列(TMA)队列中证实了蛋白酶体激活复合物亚基2与PD-L1表达之间的正相关。此外,在乳腺癌免疫治疗队列中,病理完全缓解(pCR)的患者与非病理完全缓解的患者相比,蛋白酶体激活复合物亚基2表达更高。总之,蛋白酶体激活复合物亚基2在肿瘤组织中上调,并与免疫热肿瘤免疫微环境相关,这可能是一种用于识别乳腺癌肿瘤免疫微环境特征和免疫治疗反应的新型生物标志物。

https://cdn.ncbi.nlm.nih.gov/pmc/blobs/fd79/9793949/5a57eb62af0a/fgene-13-1071270-g001.jpg

文献AI研究员

20分钟写一篇综述,助力文献阅读效率提升50倍。

立即体验

用中文搜PubMed

大模型驱动的PubMed中文搜索引擎

马上搜索

文档翻译

学术文献翻译模型,支持多种主流文档格式。

立即体验