Suppr超能文献

人参糖蛋白和人参皂苷有助于减轻糖尿病大鼠的紫外线损伤。

Ginseng glycoprotein and ginsenoside facilitate anti UV damage effects in diabetic rats.

作者信息

Hu Shuang, Huo Lulu, He Jing, Jin Ye, Deng Yongzhi, Liu Da

机构信息

School of Pharmacy, Changchun University of Chinese Medicine, Changchun, China.

Department of Acupuncture and Massage, The Third Affiliated Hospital of Changchun University of Chinese Medicine, Changchun, China.

出版信息

Front Pharmacol. 2022 Dec 16;13:1075594. doi: 10.3389/fphar.2022.1075594. eCollection 2022.

Abstract

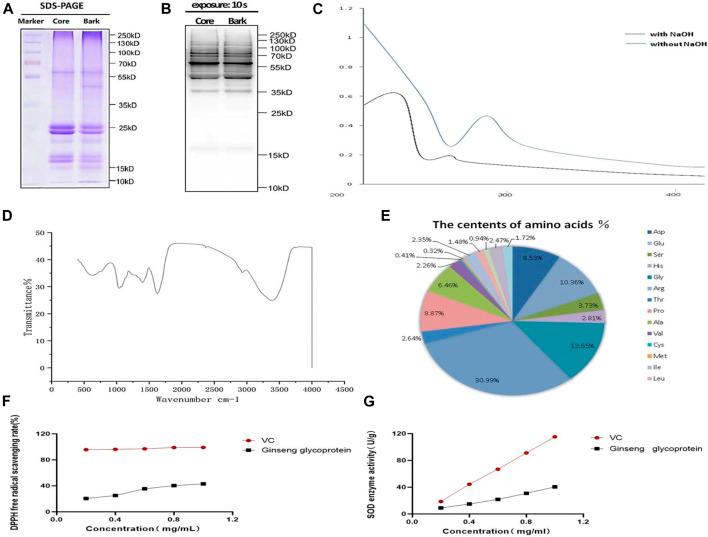
Diabetes mellitus combined with ultraviolet (UV) radiation damage not only brings great mental stress to patients, but also seriously impairs their quality of life. A UV-irradiated diabetic rat trauma skin model was established by us to investigate the effects and possible mechanisms of ginsenoside and glycoprotein on skin trauma repair in UV-irradiated diabetic rats. In the study, ginsenosides and ginseng glycoproteins were extracted from different parts of ginseng roots. It found that it's easier to prepare saponins in ginseng bark and proteins in ginseng core in large quantities. Since glycoprotein-like metabolites are relatively novel ginseng extracts, specifically characterized its structures. It was verified that the ginseng glycoproteins are not toxic to HaCaT cells and can significantly increase the survival of HaCaT cells after UV damage at the cellular level. Experiments were conducted to evaluate the therapeutic effects of ginsenoside and ginseng glycoprotein in a rat model of diabetes mellitus combined with UV irradiation injury. Histopathological changes on rat skin after treatment with ginsenoside and ginseng glycoprotein were evaluated by hematoxylin and eosin (H&E) staining and aldehyde fuchsine staining. The expression levels of malondialdehyde (MDA), superoxide dismutase (SOD), glutathione peroxidase (GSH-Px), matrix metalloproteinases (MMPs), hydroxyproline (HYP), interleukin-6 (IL-6), interleukin-1β (IL-1β), and tumor necrosis factor-α (TNF-α) were measured. The results indicate that both ginsenoside and ginseng glycoprotein could improve skin damage and ulcers caused by diabetes combined with UV irradiation and could alleviate a range of skin damage caused by the combination of diabetes and UV irradiation, including peroxidation and collagen fiber loss. Ginsenoside and ginseng glycoproteins can be considered as natural product candidates for the development of new drugs to treat diabetes combined with UV irradiation-induced skin damage.

摘要

糖尿病合并紫外线辐射损伤不仅给患者带来巨大精神压力,还严重损害其生活质量。我们建立了紫外线照射的糖尿病大鼠创伤皮肤模型,以研究人参皂苷和糖蛋白对紫外线照射的糖尿病大鼠皮肤创伤修复的影响及可能机制。在该研究中,从人参根的不同部位提取了人参皂苷和人参糖蛋白。发现人参皮中皂苷和人参芯中蛋白质更易于大量制备。由于糖蛋白样代谢产物是相对新颖的人参提取物,对其结构进行了具体表征。已证实人参糖蛋白对HaCaT细胞无毒,且在细胞水平上可显著提高紫外线损伤后HaCaT细胞的存活率。进行实验以评估人参皂苷和人参糖蛋白在糖尿病合并紫外线照射损伤大鼠模型中的治疗效果。通过苏木精和伊红(H&E)染色及醛复红染色评估人参皂苷和人参糖蛋白处理后大鼠皮肤的组织病理学变化。测定丙二醛(MDA)、超氧化物歧化酶(SOD)、谷胱甘肽过氧化物酶(GSH-Px)、基质金属蛋白酶(MMPs)、羟脯氨酸(HYP)、白细胞介素-6(IL-6)、白细胞介素-1β(IL-1β)和肿瘤坏死因子-α(TNF-α)的表达水平。结果表明,人参皂苷和人参糖蛋白均可改善糖尿病合并紫外线照射引起的皮肤损伤和溃疡,并可减轻糖尿病与紫外线照射联合引起的一系列皮肤损伤,包括过氧化和胶原纤维损失。人参皂苷和人参糖蛋白可被视为开发治疗糖尿病合并紫外线照射诱导皮肤损伤新药的天然产物候选物。

https://cdn.ncbi.nlm.nih.gov/pmc/blobs/e13b/9800513/7c073e7eb708/fphar-13-1075594-g001.jpg

文献检索

告别复杂PubMed语法,用中文像聊天一样搜索,搜遍4000万医学文献。AI智能推荐,让科研检索更轻松。

立即免费搜索

文件翻译

保留排版,准确专业,支持PDF/Word/PPT等文件格式,支持 12+语言互译。

免费翻译文档

深度研究

AI帮你快速写综述,25分钟生成高质量综述,智能提取关键信息,辅助科研写作。

立即免费体验