Chen Yiyang, Yu Dan, Huo Jinhai, Huang Nannan, Zhang Meng, Du Xiaowei
Key Laboratory of Chinese Materia Medica, Ministry of Education, Pharmaceutical College, Heilongjiang University of Chinese Medicine, Harbin, China.
Institute of Chinese Materia Medica, Heilongjiang Academy of Chinese Medicine Sciences, Harbin, China.
Front Microbiol. 2022 Dec 16;13:992318. doi: 10.3389/fmicb.2022.992318. eCollection 2022.
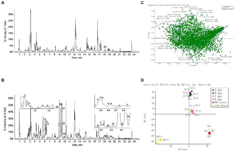
Paridis Rhizoma is a natural medicine with strong anti-tumor and anti-inflammatory activities. Our previous research have found that sp. C39, an endophytic fungus isolated from Dioscorea nipponica which contains the similar chemical components, significantly increased the steroidal saponins content of Paridis Rhizoma by fermentation. In this study, the inhibitory effects of fermentated Paridis Rhizoma extract (PRE) on liver cancer cells (Hepal-6), cervical cancer cells (Hela), and lung cancer cells (A549) were determined to be stronger than that of the unfermented extract. For discovering the fermentation mechanism of PRE with sp. C39, 36 components with obviously quantitative variations were screened out by UPLC-Q/TOF-MS and 53 key genes involved in the metabolic pathways of steroidal saponins were identified by transcriptome. On the basis of comprehensively analyzing information from the metabonomics and transcriptome, it can be speculated that the increase of spirostanol saponins and nuatigenin-type saponins enhanced the inhibitory effect of fermented PRE on cancer cell proliferation. Under the action of glycosidase, glycosyltransferase, oxidoreductases, and genes involved in sterol synthesis, strain C39 achieved the synthesis of diosgenin and the alteration of configurations, sugar chain and substituent of steroidal saponins. The research suggested a microbial transformation approach to increase the resource utilization and activity of .
重楼是一种具有强大抗肿瘤和抗炎活性的天然药物。我们之前的研究发现,从含有相似化学成分的穿龙薯蓣中分离出的内生真菌sp. C39,通过发酵显著提高了重楼中甾体皂苷的含量。在本研究中,测定发酵重楼提取物(PRE)对肝癌细胞(Hepal-6)、宫颈癌细胞(Hela)和肺癌细胞(A549)的抑制作用强于未发酵提取物。为了揭示PRE与sp. C39的发酵机制,通过超高效液相色谱-四极杆/飞行时间质谱筛选出36个有明显定量变化的成分,并通过转录组鉴定出甾体皂苷代谢途径中涉及的53个关键基因。在综合分析代谢组学和转录组信息的基础上,可以推测螺甾烷醇型皂苷和纽替吉宁型皂苷的增加增强了发酵PRE对癌细胞增殖的抑制作用。在糖苷酶、糖基转移酶、氧化还原酶以及参与甾醇合成的基因作用下,菌株C39实现了薯蓣皂苷元的合成以及甾体皂苷构型、糖链和取代基的改变。该研究提出了一种微生物转化方法来提高重楼的资源利用率和活性。