Suppr超能文献

评估作为学习和记忆调节治疗的奖励性脑刺激的方案:自我给药与实验者给药的比较。

Protocol to assess rewarding brain stimulation as a learning and memory modulating treatment: Comparison between self-administration and experimenter-administration.

作者信息

Vila-Solés Laia, García-Brito Soleil, Aldavert-Vera Laura, Kádár Elisabet, Huguet Gemma, Morgado-Bernal Ignacio, Segura-Torres Pilar

机构信息

Departament de Psicobiologia i de Metodologia de les Ciències de la Salut, Institut de Neurociències, Universitat Autònoma de Barcelona, Barcelona, Spain.

Departament de Biologia, Universitat de Girona, Girona, Spain.

出版信息

Front Behav Neurosci. 2022 Dec 15;16:1046259. doi: 10.3389/fnbeh.2022.1046259. eCollection 2022.

Abstract

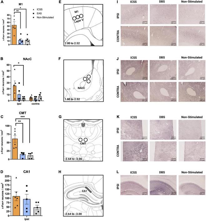
Intracranial electrical self-stimulation (ICSS) is a useful procedure in animal research. This form of administration ensures that areas of the brain reward system (BRS) are being functionally activated, since the animals must perform an operant response to self-administer an electrical stimulus. Rewarding post-training ICSS of the medial forebrain bundle (MFB), an important system of the BRS, has been shown to consistently improve rats' acquisition and retention in several learning tasks. In the clinical setting, deep brain stimulation (DBS) of different targets is currently being used to palliate the memory impairment that occurs in some neurodegenerative diseases. However, the stimulation of the MFB has only been used to treat emotional alterations, not memory disorders. Since DBS stimulation treatments in humans are exclusively administered by external sources, studies comparing the efficacy of that form of application to a self-administered stimulation are key to the translationality of ICSS. This protocol compares self-administered (ICSS) and experimenter-administered (EAS) stimulation of the MFB on the spatial Morris Water Maze task (MWM). c-Fos immunohistochemistry procedure was carried out to evaluate neural activation after retention. Results show that the stimulation of the MFB improves the MWM task regardless of the form of administration, although some differences in c-Fos expression were found. Present results suggest that MFB-ICSS is a valid animal model to study the effects of MFB electrical stimulation on memory, which could guide clinical applications of DBS. The present protocol is a useful guide for establishing ICSS behavior in rats, which could be used as a learning and memory-modulating treatment.

摘要

颅内电自我刺激(ICSS)在动物研究中是一种有用的方法。这种给药形式可确保大脑奖赏系统(BRS)的区域被功能性激活,因为动物必须执行操作性反应才能自我给予电刺激。对BRS的一个重要系统——内侧前脑束(MFB)进行训练后给予奖赏性ICSS,已被证明能持续改善大鼠在多项学习任务中的习得和记忆保持。在临床环境中,目前正在使用对不同靶点进行深部脑刺激(DBS)来缓解某些神经退行性疾病中出现的记忆障碍。然而,对MFB的刺激仅用于治疗情绪改变,而非记忆障碍。由于人类的DBS刺激治疗完全由外部源进行,比较这种应用形式与自我给予刺激的疗效的研究对于ICSS的转化至关重要。本方案比较了在空间莫里斯水迷宫任务(MWM)中,对MFB进行自我给予(ICSS)和实验者给予(EAS)刺激的效果。进行了c-Fos免疫组织化学程序以评估记忆保持后的神经激活情况。结果表明,无论给药形式如何,对MFB的刺激都能改善MWM任务,尽管在c-Fos表达上发现了一些差异。目前的结果表明,MFB-ICSS是研究MFB电刺激对记忆影响的有效动物模型,这可为DBS的临床应用提供指导。本方案是在大鼠中建立ICSS行为的有用指南,可作为一种学习和记忆调节治疗方法。

https://cdn.ncbi.nlm.nih.gov/pmc/blobs/d800/9798322/3d4a9270c127/fnbeh-16-1046259-g001.jpg

文献检索

告别复杂PubMed语法,用中文像聊天一样搜索,搜遍4000万医学文献。AI智能推荐,让科研检索更轻松。

立即免费搜索

文件翻译

保留排版,准确专业,支持PDF/Word/PPT等文件格式,支持 12+语言互译。

免费翻译文档

深度研究

AI帮你快速写综述,25分钟生成高质量综述,智能提取关键信息,辅助科研写作。

立即免费体验