Suppr超能文献

PROX1 通过表观遗传沉默 促进结直肠癌细胞的增殖和葡萄糖代谢。

PROX1-mediated epigenetic silencing of contributes to proliferation and glucose metabolism in colorectal cancer.

机构信息

Department of Gastrointestinal Medical Oncology, Fudan University Shanghai Cancer Center, Shanghai, 200032, China.

Department of Oncology, Shanghai Medical College, Fudan University, Shanghai, 200032, China.

出版信息

Int J Biol Sci. 2023 Jan 1;19(1):50-65. doi: 10.7150/ijbs.73530. eCollection 2023.

Abstract

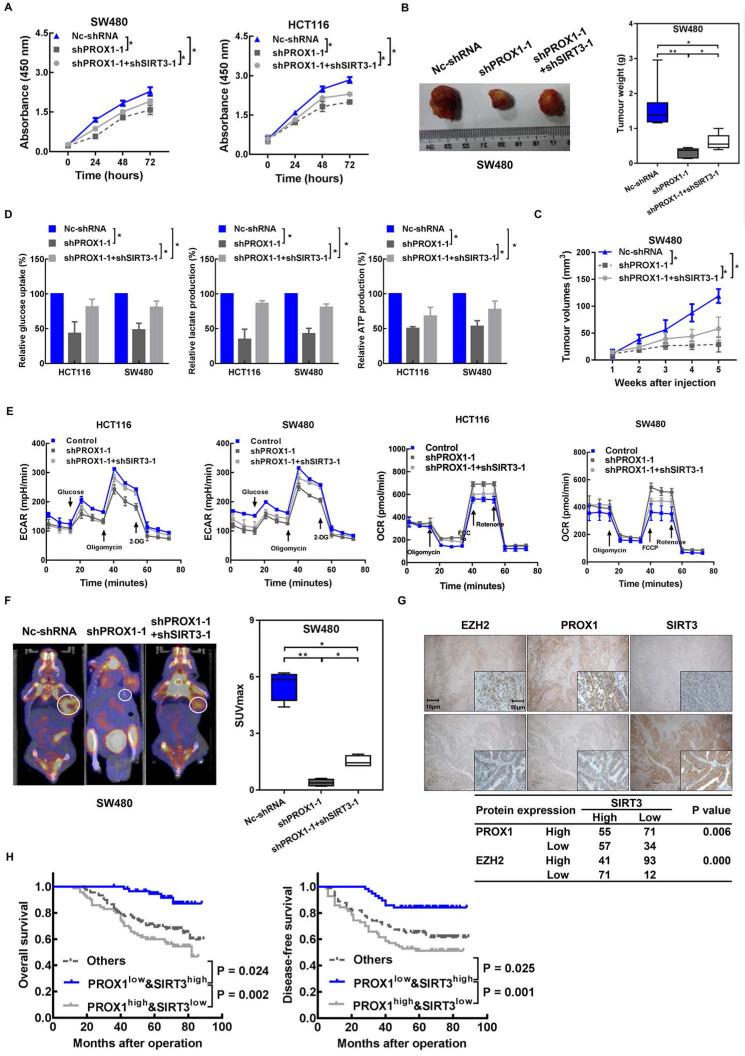
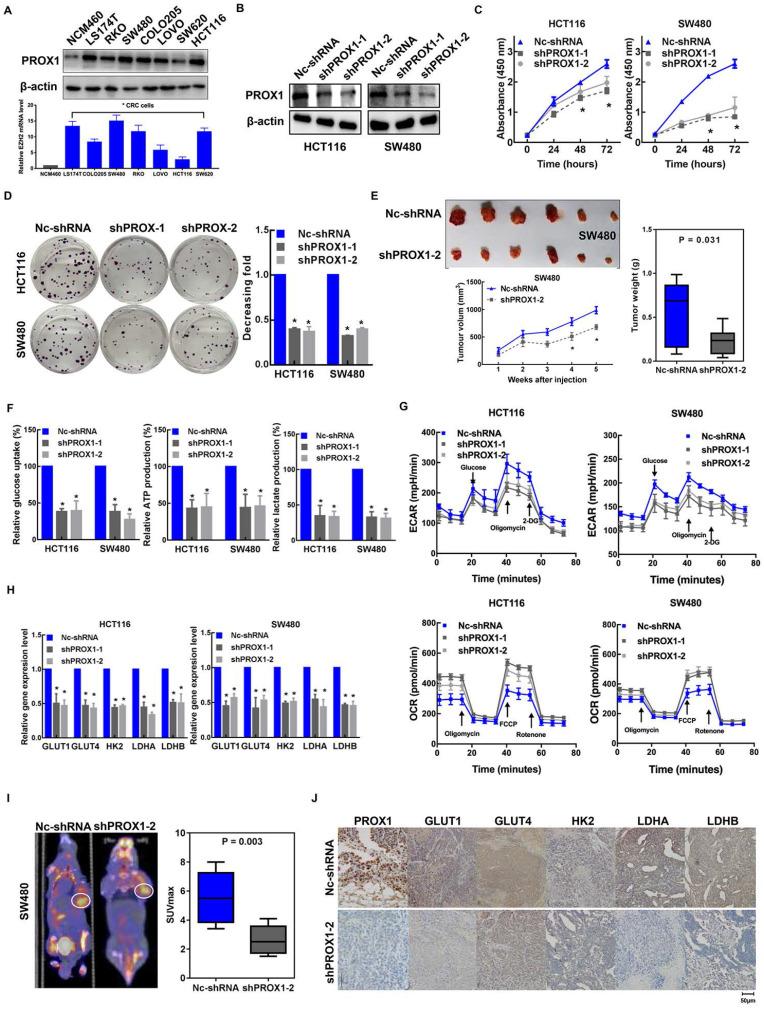
Prospero-related homeobox 1 (PROX1) is a homeobox transcription factor known to promote malignant transformation and stemness in human colorectal cancer (CRC). However, the biological function of PROX1 in metabolic rearrangement in CRC remains unclear. Here, we aimed to uncover the relationship between the expression profile and role of PROX1 and CRC cell glucose metabolism and to elucidate the underlying molecular mechanism. PROX1 expression was significantly upregulated in human CRC tissues and positively associated with the maximum standardized uptake value (SUVmax), a measure of tissue 18-fluoro-2-deoxy-D-glucose uptake and an indicator of glycolysis and tumor cell activity, in patients with CRC. Knockdown of PROX1 suppressed CRC cell proliferation and glucose metabolism and . Mechanistically, through a physical interaction, PROX1 recruited EZH2 to the SIRT3 promoter and inhibited promoter activity. Moreover, PROX1 or EZH2 knockdown decreased cell glycolysis by targeting . Clinically, high PROX1 expression combined with low expression predicted poor prognosis in patients with CRC. Thus, our study suggests that the PROX1-EZH2 complex positively regulates cell proliferation and glucose metabolism by engaging in CRC, which may serve as a promising therapeutic strategy for CRC.

摘要

同源盒转录因子 1(PROX1)是一种已知能促进人类结直肠癌(CRC)恶性转化和干细胞特性的同源盒转录因子。然而,PROX1 在 CRC 代谢重排中的生物学功能仍不清楚。在这里,我们旨在揭示 PROX1 的表达谱与 CRC 细胞葡萄糖代谢之间的关系,并阐明潜在的分子机制。PROX1 在人类 CRC 组织中的表达明显上调,与 CRC 患者组织中 18-氟-2-脱氧-D-葡萄糖摄取的指标(即糖酵解和肿瘤细胞活性的指标)最大标准化摄取值(SUVmax)呈正相关。PROX1 的敲低抑制了 CRC 细胞的增殖和葡萄糖代谢。机制上,PROX1 通过物理相互作用将 EZH2 募集到 SIRT3 启动子上,并抑制了 SIRT3 启动子活性。此外,PROX1 或 EZH2 的敲低通过靶向 SIRT3 降低了细胞糖酵解。临床上,PROX1 高表达结合 SIRT3 低表达预测 CRC 患者预后不良。因此,我们的研究表明,PROX1-EZH2 复合物通过在 CRC 中结合 SIRT3 正向调节细胞增殖和葡萄糖代谢,这可能成为 CRC 的一种有前途的治疗策略。

https://cdn.ncbi.nlm.nih.gov/pmc/blobs/7991/9760442/856c93fb1b69/ijbsv19p0050g001.jpg

文献检索

告别复杂PubMed语法,用中文像聊天一样搜索,搜遍4000万医学文献。AI智能推荐,让科研检索更轻松。

立即免费搜索

文件翻译

保留排版,准确专业,支持PDF/Word/PPT等文件格式,支持 12+语言互译。

免费翻译文档

深度研究

AI帮你快速写综述,25分钟生成高质量综述,智能提取关键信息,辅助科研写作。

立即免费体验