Suppr超能文献

β-连环蛋白活性诱导 RNA 生物合成程序,促进 T 细胞急性淋巴细胞白血病的治疗耐药性。

β-Catenin activity induces an RNA biosynthesis program promoting therapy resistance in T-cell acute lymphoblastic leukemia.

机构信息

Program in Cancer Research, Institut Hospital del Mar d'Investigacions Mèdiques (IMIM), CIBERONC, Barcelona, Spain.

Hematology Laboratory, Hospital Sant Joan de Déu Barcelona, Barcelona, Spain.

出版信息

EMBO Mol Med. 2023 Feb 8;15(2):e16554. doi: 10.15252/emmm.202216554. Epub 2023 Jan 4.

Abstract

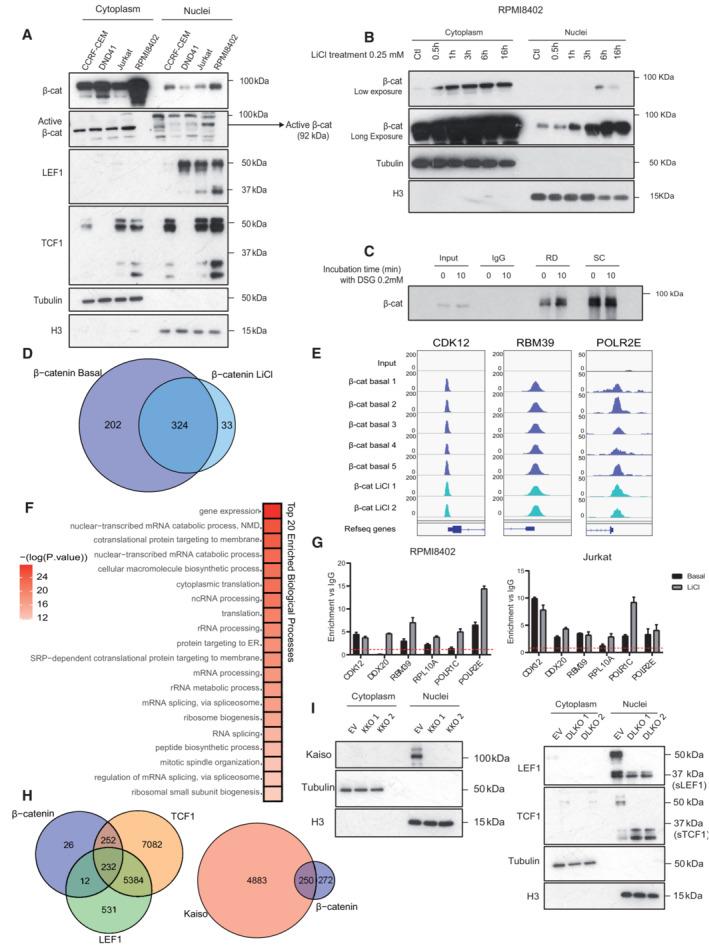
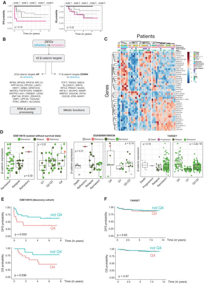
Understanding the molecular mechanisms that contribute to the appearance of chemotherapy resistant cell populations is necessary to improve cancer treatment. We have now investigated the role of β-catenin/CTNNB1 in the evolution of T-cell Acute Lymphoblastic Leukemia (T-ALL) patients and its involvement in therapy resistance. We have identified a specific gene signature that is directly regulated by β-catenin, TCF/LEF factors and ZBTB33/Kaiso in T-ALL cell lines, which is highly and significantly represented in five out of six refractory patients from a cohort of 40 children with T-ALL. By subsequent refinement of this gene signature, we found that a subset of β-catenin target genes involved with RNA-processing function are sufficient to segregate T-ALL refractory patients in three independent cohorts. We demonstrate the implication of β-catenin in RNA and protein synthesis in T-ALL and provide in vitro and in vivo experimental evidence that β-catenin is crucial for the cellular response to chemotherapy, mainly in the cellular recovery phase after treatment. We propose that combination treatments involving chemotherapy plus β-catenin inhibitors will enhance chemotherapy response and prevent disease relapse in T-ALL patients.

摘要

了解导致化疗耐药细胞群体出现的分子机制对于改善癌症治疗是必要的。我们现在研究了β-连环蛋白/CTNNB1 在 T 细胞急性淋巴细胞白血病 (T-ALL) 患者演变中的作用及其在治疗耐药中的参与。我们已经确定了一个特定的基因特征,该基因特征直接受到β-连环蛋白、TCF/LEF 因子和 ZBTB33/Kaiso 在 T-ALL 细胞系中的调控,在来自 40 名 T-ALL 儿童队列的五名难治性患者中的五个中高度且显著代表。通过对该基因特征的进一步细化,我们发现β-连环蛋白靶基因的亚组涉及 RNA 处理功能,足以在三个独立的队列中分离 T-ALL 难治性患者。我们证明了β-连环蛋白在 T-ALL 中的 RNA 和蛋白质合成中的作用,并提供了体外和体内实验证据,表明β-连环蛋白对于细胞对化疗的反应至关重要,主要是在治疗后的细胞恢复阶段。我们提出,包括化疗加β-连环蛋白抑制剂的联合治疗将增强化疗反应并防止 T-ALL 患者疾病复发。

https://cdn.ncbi.nlm.nih.gov/pmc/blobs/eb96/9906382/8deac678f77c/EMMM-15-e16554-g010.jpg

文献检索

告别复杂PubMed语法,用中文像聊天一样搜索,搜遍4000万医学文献。AI智能推荐,让科研检索更轻松。

立即免费搜索

文件翻译

保留排版,准确专业,支持PDF/Word/PPT等文件格式,支持 12+语言互译。

免费翻译文档

深度研究

AI帮你快速写综述,25分钟生成高质量综述,智能提取关键信息,辅助科研写作。

立即免费体验