Suppr超能文献

BETi 通过增强 ATGL 的表达及其脂肪酶活性,在三阴性乳腺癌(TNBC)细胞中发挥其抗肿瘤作用。

BETi enhance ATGL expression and its lipase activity to exert their antitumoral effects in triple-negative breast cancer (TNBC) cells.

机构信息

Laboratory of Translational Research, Azienda USL-IRCCS di Reggio Emilia, 42123, Reggio Emilia, RE, Italy.

High Resolution NMR Unit, Core Facilities, Istituto Superiore Di Sanità, 00161, Rome, Italy.

出版信息

J Exp Clin Cancer Res. 2023 Jan 6;42(1):7. doi: 10.1186/s13046-022-02571-3.

Abstract

BACKGROUND

Triple-Negative Breast Cancer (TNBC) is a subtype of breast cancer that differs from other types of breast cancers in the faster spread and worse outcome. TNBC presented limited treatment options. BET (Bromodomain and extra-terminal domain) proteins are epigenetic readers that control the expression of different oncogenic proteins, and their inhibition (BETi) is considered a promising anti-cancer strategy. Recent evidence demonstrated the involvement of BET proteins in regulation of metabolic processes.

METHODS

MDA-MB231 cells treated with JQ1 followed by RNA-sequencing analysis showed altered expression of lipid metabolic genes; among these, we focused on ATGL, a lipase required for efficient mobilization of triglyceride. Different in vitro approaches were performed to validate the RNA-sequencing data (qRT-PCR, immunofluorescence and flow cytometry). NMR (Nuclear Magnetic Resonance) was used to analyze the lipid reprogramming upon treatment. ATGL expression was determined by immunoblot and qRT-PCR, and the impact of ATGL function or protein knockdown, alone and in combination with BETi, was assessed by analyzing cell proliferation, mitochondrial function, and metabolic activity in TNBC and non-TNBC cells culture models.

RESULTS

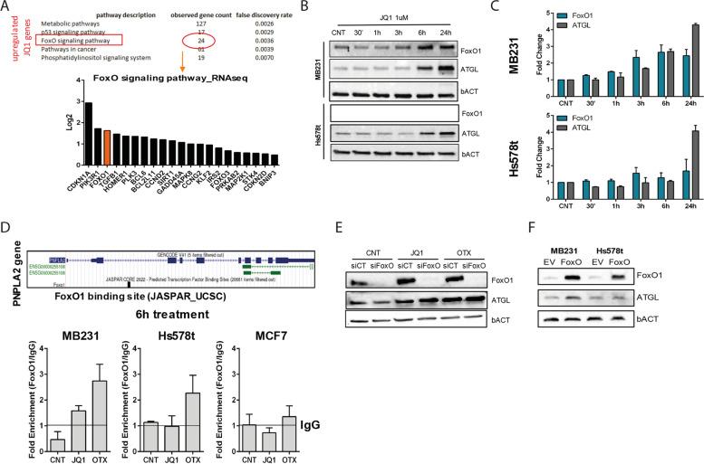
TNBC cells treated with two BETi markedly increased ATGL expression and lipolytic function and decreased intracellular lipid content in a dose and time-dependent manner. The intracellular composition of fatty acids (FAs) after BETi treatment reflected a significant reduction in neutral lipids. The short-chain FA propionate entered directly into the mitochondria mimicking ATGL activity. ATGL KD (knockdown) modulated the levels of SOD1 and CPT1a decreasing ROS and helped to downregulate the expression of mitochondrial ß-oxidation genes in favor of the upregulation of glycolytic markers. The enhanced glycolysis is reflected by the increased of the mitochondrial activity (MTT assay). Finally, we found that after BETi treatment, the FoxO1 protein is upregulated and binds to the PNPLA2 promoter leading to the induction of ATGL. However, FoxO1 only partially prompted the induction of ATGL expression by BETi.

CONCLUSIONS

The anti-proliferative effect achieved by BETi is helped by ATGL mediating lipolysis. This study showed that BETi altered the mitochondrial dynamics taking advantage of ATGL function to induce cell cycle arrest and cell death. Schematic representation of BETi mechanism of action on ATGL in TNBC cells. BETi induce the expression of FoxO1 and ATGL, lowering the expression of G0G2, leading to a switch in metabolic status. The induced expression of ATGL leads to increased lipolysis and a decrease in lipid droplet content and bioavailability of neutral lipid. At the same time, the mitochondria are enriched with fatty acids. This cellular status inhibits cell proliferation and increases ROS production and mitochondrial stress. Interfering for ATGL expression, the oxidative phenotypic status mildly reverted to a glycolytic status where neutral lipids are stored into lipid droplets with a consequent reduction of oxidative stress in the mitochondrial.

摘要

背景

三阴性乳腺癌(TNBC)是一种不同于其他类型乳腺癌的乳腺癌亚型,其具有更快的扩散和更差的预后。TNBC 的治疗选择有限。BET(溴结构域和末端结构域)蛋白是表观遗传读码器,可控制不同致癌蛋白的表达,其抑制(BETi)被认为是一种有前途的抗癌策略。最近的证据表明 BET 蛋白参与调节代谢过程。

方法

用 JQ1 处理 MDA-MB231 细胞后进行 RNA 测序分析,显示脂质代谢基因表达发生改变;其中,我们重点关注 ATGL,它是一种有效动员甘油三酯所需的脂肪酶。采用不同的体外方法验证 RNA 测序数据(qRT-PCR、免疫荧光和流式细胞术)。NMR(核磁共振)用于分析治疗后的脂质重编程。通过免疫印迹和 qRT-PCR 测定 ATGL 表达,单独和联合 BETi 评估 ATGL 功能或蛋白敲低对 TNBC 和非 TNBC 细胞培养模型中细胞增殖、线粒体功能和代谢活性的影响。

结果

两种 BETi 处理的 TNBC 细胞以剂量和时间依赖性方式显著增加 ATGL 表达和脂肪酶功能,并降低细胞内脂质含量。BETi 处理后的细胞内脂肪酸(FA)组成反映了中性脂质的显著减少。短链 FA 丙酸盐直接进入线粒体,模拟 ATGL 活性。ATGL KD(敲低)调节 SOD1 和 CPT1a 的水平,减少 ROS,并有助于下调有利于糖酵解标志物上调的线粒体 β-氧化基因的表达。增加的线粒体活性(MTT 测定)反映了糖酵解的增强。最后,我们发现 BETi 处理后,FoxO1 蛋白上调并与 PNPLA2 启动子结合,导致 ATGL 的诱导。然而,FoxO1 仅部分提示 BETi 诱导 ATGL 表达。

结论

BETi 实现的抗增殖作用得益于 ATGL 介导的脂肪分解。本研究表明,BETi 通过利用 ATGL 功能改变线粒体动力学,诱导细胞周期停滞和细胞死亡。BETi 在 TNBC 细胞中对 ATGL 作用机制的示意性表示。BETi 诱导 FoxO1 和 ATGL 的表达,降低 G0G2 的表达,导致代谢状态的转变。诱导的 ATGL 表达导致脂肪分解增加,脂滴含量和中性脂质生物利用度降低。同时,线粒体富含脂肪酸。这种细胞状态抑制细胞增殖并增加 ROS 产生和线粒体应激。干扰 ATGL 表达后,氧化表型状态轻微恢复为糖酵解状态,其中中性脂质储存到脂滴中,从而减少线粒体中的氧化应激。

https://cdn.ncbi.nlm.nih.gov/pmc/blobs/013f/9817244/e2bebdf321a6/13046_2022_2571_Fig1_HTML.jpg

文献AI研究员

20分钟写一篇综述,助力文献阅读效率提升50倍。

立即体验

用中文搜PubMed

大模型驱动的PubMed中文搜索引擎

马上搜索

文档翻译

学术文献翻译模型,支持多种主流文档格式。

立即体验