Department of Pathology, Leiden University Medical Center, Leiden, The Netherlands.
Department of Immunology, Leiden University Medical Center, Leiden, The Netherlands.
Nature. 2023 Jan;613(7945):743-750. doi: 10.1038/s41586-022-05593-1. Epub 2023 Jan 11.
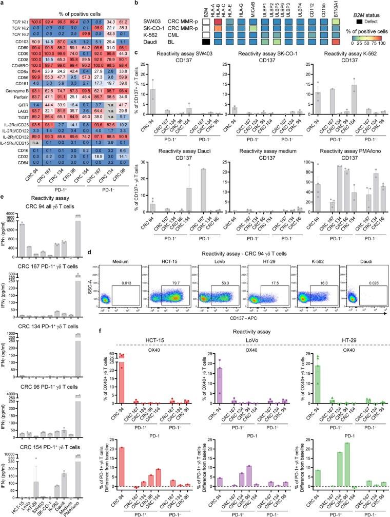
DNA mismatch repair-deficient (MMR-d) cancers present an abundance of neoantigens that is thought to explain their exceptional responsiveness to immune checkpoint blockade (ICB). Here, in contrast to other cancer types, we observed that 20 out of 21 (95%) MMR-d cancers with genomic inactivation of β2-microglobulin (encoded by B2M) retained responsiveness to ICB, suggesting the involvement of immune effector cells other than CD8 T cells in this context. We next identified a strong association between B2M inactivation and increased infiltration by γδ T cells in MMR-d cancers. These γδ T cells mainly comprised the Vδ1 and Vδ3 subsets, and expressed high levels of PD-1, other activation markers, including cytotoxic molecules, and a broad repertoire of killer-cell immunoglobulin-like receptors. In vitro, PD-1 γδ T cells that were isolated from MMR-d colon cancers exhibited enhanced reactivity to human leukocyte antigen (HLA)-class-I-negative MMR-d colon cancer cell lines and B2M-knockout patient-derived tumour organoids compared with antigen-presentation-proficient cells. By comparing paired tumour samples from patients with MMR-d colon cancer that were obtained before and after dual PD-1 and CTLA-4 blockade, we found that immune checkpoint blockade substantially increased the frequency of γδ T cells in B2M-deficient cancers. Taken together, these data indicate that γδ T cells contribute to the response to immune checkpoint blockade in patients with HLA-class-I-negative MMR-d colon cancers, and underline the potential of γδ T cells in cancer immunotherapy.
DNA 错配修复缺陷(MMR-d)癌症存在大量的新生抗原,这被认为可以解释它们对免疫检查点阻断(ICB)的异常反应。在这里,与其他癌症类型相反,我们观察到 21 例 MMR-d 癌症中有 20 例(95%)β2-微球蛋白(由 B2M 编码)的基因组失活保留了对 ICB 的反应性,这表明在这种情况下,除了 CD8 T 细胞以外,还涉及其他免疫效应细胞。接下来,我们发现 B2M 失活与 MMR-d 癌症中 γδ T 细胞浸润增加之间存在很强的关联。这些 γδ T 细胞主要由 Vδ1 和 Vδ3 亚群组成,表达高水平的 PD-1、其他激活标记物,包括细胞毒性分子,以及广泛的杀伤细胞免疫球蛋白样受体。在体外,从 MMR-d 结肠癌中分离出的 PD-1 γδ T 细胞与抗原呈递功能正常的细胞相比,对 HLA 类-I 阴性 MMR-d 结肠癌细胞系和 B2M 敲除患者来源的肿瘤类器官表现出增强的反应性。通过比较 MMR-d 结肠癌患者在接受 PD-1 和 CTLA-4 双重阻断前后的配对肿瘤样本,我们发现免疫检查点阻断显著增加了 B2M 缺陷癌症中 γδ T 细胞的频率。综上所述,这些数据表明 γδ T 细胞有助于 HLA 类-I 阴性 MMR-d 结肠癌患者对免疫检查点阻断的反应,并强调了 γδ T 细胞在癌症免疫治疗中的潜力。