Suppr超能文献

慢性缺氧条件下巨噬细胞的脂肪酸代谢通过CCL22影响γδ T细胞募集。

Macrophage fatty acid metabolism under chronic hypoxia shapes γδ T cell recruitment via CCL22.

作者信息

Guerrero Ruiz Vanesa M, Khabaza Aya, Bauer Rebekka, Aliraj Blerina, Mansouri Siavash, Meyer Sofie P, Palmer Megan A, Winter Hauke, Klotz Laura V, Elewa Mohammed A F, Kur Ivan M, Angioni Carlo, Mojaradfar Rahmat, Hahnefeld Lisa, Savai Rajkumar, Fuhrmann Dominik, Weigert Andreas, Brüne Bernhard

机构信息

Institute of Biochemistry I, Faculty of Medicine, Goethe University Frankfurt, 60528 Frankfurt, Germany.

Institute for Lung Health (ILH), Justus Liebig University, 35392 Giessen, Germany.

出版信息

iScience. 2025 Jun 27;28(8):113025. doi: 10.1016/j.isci.2025.113025. eCollection 2025 Aug 15.

Abstract

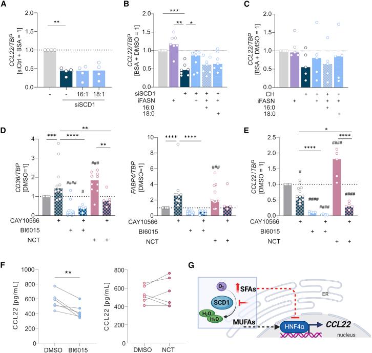
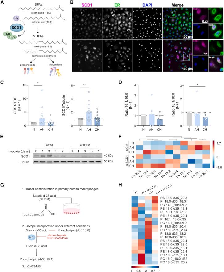
Hypoxia in solid tumors is associated with poor outcomes because of metabolic adaptations that support tumor cell survival and alter immune cell function. However, the metabolic and phenotypic adaptations of macrophages (MФs) to chronic hypoxia (CH) remain unclear. This study identifies impaired activity of the oxygen-dependent enzyme stearoyl-CoA desaturase 1 (SCD1) as a driver of altered fatty acid (FA) metabolism in MФs under CH. SCD1 deletion enhanced pro-inflammatory gene expression while suppressing the production of the chemokine CCL22. We propose that attenuated SCD1 activity and an altered saturated fatty acids (SFA)/monounsaturated fatty acids (MUFA) ratio impair the function of the transcription factor HNF4α, thereby affecting the expression of inflammatory genes such as CCL22. Reduced CCL22 levels, in turn, impaired γδ T cell recruitment. Accordingly, CCL22 expression in non-small cell lung cancer patients correlated positively with γδ T cell frequency and patient survival. These findings highlight the immunometabolic role of SCD1 in the hypoxic tumor microenvironment.

摘要

实体瘤中的缺氧与不良预后相关,这是由于代谢适应支持肿瘤细胞存活并改变免疫细胞功能。然而,巨噬细胞(MФs)对慢性缺氧(CH)的代谢和表型适应仍不清楚。本研究确定氧依赖性酶硬脂酰辅酶A去饱和酶1(SCD1)的活性受损是CH条件下MФs中脂肪酸(FA)代谢改变的驱动因素。SCD1缺失增强了促炎基因表达,同时抑制了趋化因子CCL22的产生。我们提出,SCD1活性减弱以及饱和脂肪酸(SFA)/单不饱和脂肪酸(MUFA)比例改变会损害转录因子HNF4α的功能,从而影响诸如CCL22等炎症基因的表达。CCL22水平降低进而损害γδT细胞募集。因此,非小细胞肺癌患者中CCL22表达与γδT细胞频率和患者生存率呈正相关。这些发现突出了SCD1在缺氧肿瘤微环境中的免疫代谢作用。

https://cdn.ncbi.nlm.nih.gov/pmc/blobs/5a7b/12280343/a6c56fd9d162/fx1.jpg

文献检索

告别复杂PubMed语法,用中文像聊天一样搜索,搜遍4000万医学文献。AI智能推荐,让科研检索更轻松。

立即免费搜索

文件翻译

保留排版,准确专业,支持PDF/Word/PPT等文件格式,支持 12+语言互译。

免费翻译文档

深度研究

AI帮你快速写综述,25分钟生成高质量综述,智能提取关键信息,辅助科研写作。

立即免费体验