• 文献检索
  • 文档翻译
  • 深度研究
  • 学术资讯
  • Suppr Zotero 插件Zotero 插件
  • 邀请有礼
  • 套餐&价格
  • 历史记录
应用&插件
Suppr Zotero 插件Zotero 插件浏览器插件Mac 客户端Windows 客户端微信小程序
定价
高级版会员购买积分包购买API积分包
服务
文献检索文档翻译深度研究API 文档MCP 服务
关于我们
关于 Suppr公司介绍联系我们用户协议隐私条款
关注我们

Suppr 超能文献

核心技术专利:CN118964589B侵权必究
粤ICP备2023148730 号-1Suppr @ 2026

文献检索

告别复杂PubMed语法,用中文像聊天一样搜索,搜遍4000万医学文献。AI智能推荐,让科研检索更轻松。

立即免费搜索

文件翻译

保留排版,准确专业,支持PDF/Word/PPT等文件格式,支持 12+语言互译。

免费翻译文档

深度研究

AI帮你快速写综述,25分钟生成高质量综述,智能提取关键信息,辅助科研写作。

立即免费体验

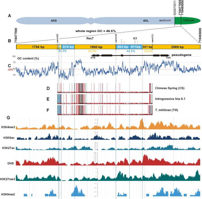
具有不同重组频率的小麦位点的染色质决定因素和 Ph1 基因效应。

The chromatin determinants and Ph1 gene effect at wheat sites with contrasting recombination frequency.

机构信息

Institute of Experimental Botany, Czech Academy of Sciences, Centre of the Region Haná for Biotechnological and Agricultural Research, Šlechtitelů 31, Olomouc 779 00, Czech Republic; Polish Academy of Sciences, Institute of Plant Genetics, Strzeszyńska 34, Poznań 60-479, Poland.

Institute of Experimental Botany, Czech Academy of Sciences, Centre of the Region Haná for Biotechnological and Agricultural Research, Šlechtitelů 31, Olomouc 779 00, Czech Republic.

出版信息

J Adv Res. 2023 Nov;53:75-85. doi: 10.1016/j.jare.2023.01.002. Epub 2023 Jan 9.

DOI:10.1016/j.jare.2023.01.002
PMID:36632886
原文链接:https://pmc.ncbi.nlm.nih.gov/articles/PMC10658417/
Abstract

INTRODUCTION

Meiotic recombination is one of the most important processes of evolution and adaptation to environmental conditions. Even though there is substantial knowledge about proteins involved in the process, targeting specific DNA loci by the recombination machinery is not well understood.

OBJECTIVES

This study aims to investigate a wheat recombination hotspot (H1) in comparison with a "regular" recombination site (Rec7) on the sequence and epigenetic level in conditions with functional and non-functional Ph1 locus.

METHODS

The DNA sequence, methylation pattern, and recombination frequency were analyzed for the H1 and Rec7 in three mapping populations derived by crossing introgressive wheat line 8.1 with cv. Chinese Spring (with Ph1 and ph1 alleles) and cv. Tähti.

RESULTS

The H1 and Rec7 loci are 1.586 kb and 2.538 kb long, respectively. High-density mapping allowed to delimit the Rec7 and H1 to 19 and 574 bp and 593 and 571 bp CO sites, respectively. A new method (ddPing) allowed screening recombination frequency in almost 66 thousand gametes. The screening revealed a 5.94-fold higher recombination frequency at the H1 compared to the Rec7. The H1 was also found out of the Ph1 control, similarly as gamete distortion. The recombination was strongly affected by larger genomic rearrangements but not by the SNP proximity. Moreover, chromatin markers for open chromatin and DNA hypomethylation were found associated with crossover occurrence except for the CHH methylation.

CONCLUSION

Our results, for the first time, allowed study of wheat recombination directly on sequence, shed new light on chromatin landmarks associated with particular recombination sites, and deepened knowledge about role of the Ph1 locus in control of wheat recombination processes. The results are suggesting more than one recombination control pathway. Understanding this phenomenon may become a base for more efficient wheat genome manipulation, gene pool enrichment, breeding, and study processes of recombination itself.

摘要

简介

减数分裂重组是进化和适应环境条件的最重要过程之一。尽管人们对参与该过程的蛋白质有了大量的了解,但重组机制对特定 DNA 基因座的靶向作用还不是很清楚。

目的

本研究旨在比较功能和非功能 Ph1 基因座条件下,在序列和表观遗传水平上,研究小麦重组热点(H1)与“常规”重组位点(Rec7)。

方法

通过与含有 Ph1 和 ph1 等位基因的 8.1 导入系与春小麦 cv.Chinese Spring 和 cv.Tähti 杂交衍生的三个作图群体,分析 H1 和 Rec7 的 DNA 序列、甲基化模式和重组频率。

结果

H1 和 Rec7 位点分别长 1.586 kb 和 2.538 kb。高密度作图将 Rec7 和 H1 分别限定在 19 和 574 bp 和 593 和 571 bp CO 位点。一种新的方法(ddPing)允许在近 66000 个配子中筛选重组频率。筛选结果表明,H1 的重组频率比 Rec7 高 5.94 倍。H1 也被发现不在 Ph1 的控制之下,与配子变形类似。重组受到较大基因组重排的强烈影响,但不受 SNP 近邻的影响。此外,与同源重组发生相关的开放染色质和 DNA 低甲基化的染色质标记被发现除了 CHH 甲基化之外。

结论

我们的结果首次允许直接在序列上研究小麦重组,为与特定重组位点相关的染色质标志提供了新的认识,并加深了对 Ph1 基因座在控制小麦重组过程中的作用的了解。结果表明存在不止一种重组控制途径。了解这一现象可能成为更有效地进行小麦基因组操作、基因库富集、育种以及研究重组本身过程的基础。

https://cdn.ncbi.nlm.nih.gov/pmc/blobs/98b5/10658417/48548a633653/gr3.jpg
https://cdn.ncbi.nlm.nih.gov/pmc/blobs/98b5/10658417/828509969062/ga1.jpg
https://cdn.ncbi.nlm.nih.gov/pmc/blobs/98b5/10658417/e1af813349b7/gr1.jpg
https://cdn.ncbi.nlm.nih.gov/pmc/blobs/98b5/10658417/bdd2bcdb0550/gr2.jpg
https://cdn.ncbi.nlm.nih.gov/pmc/blobs/98b5/10658417/48548a633653/gr3.jpg
https://cdn.ncbi.nlm.nih.gov/pmc/blobs/98b5/10658417/828509969062/ga1.jpg
https://cdn.ncbi.nlm.nih.gov/pmc/blobs/98b5/10658417/e1af813349b7/gr1.jpg
https://cdn.ncbi.nlm.nih.gov/pmc/blobs/98b5/10658417/bdd2bcdb0550/gr2.jpg
https://cdn.ncbi.nlm.nih.gov/pmc/blobs/98b5/10658417/48548a633653/gr3.jpg

相似文献

1
The chromatin determinants and Ph1 gene effect at wheat sites with contrasting recombination frequency.具有不同重组频率的小麦位点的染色质决定因素和 Ph1 基因效应。
J Adv Res. 2023 Nov;53:75-85. doi: 10.1016/j.jare.2023.01.002. Epub 2023 Jan 9.
2
Some characteristics of crossing over in induced recombination between chromosomes of wheat and rye.诱导小麦与黑麦染色体间重组中的一些交叉现象的特征。
Plant J. 2021 Mar;105(6):1665-1676. doi: 10.1111/tpj.15140. Epub 2021 Jan 19.
3
Recombination between homoeologous chromosomes induced in durum wheat by the Aegilops speltoides Su1-Ph1 suppressor.由斯卑尔脱山羊草 Su1-Ph1 抑制基因诱导的硬粒小麦同源染色体间重组。
Theor Appl Genet. 2019 Dec;132(12):3265-3276. doi: 10.1007/s00122-019-03423-z. Epub 2019 Sep 16.
4
The effect of the wheat Ph1 locus on chromatin organisation and meiotic chromosome pairing analysed by genome painting.通过基因组描绘分析小麦Ph1基因座对染色质组织和减数分裂染色体配对的影响。
Chromosoma. 1998 Nov;107(5):339-50. doi: 10.1007/s004120050316.
5
Detailed dissection of the chromosomal region containing the Ph1 locus in wheat Triticum aestivum: with deletion mutants and expression profiling.利用缺失突变体和表达谱对普通小麦中包含Ph1位点的染色体区域进行详细剖析。
Ann Bot. 2008 Apr;101(6):863-72. doi: 10.1093/aob/mcm252. Epub 2007 Oct 20.
6
Synthesis and cytological characterization of trigeneric hybrids of durum wheat with and without Ph1.硬粒小麦含和不含Ph1的三属杂种的合成及细胞学特征分析
Genome. 2004 Dec;47(6):1173-81. doi: 10.1139/g04-082.
7
Condensation of rye chromatin in somatic interphase nuclei of Ph1 and ph1b wheat.Ph1和ph1b小麦体细胞间期核中黑麦染色质的凝聚
Cytogenet Genome Res. 2007;119(3-4):263-7. doi: 10.1159/000112072. Epub 2008 Feb 1.
8
Delimitation of wheat ph1b deletion and development of ph1b-specific DNA markers.小麦 ph1b 缺失的界定和 ph1b 特异 DNA 标记的开发。
Theor Appl Genet. 2019 Jan;132(1):195-204. doi: 10.1007/s00122-018-3207-2. Epub 2018 Oct 20.
9
Genome-Wide Transcription During Early Wheat Meiosis Is Independent of Synapsis, Ploidy Level, and the Locus.小麦减数分裂早期的全基因组转录独立于联会、倍性水平和基因座。
Front Plant Sci. 2018 Dec 4;9:1791. doi: 10.3389/fpls.2018.01791. eCollection 2018.
10
The control of recombination in wheat by Ph1 and its use in breeding.Ph1对小麦重组的控制及其在育种中的应用。
Methods Mol Biol. 2014;1145:143-53. doi: 10.1007/978-1-4939-0446-4_12.

引用本文的文献

1
Interspecific hybridization in Brassica species leads to changes in agronomic traits through the regulation of gene expression by chromatin accessibility and DNA methylation.芸苔属物种间的种间杂交通过染色质可及性和DNA甲基化对基因表达的调控导致农艺性状的变化。
Gigascience. 2025 Jan 6;14. doi: 10.1093/gigascience/giaf029.
2
A linkage map of Aegilops biuncialis reveals significant genomic rearrangements compared to bread wheat.与普通小麦相比,二芒山羊草的连锁图谱显示出显著的基因组重排。
Plant Genome. 2025 Mar;18(1):e70009. doi: 10.1002/tpg2.70009.

本文引用的文献

1
Profiling of H3K4me3 and H3K27me3 and Their Roles in Gene Subfunctionalization in Allotetraploid Cotton.异源四倍体棉花中H3K4me3和H3K27me3的分析及其在基因亚功能化中的作用
Front Plant Sci. 2021 Dec 15;12:761059. doi: 10.3389/fpls.2021.761059. eCollection 2021.
2
Crossover-active regions of the wheat genome are distinguished by DMC1, the chromosome axis, H3K27me3, and signatures of adaptation.小麦基因组的交叉活跃区域由 DMC1、染色体轴、H3K27me3 和适应特征来区分。
Genome Res. 2021 Sep;31(9):1614-1628. doi: 10.1101/gr.273672.120. Epub 2021 Aug 23.
3
Twelve years of SAMtools and BCFtools.
SAMtools 和 BCFtools 十二年。
Gigascience. 2021 Feb 16;10(2). doi: 10.1093/gigascience/giab008.
4
The mutation affects the recombination landscape in maize.该突变影响玉米中的重组景观。
Proc Natl Acad Sci U S A. 2021 Feb 16;118(7). doi: 10.1073/pnas.2009475118.
5
Some characteristics of crossing over in induced recombination between chromosomes of wheat and rye.诱导小麦与黑麦染色体间重组中的一些交叉现象的特征。
Plant J. 2021 Mar;105(6):1665-1676. doi: 10.1111/tpj.15140. Epub 2021 Jan 19.
6
Repeat-sequence turnover shifts fundamentally in species with large genomes.重复序列的更替在基因组较大的物种中发生了根本变化。
Nat Plants. 2020 Nov;6(11):1325-1329. doi: 10.1038/s41477-020-00785-x. Epub 2020 Oct 19.
7
Contiguous and stochastic CHH methylation patterns of plant DRM2 and CMT2 revealed by single-read methylome analysis.单读甲基组分析揭示植物 DRM2 和 CMT2 的连续和随机 CHH 甲基化模式。
Genome Biol. 2020 Aug 6;21(1):194. doi: 10.1186/s13059-020-02099-9.
8
Engineering meiotic recombination pathways in rice.在水稻中工程化减数分裂重组途径。
Plant Biotechnol J. 2019 Nov;17(11):2062-2077. doi: 10.1111/pbi.13189. Epub 2019 Jul 2.
9
Analysis of the recombination landscape of hexaploid bread wheat reveals genes controlling recombination and gene conversion frequency.六倍体普通小麦重组景观分析揭示了控制重组和基因转换频率的基因。
Genome Biol. 2019 Apr 15;20(1):69. doi: 10.1186/s13059-019-1675-6.
10
Diversity and Determinants of Meiotic Recombination Landscapes.减数分裂重组景观的多样性及其决定因素。
Trends Genet. 2019 May;35(5):359-370. doi: 10.1016/j.tig.2019.02.002. Epub 2019 Apr 1.