• 文献检索
  • 文档翻译
  • 深度研究
  • 学术资讯
  • Suppr Zotero 插件Zotero 插件
  • 邀请有礼
  • 套餐&价格
  • 历史记录
应用&插件
Suppr Zotero 插件Zotero 插件浏览器插件Mac 客户端Windows 客户端微信小程序
定价
高级版会员购买积分包购买API积分包
服务
文献检索文档翻译深度研究API 文档MCP 服务
关于我们
关于 Suppr公司介绍联系我们用户协议隐私条款
关注我们

Suppr 超能文献

核心技术专利:CN118964589B侵权必究
粤ICP备2023148730 号-1Suppr @ 2026

文献检索

告别复杂PubMed语法,用中文像聊天一样搜索,搜遍4000万医学文献。AI智能推荐,让科研检索更轻松。

立即免费搜索

文件翻译

保留排版,准确专业,支持PDF/Word/PPT等文件格式,支持 12+语言互译。

免费翻译文档

深度研究

AI帮你快速写综述,25分钟生成高质量综述,智能提取关键信息,辅助科研写作。

立即免费体验

青春期间歇性乙醇暴露会降低成年大鼠内侧前额叶皮质中星形胶质细胞与突触的接近程度:加巴喷丁可逆转此现象。

Adolescent intermittent ethanol exposure reduces astrocyte-synaptic proximity in the adult medial prefrontal cortex in rats: Reversal by gabapentin.

作者信息

Healey Kati L, Bell Amelia, Scofield Michael D, Swartzwelder H S

机构信息

Department of Psychiatry and Behavioral Sciences, Duke University School of Medicine, Durham, N.C. 27710, United States of America.

Department of Anesthesia and Perioperative Medicine, Medical University of South Carolina, Charleston, S.C. 29425, United States of America.

出版信息

Addict Neurosci. 2022 Dec;4. doi: 10.1016/j.addicn.2022.100047. Epub 2022 Nov 9.

DOI:10.1016/j.addicn.2022.100047
PMID:36643603
原文链接:https://pmc.ncbi.nlm.nih.gov/articles/PMC9836051/
Abstract

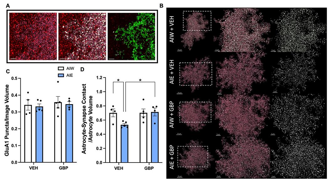
Alcohol consumption in adolescence causes multiple acute negative changes in neural and behavioral function that persist well into adulthood and possibly throughout life. The medial prefrontal cortex (mPFC) and dorsal hippocampus are critical for executive function and memory and are especially vulnerable to adolescent ethanol exposure. We have reported that astrocytes, particularly in the mPFC, change both in morphology and synaptic proximity during adolescence. Moreover, adolescent intermittent ethanol (AIE) exposure produces enduring effects on both astrocyte function and synaptic proximity in the adult hippocampal formation, and the latter effect was reversed by the clinically used agent gabapentin (Neurontin), an anticonvulsant and analgesic that is an inhibitor of the VGCC 21 subunit. These findings underscore the importance of investigating AIE effects on astrocytes in the mPFC, a region that undergoes marked changes in structure and connectivity during adolescence. Using astrocyte-specific viral labeling and immunohistochemistry, mPFC astrocytic morphology and colocalization with AMPA-(-amino-3-hydroxy-5-methyl-4-isoxazolepropionic acid) glutamate receptor 1 (GluA1), an AMPA receptor subunit and established neuronal marker of excitatory synapses, were assessed to quantify the proximity of astrocyte processes with glutamatergic synaptic puncta. AIE exposure significantly reduced astrocyte-synaptic proximity in adulthood, an effect that was reversed by sub-chronic gabapentin treatment in adulthood. There was no effect of AIE on astrocytic glutamate homeostasis machinery or neuronal synaptic proteins in the mPFC. These findings indicate a possible glial-neuronal mechanism underlying the effects of AIE on frontal lobe-mediated behaviors and suggest a specific therapeutic approach for the amelioration of those effects.

摘要

青少年饮酒会导致神经和行为功能出现多种急性负面变化,这些变化会持续到成年期,甚至可能终生存在。内侧前额叶皮质(mPFC)和背侧海马体对执行功能和记忆至关重要,特别容易受到青少年乙醇暴露的影响。我们已经报道,星形胶质细胞,尤其是mPFC中的星形胶质细胞,在青春期会发生形态和突触接近度的变化。此外,青少年间歇性乙醇(AIE)暴露会对成年海马结构中的星形胶质细胞功能和突触接近度产生持久影响,而临床使用的抗惊厥和镇痛药加巴喷丁(Neurontin,一种电压门控钙通道21亚基的抑制剂)可逆转后一种影响。这些发现强调了研究AIE对mPFC中星形胶质细胞影响的重要性,mPFC是一个在青春期结构和连接性会发生显著变化的区域。使用星形胶质细胞特异性病毒标记和免疫组织化学方法,评估了mPFC星形胶质细胞的形态以及与AMPA-(α-氨基-3-羟基-5-甲基-4-异恶唑丙酸)谷氨酸受体1(GluA1,一种AMPA受体亚基和兴奋性突触已确定的神经元标记物)的共定位,以量化星形胶质细胞突起与谷氨酸能突触小点的接近程度。AIE暴露显著降低了成年期星形胶质细胞与突触的接近度,成年期亚慢性加巴喷丁治疗可逆转这一效应。AIE对mPFC中星形胶质细胞谷氨酸稳态机制或神经元突触蛋白没有影响。这些发现表明了一种可能的神经胶质-神经元机制,该机制是AIE对额叶介导行为产生影响的基础,并提出了一种改善这些影响的特定治疗方法。

https://cdn.ncbi.nlm.nih.gov/pmc/blobs/72ae/9836051/2c38b6b3530b/nihms-1856203-f0003.jpg
https://cdn.ncbi.nlm.nih.gov/pmc/blobs/72ae/9836051/f4b8994ef321/nihms-1856203-f0001.jpg
https://cdn.ncbi.nlm.nih.gov/pmc/blobs/72ae/9836051/4ee4409c8702/nihms-1856203-f0002.jpg
https://cdn.ncbi.nlm.nih.gov/pmc/blobs/72ae/9836051/2c38b6b3530b/nihms-1856203-f0003.jpg
https://cdn.ncbi.nlm.nih.gov/pmc/blobs/72ae/9836051/f4b8994ef321/nihms-1856203-f0001.jpg
https://cdn.ncbi.nlm.nih.gov/pmc/blobs/72ae/9836051/4ee4409c8702/nihms-1856203-f0002.jpg
https://cdn.ncbi.nlm.nih.gov/pmc/blobs/72ae/9836051/2c38b6b3530b/nihms-1856203-f0003.jpg

相似文献

1
Adolescent intermittent ethanol exposure reduces astrocyte-synaptic proximity in the adult medial prefrontal cortex in rats: Reversal by gabapentin.青春期间歇性乙醇暴露会降低成年大鼠内侧前额叶皮质中星形胶质细胞与突触的接近程度:加巴喷丁可逆转此现象。
Addict Neurosci. 2022 Dec;4. doi: 10.1016/j.addicn.2022.100047. Epub 2022 Nov 9.
2
Enduring alterations in hippocampal astrocytesynaptic proximity following adolescent alcohol exposure: reversal by gabapentin.青少年酒精暴露后海马星形胶质细胞与突触接近度的持久改变:加巴喷丁的逆转作用
Neural Regen Res. 2020 Aug;15(8):1496-1501. doi: 10.4103/1673-5374.274339.
3
Adolescent Intermittent Alcohol Exposure: Dysregulation of Thrombospondins and Synapse Formation are Associated with Decreased Neuronal Density in the Adult Hippocampus.青少年间歇性酒精暴露:血小板反应蛋白失调和突触形成与成年海马体中神经元密度降低有关。
Alcohol Clin Exp Res. 2015 Dec;39(12):2403-13. doi: 10.1111/acer.12913. Epub 2015 Nov 5.
4
Effects of adolescent intermittent ethanol on hippocampal expression of glutamate homeostasis and astrocyte-neuronal tethering proteins in male and female rats.青春期间歇性乙醇对雄性和雌性大鼠海马谷氨酸稳态和星形胶质细胞-神经元连接蛋白表达的影响。
J Neurosci Res. 2021 Aug;99(8):1908-1921. doi: 10.1002/jnr.24758. Epub 2020 Nov 20.
5
Diverging Effects of Adolescent Ethanol Exposure on Tripartite Synaptic Development across Prefrontal Cortex Subregions.青少年时期乙醇暴露对前额叶皮质分区内三突触发育的不同影响。
Cells. 2022 Oct 2;11(19):3111. doi: 10.3390/cells11193111.
6
Adolescent Ethanol Exposure Enhances NMDA Receptor-Mediated Currents in Hippocampal Neurons: Reversal by Gabapentin.青少年乙醇暴露增强海马神经元 NMDA 受体介导的电流:加巴喷丁逆转。
Sci Rep. 2017 Oct 13;7(1):13133. doi: 10.1038/s41598-017-12956-6.
7
Region-Specific Differences in Morphometric Features and Synaptic Colocalization of Astrocytes During Development.发育过程中星形胶质细胞形态特征和突触共定位的区域性差异。
Neuroscience. 2019 Feb 21;400:98-109. doi: 10.1016/j.neuroscience.2018.12.044. Epub 2018 Dec 29.
8
Changes in the Adult GluN2B Associated Proteome following Adolescent Intermittent Ethanol Exposure.青少年间歇性乙醇暴露后成年期GluN2B相关蛋白质组的变化。
PLoS One. 2016 May 23;11(5):e0155951. doi: 10.1371/journal.pone.0155951. eCollection 2016.
9
ISRIB ameliorates spatial learning and memory impairment induced by adolescent intermittent ethanol exposure in adult male rats.ISRIB 可改善雄性成鼠在青春期间歇性乙醇暴露后所导致的空间学习和记忆损伤。
Neurochem Int. 2024 Oct;179:105834. doi: 10.1016/j.neuint.2024.105834. Epub 2024 Aug 12.
10
Adolescent intermittent alcohol exposure: persistence of structural and functional hippocampal abnormalities into adulthood.青少年间歇性酒精暴露:海马体结构和功能异常持续至成年期。
Alcohol Clin Exp Res. 2015 Jun;39(6):989-97. doi: 10.1111/acer.12725. Epub 2015 Apr 27.

引用本文的文献

1
Astrocytes and Alcohol Throughout the Lifespan.星形胶质细胞与全生命周期中的酒精
Biol Psychiatry. 2025 Apr 30. doi: 10.1016/j.biopsych.2025.04.013.
2
Donepezil Reverses Alcohol-Induced Changes in Hippocampal Neurogenic and Glial Responses Following Adolescent Intermittent Ethanol Exposure Into Adulthood in Female Rats.多奈哌齐可逆转雌性大鼠从青春期间歇性乙醇暴露到成年期后酒精诱导的海马神经发生和神经胶质反应变化。
Hippocampus. 2025 Mar;35(2):e70001. doi: 10.1002/hipo.70001.
3
Astrocyte-Neuron Interactions in Substance Use Disorders.星形细胞-神经元相互作用在物质使用障碍中的作用。

本文引用的文献

1
High-fat diet during adulthood interacts with prenatal stress, affecting both brain inflammatory and neuroendocrine markers in male rats.成年期高脂肪饮食与产前应激相互作用,影响雄性大鼠的大脑炎症和神经内分泌标志物。
Eur J Neurosci. 2022 May;55(9-10):2326-2340. doi: 10.1111/ejn.15181. Epub 2021 Mar 26.
2
Effects of adolescent intermittent ethanol on hippocampal expression of glutamate homeostasis and astrocyte-neuronal tethering proteins in male and female rats.青春期间歇性乙醇对雄性和雌性大鼠海马谷氨酸稳态和星形胶质细胞-神经元连接蛋白表达的影响。
J Neurosci Res. 2021 Aug;99(8):1908-1921. doi: 10.1002/jnr.24758. Epub 2020 Nov 20.
3
Adv Neurobiol. 2024;39:165-191. doi: 10.1007/978-3-031-64839-7_7.
4
Adolescent alcohol exposure persistently alters orbitofrontal cortical encoding of Pavlovian conditional stimulus components in female rats.青少年时期的酒精暴露会持续改变雌性大鼠眶额皮质对巴甫洛夫条件刺激成分的编码。
Sci Rep. 2024 Jun 14;14(1):13775. doi: 10.1038/s41598-024-64036-1.
5
Adolescent intermittent ethanol (AIE) produces lasting, sex-specific changes in rat body fat independent of changes in white blood cell composition.青少年间歇性乙醇(AIE)会在大鼠体内产生持久的、性别特异性的体脂变化,且与白细胞组成的变化无关。
Front Physiol. 2024 Jan 24;15:1285376. doi: 10.3389/fphys.2024.1285376. eCollection 2024.
6
Determining the neuronal ensembles underlying sex-specific social impairments following adolescent intermittent ethanol exposure.确定青少年间歇性乙醇暴露后导致性别特异性社交障碍的神经元集合。
Neuropharmacology. 2023 Nov 1;238:109663. doi: 10.1016/j.neuropharm.2023.109663. Epub 2023 Jul 8.
7
Acute and Chronic Ethanol Effects during Adolescence on Neuroimmune Responses: Consequences and Potential Pharmacologic Interventions.青少年时期急性和慢性乙醇对神经免疫反应的影响:后果和潜在的药物干预。
Cells. 2023 May 18;12(10):1423. doi: 10.3390/cells12101423.
Adolescent Alcohol Exposure Produces Protracted Cognitive-Behavioral Impairments in Adult Male and Female Rats.
青春期酒精暴露会对成年雄性和雌性大鼠产生长期的认知行为损伤。
Brain Sci. 2020 Oct 28;10(11):785. doi: 10.3390/brainsci10110785.
4
Rats exposed to intermittent ethanol during late adolescence exhibit enhanced habitual behavior following reward devaluation.青春期晚期暴露于间歇性乙醇中的大鼠在奖励贬值后表现出增强的习惯性行为。
Alcohol. 2021 Mar;91:11-20. doi: 10.1016/j.alcohol.2020.09.004. Epub 2020 Oct 6.
5
Mood-related behavioral and neurochemical alterations in mice exposed to low chlorpyrifos levels during the brain growth spurt.在大脑生长突增期间接触低水平毒死蜱的小鼠的情绪相关行为和神经化学改变。
PLoS One. 2020 Oct 2;15(10):e0239017. doi: 10.1371/journal.pone.0239017. eCollection 2020.
6
Analgesia with Gabapentin and Pregabalin May Involve -Methyl-d-Aspartate Receptors, Neurexins, and Thrombospondins.加巴喷丁和普瑞巴林的镇痛作用可能涉及 - 甲基 - D - 天冬氨酸受体、神经连接蛋白和血栓素。
J Pharmacol Exp Ther. 2020 Jul;374(1):161-174. doi: 10.1124/jpet.120.266056. Epub 2020 Apr 22.
7
Enduring alterations in hippocampal astrocytesynaptic proximity following adolescent alcohol exposure: reversal by gabapentin.青少年酒精暴露后海马星形胶质细胞与突触接近度的持久改变:加巴喷丁的逆转作用
Neural Regen Res. 2020 Aug;15(8):1496-1501. doi: 10.4103/1673-5374.274339.
8
Development of Hippocampal-Prefrontal Cortex Interactions through Adolescence.青春期海马体与前额叶皮层相互作用的发展
Cereb Cortex. 2020 Mar 14;30(3):1548-1558. doi: 10.1093/cercor/bhz186.
9
Effects of chronic intermittent ethanol exposure during early and late adolescence on anxiety-like behaviors and behavioral flexibility in adulthood.青少年早期和晚期慢性间歇性乙醇暴露对成年期焦虑样行为和行为灵活性的影响。
Behav Brain Res. 2020 Jan 27;378:112292. doi: 10.1016/j.bbr.2019.112292. Epub 2019 Oct 15.
10
Neurobiological and Cognitive Profile of Young Binge Drinkers: a Systematic Review and Meta-Analysis.青少年 binge 饮酒者的神经生物学和认知特征:系统评价和荟萃分析。
Neuropsychol Rev. 2019 Sep;29(3):357-385. doi: 10.1007/s11065-019-09411-w. Epub 2019 Sep 11.