Kanai Masahiro, Elzur Roy, Zhou Wei, Daly Mark J, Finucane Hilary K
Analytic and Translational Genetics Unit, Massachusetts General Hospital, Boston, MA 02142, USA.
Program in Medical and Population Genetics, Broad Institute of MIT and Harvard, Cambridge, MA 02142, USA.
Cell Genom. 2022 Dec 14;2(12). doi: 10.1016/j.xgen.2022.100210. Epub 2022 Nov 4.
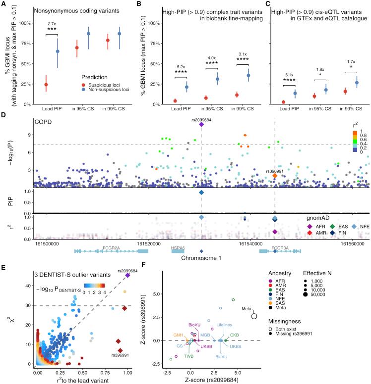
Meta-analysis is pervasively used to combine multiple genome-wide association studies (GWASs). Fine-mapping of meta-analysis studies is typically performed as in a single-cohort study. Here, we first demonstrate that heterogeneity (e.g., of sample size, phenotyping, imputation) hurts calibration of meta-analysis fine-mapping. We propose a summary statistics-based quality-control (QC) method, suspicious loci analysis of meta-analysis summary statistics (SLALOM), that identifies suspicious loci for meta-analysis fine-mapping by detecting outliers in association statistics. We validate SLALOM in simulations and the GWAS Catalog. Applying SLALOM to 14 meta-analyses from the Global Biobank Meta-analysis Initiative (GBMI), we find that 67% of loci show suspicious patterns that call into question fine-mapping accuracy. These predicted suspicious loci are significantly depleted for having nonsynonymous variants as lead variant (2.7×; Fisher's exact p = 7.3 × 10). We find limited evidence of fine-mapping improvement in the GBMI meta-analyses compared with individual biobanks. We urge extreme caution when interpreting fine-mapping results from meta-analysis of heterogeneous cohorts.
荟萃分析被广泛用于整合多项全基因组关联研究(GWAS)。荟萃分析研究的精细定位通常与单队列研究一样进行。在此,我们首先证明异质性(如样本量、表型分型、基因填充)会损害荟萃分析精细定位的校准。我们提出了一种基于汇总统计量的质量控制(QC)方法,即荟萃分析汇总统计量的可疑位点分析(SLALOM),该方法通过检测关联统计中的异常值来识别荟萃分析精细定位的可疑位点。我们在模拟和GWAS目录中验证了SLALOM。将SLALOM应用于全球生物银行荟萃分析倡议(GBMI)的14项荟萃分析中,我们发现67%的位点呈现出可疑模式,这对精细定位的准确性提出了质疑。这些预测的可疑位点作为主要变异携带非同义变异的情况显著减少(2.7倍;Fisher精确检验p = 7.3×10)。与单个生物银行相比,我们发现GBMI荟萃分析在精细定位改进方面的证据有限。我们强烈建议在解释异质性队列荟萃分析的精细定位结果时要格外谨慎。