School of Life Sciences and Biotechnology, The Joint International Research Laboratory of Metabolic and Developmental Sciences, Shanghai Jiao Tong University, Shanghai 200240, China.
Shanghai Collaborative Innovation Center of Agri-Seeds/Joint Center for Single Cell Biology, Shanghai Jiao Tong University, Shanghai 200240, China.
Plant Cell. 2023 Mar 29;35(4):1241-1258. doi: 10.1093/plcell/koad007.
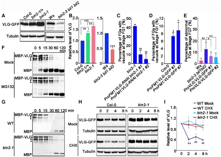
In Arabidopsis thaliana, female gametophyte (FG) development is accompanied by the formation and expansion of the large vacuole in the FG; this is essential for FG expansion, nuclear polar localization, and cell fate determination. Arabidopsis VACUOLELESS GAMETOPHYTES (VLG) facilitates vesicular fusion to form large vacuole in the FG, but the regulation of VLG remains largely unknown. Here, we found that gain-of-function mutation of BRASSINOSTEROID INSENSITIVE2 (BIN2) (bin2-1) increases VLG abundance to induce the vacuole formation at stage FG1, and leads to abortion of FG. Loss-of-function mutation of BIN2 and its homologs (bin2-3 bil1 bil2) reduced VLG abundance and mimicked vlg/VLG phenotypes. Knocking down VLG in bin2-1 decreased the ratio of aberrant vacuole formation at stage FG1, whereas FG1-specific overexpression of VLG mimicked the bin2-1 phenotype. VLG partially rescued the bin2-3 bil1 bil2 phenotype, demonstrating that VLG acts downstream of BIN2. Mutation of VLG residues that are phosphorylated by BIN2 altered VLG stability and a phosphorylation mimic of VLG causes similar defects as did bin2-1. Therefore, BIN2 may function by interacting with and phosphorylating VLG in the FG to enhance its stability and abundance, thus facilitating vacuole formation. Our findings provide mechanistic insight into how the BIN2-VLG module regulates the spatiotemporal formation of the large vacuole in FG development.
在拟南芥中,雌配子体(FG)的发育伴随着 FG 中大型液泡的形成和扩张;这对于 FG 的扩张、核极性定位和细胞命运决定是必不可少的。拟南芥无液泡配子体(VLG)促进小泡融合,在 FG 中形成大型液泡,但 VLG 的调控仍知之甚少。在这里,我们发现 BRASSINOSTEROID INSENSITIVE2(BIN2)(bin2-1)的功能获得突变增加了 VLG 的丰度,从而诱导 FG1 期的液泡形成,并导致 FG 流产。BIN2 及其同源物(bin2-3 bil1 bil2)的功能丧失突变降低了 VLG 的丰度,并模拟了 vlg/VLG 表型。在 bin2-1 中敲低 VLG 降低了 FG1 期异常液泡形成的比例,而 FG1 特异性过表达 VLG 则模拟了 bin2-1 表型。VLG 部分挽救了 bin2-3 bil1 bil2 表型,表明 VLG 作用于 BIN2 下游。由 BIN2 磷酸化的 VLG 残基的突变改变了 VLG 的稳定性,并且 VLG 的磷酸化模拟物引起了类似于 bin2-1 的缺陷。因此,BIN2 可能通过与 FG 中的 VLG 相互作用并磷酸化 VLG 来发挥作用,从而增强其稳定性和丰度,从而促进液泡形成。我们的发现为 BIN2-VLG 模块如何调节 FG 发育中大型液泡的时空形成提供了机制见解。