Suppr超能文献

FANCC-FANCE-FANCF 复合物在进化上是保守的,并且调控着减数分裂重组。

The FANCC-FANCE-FANCF complex is evolutionarily conserved and regulates meiotic recombination.

机构信息

Department of Chromosome Biology, Max Planck Institute for Plant Breeding Research, Carl-von-Linné-Weg 10, 50829 Cologne, Germany.

CSIR-Centre for Cellular & Molecular Biology, Uppal Road, Hyderabad 500007, India.

出版信息

Nucleic Acids Res. 2023 Apr 11;51(6):2516-2528. doi: 10.1093/nar/gkac1244.

Abstract

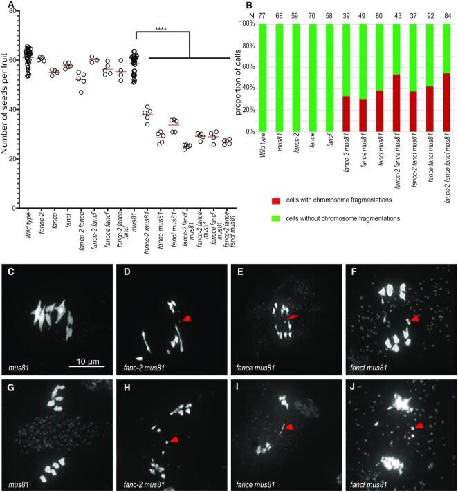
At meiosis, programmed meiotic DNA double-strand breaks are repaired via homologous recombination, resulting in crossovers (COs). From a large excess of DNA double-strand breaks that are formed, only a small proportion gets converted into COs because of active mechanisms that restrict CO formation. The Fanconi anemia (FA) complex proteins AtFANCM, MHF1 and MHF2 were previously identified in a genetic screen as anti-CO factors that function during meiosis in Arabidopsis thaliana. Here, pursuing the same screen, we identify FANCC as a new anti-CO gene. FANCC was previously only identified in mammals because of low primary sequence conservation. We show that FANCC, and its physical interaction with FANCE-FANCF, is conserved from vertebrates to plants. Further, we show that FANCC, together with its subcomplex partners FANCE and FANCF, regulates meiotic recombination. Mutations of any of these three genes partially rescues CO-defective mutants, which is particularly marked in female meiosis. Functional loss of FANCC, FANCE, or FANCF results in synthetic meiotic catastrophe with the pro-CO factor MUS81. This work reveals that FANCC is conserved outside mammals and has an anti-CO role during meiosis together with FANCE and FANCF.

摘要

在减数分裂过程中,程序性减数分裂 DNA 双链断裂通过同源重组修复,导致交叉(COs)的形成。由于主动机制限制 CO 的形成,从大量形成的 DNA 双链断裂中,只有一小部分转化为 COs。先前在遗传筛选中发现,范可尼贫血(FA)复合物蛋白 AtFANCM、MHF1 和 MHF2 作为抗 CO 因子,在拟南芥减数分裂中发挥作用。在这里,我们在同一筛选中鉴定出 FANCC 是一个新的抗 CO 基因。由于初级序列保守性低,以前只在哺乳动物中鉴定出 FANCC。我们表明,FANCC 及其与 FANCE-FANCF 的物理相互作用从脊椎动物到植物都是保守的。此外,我们表明 FANCC 与其亚复合物伙伴 FANCE 和 FANCF 一起调节减数分裂重组。这些基因中的任何一个基因突变都部分挽救了 CO 缺陷突变体,这在雌性减数分裂中尤为明显。FANCC、FANCE 或 FANCF 的功能丧失会导致与 PRO-CO 因子 MUS81 一起出现合成的减数分裂灾难。这项工作揭示了 FANCC 在哺乳动物之外是保守的,并且与 FANCE 和 FANCF 一起在减数分裂中发挥抗 CO 作用。

https://cdn.ncbi.nlm.nih.gov/pmc/blobs/4dda/10085685/dda9dd85b28f/gkac1244figgra1.jpg

文献检索

告别复杂PubMed语法,用中文像聊天一样搜索,搜遍4000万医学文献。AI智能推荐,让科研检索更轻松。

立即免费搜索

文件翻译

保留排版,准确专业,支持PDF/Word/PPT等文件格式,支持 12+语言互译。

免费翻译文档

深度研究

AI帮你快速写综述,25分钟生成高质量综述,智能提取关键信息,辅助科研写作。

立即免费体验