• 文献检索
  • 文档翻译
  • 深度研究
  • 学术资讯
  • Suppr Zotero 插件Zotero 插件
  • 邀请有礼
  • 套餐&价格
  • 历史记录
应用&插件
Suppr Zotero 插件Zotero 插件浏览器插件Mac 客户端Windows 客户端微信小程序
定价
高级版会员购买积分包购买API积分包
服务
文献检索文档翻译深度研究API 文档MCP 服务
关于我们
关于 Suppr公司介绍联系我们用户协议隐私条款
关注我们

Suppr 超能文献

核心技术专利:CN118964589B侵权必究
粤ICP备2023148730 号-1Suppr @ 2026

文献检索

告别复杂PubMed语法,用中文像聊天一样搜索,搜遍4000万医学文献。AI智能推荐,让科研检索更轻松。

立即免费搜索

文件翻译

保留排版,准确专业,支持PDF/Word/PPT等文件格式,支持 12+语言互译。

免费翻译文档

深度研究

AI帮你快速写综述,25分钟生成高质量综述,智能提取关键信息,辅助科研写作。

立即免费体验

SIRT5 相关脱琥珀酰化修饰 AIFM1 通过调节线粒体稳态保护压迫诱导的椎间盘退变。

SIRT5-related desuccinylation modification of AIFM1 protects against compression-induced intervertebral disc degeneration by regulating mitochondrial homeostasis.

机构信息

Institute of Orthopedic Surgery, Xijing Hospital, Fourth Military Medical University, Xi'an, 710032, People's Republic of China.

Intensive Care Unit, Heze Municipal Hospital, Heze, 274031, People's Republic of China.

出版信息

Exp Mol Med. 2023 Jan;55(1):253-268. doi: 10.1038/s12276-023-00928-y. Epub 2023 Jan 18.

DOI:10.1038/s12276-023-00928-y
PMID:36653443
原文链接:https://pmc.ncbi.nlm.nih.gov/articles/PMC9898264/
Abstract

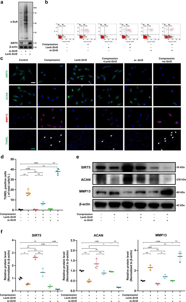
Mitochondrial dysfunction plays a major role in the development of intervertebral disc degeneration (IDD). Sirtuin 5 (SIRT5) participates in the maintenance of mitochondrial homeostasis through its desuccinylase activity. However, it is still unclear whether succinylation or SIRT5 is involved in the impairment of mitochondria and development of IDD induced by excessive mechanical stress. Our 4D label-free quantitative proteomic results showed decreased expression of the desuccinylase SIRT5 in rat nucleus pulposus (NP) tissues under mechanical loading. Overexpression of Sirt5 effectively alleviated, whereas knockdown of Sirt5 aggravated, the apoptosis and dysfunction of NP cells under mechanical stress, consistent with the more severe IDD phenotype of Sirt5 KO mice than wild-type mice that underwent lumbar spine instability (LSI) surgery. Moreover, immunoprecipitation-coupled mass spectrometry (IP-MS) results suggested that AIFM1 was a downstream target of SIRT5, which was verified by a Co-IP assay. We further demonstrated that reduced SIRT5 expression resulted in the increased succinylation of AIFM1, which in turn abolished the interaction between AIFM1 and CHCHD4 and thus led to the reduced electron transfer chain (ETC) complex subunits in NP cells. Reduced ETC complex subunits resulted in mitochondrial dysfunction and the subsequent occurrence of IDD under mechanical stress. Finally, we validated the efficacy of treatments targeting disrupted mitochondrial protein importation by upregulating SIRT5 expression or methylene blue (MB) administration in the compression-induced rat IDD model. In conclusion, our study provides new insights into the occurrence and development of IDD and offers promising therapeutic approaches for IDD.

摘要

线粒体功能障碍在椎间盘退行性变(IDD)的发展中起着重要作用。Sirtuin 5(SIRT5)通过其去琥珀酰酶活性参与维持线粒体的内稳态。然而,目前尚不清楚琥珀酰化或 SIRT5 是否参与了过度机械应激引起的线粒体损伤和 IDD 的发展。我们的 4D 无标记定量蛋白质组学结果显示,在机械加载下,大鼠髓核(NP)组织中的去琥珀酰酶 SIRT5 表达降低。Sirt5 的过表达可有效缓解,而 Sirt5 的敲低则加剧 NP 细胞在机械应激下的凋亡和功能障碍,与接受腰椎不稳(LSI)手术的 Sirt5 KO 小鼠比野生型小鼠的更严重 IDD 表型一致。此外,免疫沉淀-质谱(IP-MS)结果表明 AIFM1 是 SIRT5 的下游靶标,这通过 Co-IP 检测得到验证。我们进一步表明,SIRT5 表达降低导致 AIFM1 的琥珀酰化增加,进而破坏 AIFM1 与 CHCHD4 之间的相互作用,导致 NP 细胞中的电子传递链(ETC)复合物亚基减少。ETC 复合物亚基减少导致线粒体功能障碍,进而在机械应激下发生 IDD。最后,我们通过上调 SIRT5 表达或给予亚甲蓝(MB)治疗在压缩诱导的大鼠 IDD 模型中验证了针对破坏的线粒体蛋白导入治疗的疗效。总之,我们的研究为 IDD 的发生和发展提供了新的见解,并为 IDD 提供了有前途的治疗方法。

https://cdn.ncbi.nlm.nih.gov/pmc/blobs/9b46/9898264/7b90d6b0ec47/12276_2023_928_Fig8_HTML.jpg
https://cdn.ncbi.nlm.nih.gov/pmc/blobs/9b46/9898264/759858d68a8e/12276_2023_928_Fig1_HTML.jpg
https://cdn.ncbi.nlm.nih.gov/pmc/blobs/9b46/9898264/d994a786c552/12276_2023_928_Fig2_HTML.jpg
https://cdn.ncbi.nlm.nih.gov/pmc/blobs/9b46/9898264/4ee91a2dc41f/12276_2023_928_Fig3_HTML.jpg
https://cdn.ncbi.nlm.nih.gov/pmc/blobs/9b46/9898264/beb23d5d21c3/12276_2023_928_Fig4_HTML.jpg
https://cdn.ncbi.nlm.nih.gov/pmc/blobs/9b46/9898264/9aa380b02b97/12276_2023_928_Fig5_HTML.jpg
https://cdn.ncbi.nlm.nih.gov/pmc/blobs/9b46/9898264/e6f2c4442dfd/12276_2023_928_Fig6_HTML.jpg
https://cdn.ncbi.nlm.nih.gov/pmc/blobs/9b46/9898264/80c014dc0bf3/12276_2023_928_Fig7_HTML.jpg
https://cdn.ncbi.nlm.nih.gov/pmc/blobs/9b46/9898264/7b90d6b0ec47/12276_2023_928_Fig8_HTML.jpg
https://cdn.ncbi.nlm.nih.gov/pmc/blobs/9b46/9898264/759858d68a8e/12276_2023_928_Fig1_HTML.jpg
https://cdn.ncbi.nlm.nih.gov/pmc/blobs/9b46/9898264/d994a786c552/12276_2023_928_Fig2_HTML.jpg
https://cdn.ncbi.nlm.nih.gov/pmc/blobs/9b46/9898264/4ee91a2dc41f/12276_2023_928_Fig3_HTML.jpg
https://cdn.ncbi.nlm.nih.gov/pmc/blobs/9b46/9898264/beb23d5d21c3/12276_2023_928_Fig4_HTML.jpg
https://cdn.ncbi.nlm.nih.gov/pmc/blobs/9b46/9898264/9aa380b02b97/12276_2023_928_Fig5_HTML.jpg
https://cdn.ncbi.nlm.nih.gov/pmc/blobs/9b46/9898264/e6f2c4442dfd/12276_2023_928_Fig6_HTML.jpg
https://cdn.ncbi.nlm.nih.gov/pmc/blobs/9b46/9898264/80c014dc0bf3/12276_2023_928_Fig7_HTML.jpg
https://cdn.ncbi.nlm.nih.gov/pmc/blobs/9b46/9898264/7b90d6b0ec47/12276_2023_928_Fig8_HTML.jpg

相似文献

1
SIRT5-related desuccinylation modification of AIFM1 protects against compression-induced intervertebral disc degeneration by regulating mitochondrial homeostasis.SIRT5 相关脱琥珀酰化修饰 AIFM1 通过调节线粒体稳态保护压迫诱导的椎间盘退变。
Exp Mol Med. 2023 Jan;55(1):253-268. doi: 10.1038/s12276-023-00928-y. Epub 2023 Jan 18.
2
Progerin accumulation in nucleus pulposus cells impairs mitochondrial function and induces intervertebral disc degeneration and therapeutic effects of sulforaphane.核髓细胞中 Progerin 的积累会损害线粒体功能,导致椎间盘退变,而萝卜硫素具有治疗作用。
Theranostics. 2019 Apr 12;9(8):2252-2267. doi: 10.7150/thno.30658. eCollection 2019.
3
HIF1A Alleviates compression-induced apoptosis of nucleus pulposus derived stem cells via upregulating autophagy.低氧诱导因子 1A 通过上调自噬缓解压迫诱导的髓核干细胞凋亡。
Autophagy. 2021 Nov;17(11):3338-3360. doi: 10.1080/15548627.2021.1872227. Epub 2021 Jan 18.
4
Phosphorylation of KRT8 (keratin 8) by excessive mechanical load-activated PKN (protein kinase N) impairs autophagosome initiation and contributes to disc degeneration.过度机械负荷激活的 PKN(蛋白激酶 N)对 KRT8(角蛋白 8)的磷酸化作用会损害自噬体的起始,并导致椎间盘退变。
Autophagy. 2023 Sep;19(9):2485-2503. doi: 10.1080/15548627.2023.2186099. Epub 2023 Mar 10.
5
CircRNA-CIDN mitigated compression loading-induced damage in human nucleus pulposus cells via miR-34a-5p/SIRT1 axis.环状 RNA-CIDN 通过 miR-34a-5p/SIRT1 轴减轻人椎间盘细胞受压负荷诱导的损伤。
EBioMedicine. 2020 Mar;53:102679. doi: 10.1016/j.ebiom.2020.102679. Epub 2020 Feb 26.
6
Drp1 mediates compression-induced programmed necrosis of rat nucleus pulposus cells by promoting mitochondrial translocation of p53 and nuclear translocation of AIF.动力相关蛋白1(Drp1)通过促进p53的线粒体转位和凋亡诱导因子(AIF)的核转位,介导大鼠髓核细胞的压缩诱导程序性坏死。
Biochem Biophys Res Commun. 2017 May 20;487(1):181-188. doi: 10.1016/j.bbrc.2017.04.037. Epub 2017 Apr 12.
7
Sirt6 overexpression suppresses senescence and apoptosis of nucleus pulposus cells by inducing autophagy in a model of intervertebral disc degeneration.Sirt6 过表达通过诱导自噬来抑制椎间盘退变模型中髓核细胞的衰老和凋亡。
Cell Death Dis. 2018 Jan 19;9(2):56. doi: 10.1038/s41419-017-0085-5.
8
Sirtuin 5-Mediated Lysine Desuccinylation Protects Mitochondrial Metabolism Following Subarachnoid Hemorrhage in Mice.Sirtuin 5 介导的赖氨酸去琥珀酰化作用可保护小鼠蛛网膜下腔出血后的线粒体代谢。
Stroke. 2021 Dec;52(12):4043-4053. doi: 10.1161/STROKEAHA.121.034850. Epub 2021 Nov 22.
9
The mitochondria-targeted anti-oxidant MitoQ protects against intervertebral disc degeneration by ameliorating mitochondrial dysfunction and redox imbalance.线粒体靶向抗氧化剂 MitoQ 通过改善线粒体功能障碍和氧化还原失衡来预防椎间盘退变。
Cell Prolif. 2020 Mar;53(3):e12779. doi: 10.1111/cpr.12779. Epub 2020 Feb 5.
10
MicroRNA-129-5p affects immune privilege and apoptosis of nucleus pulposus cells via regulating FADD in intervertebral disc degeneration.微小 RNA-129-5p 通过调节 FADD 影响椎间盘退变中髓核细胞的免疫特权和细胞凋亡。
Cell Cycle. 2020 Apr;19(8):933-948. doi: 10.1080/15384101.2020.1732515. Epub 2020 Mar 11.

引用本文的文献

1
Melatonin attenuates intervertebral disc degeneration by restoring mitochondrial homeostasis through PGC-1α signaling pathway.褪黑素通过PGC-1α信号通路恢复线粒体稳态来减轻椎间盘退变。
Cell Mol Life Sci. 2025 Aug 31;82(1):330. doi: 10.1007/s00018-025-05877-5.
2
Apoptotic Pathway in Intervertebral Disc Degeneration: From Molecular Pathways to Clinical Interventions.椎间盘退变中的凋亡途径:从分子途径到临床干预
Diagnostics (Basel). 2025 Jun 13;15(12):1510. doi: 10.3390/diagnostics15121510.
3
A Molecular Chemical Perspective: Mitochondrial Dynamics Is Not a Bystander of Cartilage Diseases.

本文引用的文献

1
HSP70 attenuates compression-induced apoptosis of nucleus pulposus cells by suppressing mitochondrial fission via upregulating the expression of SIRT3.HSP70 通过上调 SIRT3 的表达抑制线粒体分裂从而减轻压迫诱导的髓核细胞凋亡。
Exp Mol Med. 2022 Mar;54(3):309-323. doi: 10.1038/s12276-022-00745-9. Epub 2022 Mar 25.
2
Restoring the dampened expression of the core clock molecule BMAL1 protects against compression-induced intervertebral disc degeneration.恢复核心生物钟分子BMAL1的减弱表达可预防压迫诱导的椎间盘退变。
Bone Res. 2022 Feb 25;10(1):20. doi: 10.1038/s41413-022-00187-z.
3
Alteration of mitochondrial protein succinylation against cellular oxidative stress in cancer.
分子化学视角:线粒体动力学并非软骨疾病的旁观者。
ACS Pharmacol Transl Sci. 2025 May 22;8(6):1473-1497. doi: 10.1021/acsptsci.4c00706. eCollection 2025 Jun 13.
4
SIRT5 promotes the osteo-inductive potential of BMP9 by stabilizing the HIF-1α protein in mouse embryonic fibroblasts.在小鼠胚胎成纤维细胞中,SIRT5通过稳定缺氧诱导因子-1α(HIF-1α)蛋白来促进骨形态发生蛋白9(BMP9)的骨诱导潜能。
Genes Dis. 2025 Feb 18;12(4):101563. doi: 10.1016/j.gendis.2025.101563. eCollection 2025 Jul.
5
SIRT5 Alleviates Apoptosis of Vascular Endothelial Cells Under Simulated Microgravity via Desuccinylation of ERO1A.SIRT5通过ERO1A去琥珀酰化减轻模拟微重力下血管内皮细胞的凋亡。
Int J Mol Sci. 2025 Mar 23;26(7):2908. doi: 10.3390/ijms26072908.
6
SIRT5: a potential target for discovering bioactive natural products.沉默调节蛋白5:发现生物活性天然产物的潜在靶点。
J Nat Med. 2025 May;79(3):441-464. doi: 10.1007/s11418-024-01871-6. Epub 2025 Feb 20.
7
Emerging roles of mitochondrial sirtuin SIRT5 in succinylation modification and cancer development.线粒体去乙酰化酶SIRT5在琥珀酰化修饰和癌症发展中的新作用。
Front Immunol. 2025 Jan 29;16:1531246. doi: 10.3389/fimmu.2025.1531246. eCollection 2025.
8
Nanotechnology-Enhanced Pharmacotherapy for Intervertebral Disc Degeneration Treatment.用于椎间盘退变治疗的纳米技术增强药物疗法
Int J Nanomedicine. 2024 Dec 27;19:14043-14058. doi: 10.2147/IJN.S500364. eCollection 2024.
9
The Mitochondrial Blueprint: Unlocking Secondary Metabolite Production.线粒体蓝图:开启次生代谢产物的生产
Metabolites. 2024 Dec 18;14(12):711. doi: 10.3390/metabo14120711.
10
Bioinformatics Analysis of Biomarkers and Therapeutic Targets Related to Necroptosis in Intervertebral Disc Degeneration.椎间盘退变中与坏死性凋亡相关的生物标志物和治疗靶点的生物信息学分析
Biomed Res Int. 2024 Dec 16;2024:9922966. doi: 10.1155/bmri/9922966. eCollection 2024.
癌症中针对细胞氧化应激的线粒体蛋白琥珀酰化修饰
Mil Med Res. 2022 Feb 4;9(1):6. doi: 10.1186/s40779-022-00367-2.
4
Excessive mechanical strain accelerates intervertebral disc degeneration by disrupting intrinsic circadian rhythm.过度的机械压力通过破坏内在的昼夜节律加速椎间盘退变。
Exp Mol Med. 2021 Dec;53(12):1911-1923. doi: 10.1038/s12276-021-00716-6. Epub 2021 Dec 21.
5
Repression of p53 function by SIRT5-mediated desuccinylation at Lysine 120 in response to DNA damage.SIRT5 通过去琥珀酰化赖氨酸 120 抑制 p53 功能,以响应 DNA 损伤。
Cell Death Differ. 2022 Apr;29(4):722-736. doi: 10.1038/s41418-021-00886-w. Epub 2021 Oct 12.
6
SIRT5-Related Desuccinylation Modification Contributes to Quercetin-Induced Protection against Heart Failure and High-Glucose-Prompted Cardiomyocytes Injured through Regulation of Mitochondrial Quality Surveillance.SIRT5 相关去琥珀酰化修饰通过调控线粒体质量监控有助于槲皮素诱导的心力衰竭保护和高糖诱导的心肌细胞损伤。
Oxid Med Cell Longev. 2021 Sep 23;2021:5876841. doi: 10.1155/2021/5876841. eCollection 2021.
7
MicroRNA-338-3p as a novel therapeutic target for intervertebral disc degeneration.微小 RNA-338-3p 作为一种新型治疗靶点用于治疗椎间盘退变。
Exp Mol Med. 2021 Sep;53(9):1356-1365. doi: 10.1038/s12276-021-00662-3. Epub 2021 Sep 16.
8
Mitochondrial quality control in intervertebral disc degeneration.椎间盘退变中的线粒体质量控制。
Exp Mol Med. 2021 Jul;53(7):1124-1133. doi: 10.1038/s12276-021-00650-7. Epub 2021 Jul 16.
9
Low back pain.下背痛。
Lancet. 2021 Jul 3;398(10294):78-92. doi: 10.1016/S0140-6736(21)00733-9. Epub 2021 Jun 8.
10
Cellular carbon stress is a mediator of obesity-associated osteoarthritis development.细胞碳应激是肥胖相关骨关节炎发展的中介物。
Osteoarthritis Cartilage. 2021 Sep;29(9):1346-1350. doi: 10.1016/j.joca.2021.04.016. Epub 2021 May 10.